• 文献检索
  • 文档翻译
  • 深度研究
  • 学术资讯
  • Suppr Zotero 插件Zotero 插件
  • 邀请有礼
  • 套餐&价格
  • 历史记录
应用&插件
Suppr Zotero 插件Zotero 插件浏览器插件Mac 客户端Windows 客户端微信小程序
定价
高级版会员购买积分包购买API积分包
服务
文献检索文档翻译深度研究API 文档MCP 服务
关于我们
关于 Suppr公司介绍联系我们用户协议隐私条款
关注我们

Suppr 超能文献

核心技术专利:CN118964589B侵权必究
粤ICP备2023148730 号-1Suppr @ 2026

文献检索

告别复杂PubMed语法,用中文像聊天一样搜索,搜遍4000万医学文献。AI智能推荐,让科研检索更轻松。

立即免费搜索

文件翻译

保留排版,准确专业,支持PDF/Word/PPT等文件格式,支持 12+语言互译。

免费翻译文档

深度研究

AI帮你快速写综述,25分钟生成高质量综述,智能提取关键信息,辅助科研写作。

立即免费体验

脊索瘤活检组织的蛋白质组学和磷酸化蛋白质组学揭示了多种信号通路的改变和异常激酶活性。

Proteomics and phosphoproteomics of chordoma biopsies reveal alterations in multiple pathways and aberrant kinases activities.

作者信息

Hang Jing, Ouyang Hanqiang, Wei Feng, Zhong Qihang, Yuan Wanqiong, Jiang Liang, Liu Zhongjun

机构信息

Center for Reproductive Medicine, Department of Obstetrics and Gynecology, Peking University Third Hospital, Beijing, China.

Key Laboratory of Assisted Reproduction, Ministry of Education, Beijing, China.

出版信息

Front Oncol. 2022 Sep 30;12:941046. doi: 10.3389/fonc.2022.941046. eCollection 2022.

DOI:10.3389/fonc.2022.941046
PMID:36248973
原文链接:https://pmc.ncbi.nlm.nih.gov/articles/PMC9563620/
Abstract

BACKGROUND

Chordoma is a slow-growing but malignant subtype of bone sarcoma with relatively high recurrence rates and high resistance to chemotherapy. It is urgent to understand the underlying regulatory networks to determine more effective potential targets. Phosphorylative regulation is currently regarded as playing a significant role in tumorigenesis, and the use of tyrosine kinase inhibitors in clinical practice has yielded new promise for the treatment of a variety of sarcoma types.

MATERIALS AND METHODS

We performed comprehensive proteomic and phosphoproteomic analyses of chordoma using four-dimensional label-free liquid chromatography-tandem mass spectrometry (LC-MS/MS) and bioinformatics analysis. The potential aberrantly expressed kinases and their functions were validated using western blotting and CCK-8 assays.

RESULTS

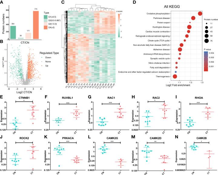
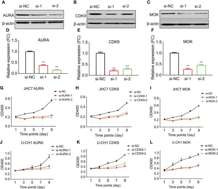
Compared with paired normal muscle tissues, 1,139 differentially expressed proteins (DEPs) and 776 differentially phosphorylated proteins (DPPs) were identified in chordoma tumor tissues. The developmentally significant Wnt-signaling pathway and oxidative phosphorylation were aberrant in chordoma. Moreover, we predicted three kinases (AURA, CDK9, and MOK) with elevated activity by kinase-pathway network analysis (KiPNA) and verified their increased expression levels. The knockdown of these kinases markedly suppressed chordoma cell growth, and this was also the case for cells treated with the CDK9 inhibitor AZD4573. We additionally examined 208 proteins whose expression and phosphorylation levels were synergetically altered.

CONCLUSIONS

We herein depicted the collective protein profiles of chordomas, providing insight into chordomagenesis and the potential development of new therapeutic targets.

摘要

背景

脊索瘤是一种生长缓慢但恶性的骨肉瘤亚型,复发率相对较高且对化疗耐药。了解其潜在的调控网络以确定更有效的潜在靶点迫在眉睫。磷酸化调节目前被认为在肿瘤发生中起重要作用,临床实践中使用酪氨酸激酶抑制剂为多种肉瘤类型的治疗带来了新希望。

材料与方法

我们使用四维无标记液相色谱 - 串联质谱(LC-MS/MS)和生物信息学分析对脊索瘤进行了全面的蛋白质组学和磷酸化蛋白质组学分析。使用蛋白质印迹法和CCK-8测定法验证了潜在异常表达的激酶及其功能。

结果

与配对的正常肌肉组织相比,在脊索瘤肿瘤组织中鉴定出1139种差异表达蛋白(DEP)和776种差异磷酸化蛋白(DPP)。在脊索瘤中,具有重要发育意义的Wnt信号通路和氧化磷酸化异常。此外,通过激酶 - 通路网络分析(KiPNA)预测了三种活性升高的激酶(AURA、CDK9和MOK),并验证了它们表达水平的增加。敲低这些激酶显著抑制了脊索瘤细胞的生长,用CDK9抑制剂AZD4573处理的细胞也是如此。我们还检测了208种表达和磷酸化水平协同改变的蛋白质。

结论

我们在此描绘了脊索瘤的整体蛋白质谱,为脊索瘤的发生机制及新治疗靶点的潜在开发提供了见解。

https://cdn.ncbi.nlm.nih.gov/pmc/blobs/ed3a/9563620/fb74acbd6df9/fonc-12-941046-g007.jpg
https://cdn.ncbi.nlm.nih.gov/pmc/blobs/ed3a/9563620/862115bb2c0a/fonc-12-941046-g001.jpg
https://cdn.ncbi.nlm.nih.gov/pmc/blobs/ed3a/9563620/ea3c561b1896/fonc-12-941046-g002.jpg
https://cdn.ncbi.nlm.nih.gov/pmc/blobs/ed3a/9563620/9c1726d36976/fonc-12-941046-g003.jpg
https://cdn.ncbi.nlm.nih.gov/pmc/blobs/ed3a/9563620/f257bb585290/fonc-12-941046-g004.jpg
https://cdn.ncbi.nlm.nih.gov/pmc/blobs/ed3a/9563620/1e4369acb788/fonc-12-941046-g005.jpg
https://cdn.ncbi.nlm.nih.gov/pmc/blobs/ed3a/9563620/40414969abe9/fonc-12-941046-g006.jpg
https://cdn.ncbi.nlm.nih.gov/pmc/blobs/ed3a/9563620/fb74acbd6df9/fonc-12-941046-g007.jpg
https://cdn.ncbi.nlm.nih.gov/pmc/blobs/ed3a/9563620/862115bb2c0a/fonc-12-941046-g001.jpg
https://cdn.ncbi.nlm.nih.gov/pmc/blobs/ed3a/9563620/ea3c561b1896/fonc-12-941046-g002.jpg
https://cdn.ncbi.nlm.nih.gov/pmc/blobs/ed3a/9563620/9c1726d36976/fonc-12-941046-g003.jpg
https://cdn.ncbi.nlm.nih.gov/pmc/blobs/ed3a/9563620/f257bb585290/fonc-12-941046-g004.jpg
https://cdn.ncbi.nlm.nih.gov/pmc/blobs/ed3a/9563620/1e4369acb788/fonc-12-941046-g005.jpg
https://cdn.ncbi.nlm.nih.gov/pmc/blobs/ed3a/9563620/40414969abe9/fonc-12-941046-g006.jpg
https://cdn.ncbi.nlm.nih.gov/pmc/blobs/ed3a/9563620/fb74acbd6df9/fonc-12-941046-g007.jpg

相似文献

1
Proteomics and phosphoproteomics of chordoma biopsies reveal alterations in multiple pathways and aberrant kinases activities.脊索瘤活检组织的蛋白质组学和磷酸化蛋白质组学揭示了多种信号通路的改变和异常激酶活性。
Front Oncol. 2022 Sep 30;12:941046. doi: 10.3389/fonc.2022.941046. eCollection 2022.
2
Aberrant CDK9 expression within chordoma tissues and the therapeutic potential of a selective CDK9 inhibitor LDC000067.脊索瘤组织中CDK9的异常表达及选择性CDK9抑制剂LDC000067的治疗潜力。
J Cancer. 2020 Jan 1;11(1):132-141. doi: 10.7150/jca.35426. eCollection 2020.
3
The role of epidermal growth factor receptor in chordoma pathogenesis: a potential therapeutic target.表皮生长因子受体在脊索瘤发病机制中的作用:潜在的治疗靶点。
J Pathol. 2011 Feb;223(3):336-46. doi: 10.1002/path.2818. Epub 2010 Dec 10.
4
CMTM3 suppresses chordoma progress through EGFR/STAT3 regulated EMT and TP53 signaling pathway.CMTM3通过EGFR/STAT3调控的上皮-间质转化和TP53信号通路抑制脊索瘤进展。
Cancer Cell Int. 2021 Sep 24;21(1):510. doi: 10.1186/s12935-021-02159-5.
5
Methylthioadenosine phosphorylase and activated insulin-like growth factor-1 receptor/insulin receptor: potential therapeutic targets in chordoma.甲基硫腺苷磷酸化酶和激活的胰岛素样生长因子-1 受体/胰岛素受体:脊索瘤的潜在治疗靶点。
J Pathol. 2010 Apr;220(5):608-17. doi: 10.1002/path.2679.
6
MicroRNA profiling and bioinformatics analyses reveal the potential roles of microRNAs in chordoma.微小RNA分析及生物信息学分析揭示了微小RNA在脊索瘤中的潜在作用。
Oncol Lett. 2017 Nov;14(5):5533-5539. doi: 10.3892/ol.2017.6839. Epub 2017 Aug 28.
7
Quantitative label-free mass spectrometry using contralateral and adjacent breast tissues reveal differentially expressed proteins and their predicted impacts on pathways and cellular functions in breast cancer.采用对侧和邻近乳腺组织的定量无标记质谱分析揭示了乳腺癌中差异表达的蛋白质及其对通路和细胞功能的预测影响。
J Proteomics. 2019 May 15;199:1-14. doi: 10.1016/j.jprot.2019.02.007. Epub 2019 Feb 14.
8
Microarray gene expression profiling and bioinformatics analysis reveal key differentially expressed genes in clival and sacral chordoma cell lines.基因芯片基因表达谱分析和生物信息学分析揭示了斜坡和骶骨脊索瘤细胞系中的关键差异表达基因。
Neurol Res. 2019 Jun;41(6):554-561. doi: 10.1080/01616412.2019.1582182. Epub 2019 Mar 1.
9
Phosphorylation-Mediated Molecular Pathway Changes in Human Pituitary Neuroendocrine Tumors Identified by Quantitative Phosphoproteomics.定量磷酸化蛋白质组学鉴定人垂体神经内分泌肿瘤中磷酸化介导的分子通路变化。
Cells. 2021 Aug 27;10(9):2225. doi: 10.3390/cells10092225.
10
Genotyping cancer-associated genes in chordoma identifies mutations in oncogenes and areas of chromosomal loss involving CDKN2A, PTEN, and SMARCB1.脊索瘤中癌症相关基因的基因分型可鉴定癌基因中的突变以及涉及CDKN2A、PTEN和SMARCB1的染色体缺失区域。
PLoS One. 2014 Jul 1;9(7):e101283. doi: 10.1371/journal.pone.0101283. eCollection 2014.

引用本文的文献

1
Selective targeting of TBXT with DARPins identifies regulatory networks and therapeutic vulnerabilities in chordoma.用抗肌动蛋白重复结构域蛋白选择性靶向TBXT可确定脊索瘤中的调控网络和治疗弱点。
Sci Adv. 2025 Sep 5;11(36):eadu2796. doi: 10.1126/sciadv.adu2796. Epub 2025 Sep 3.
2
Quantitative proteomic studies addressing unmet clinical needs in sarcoma.针对肉瘤未满足临床需求的定量蛋白质组学研究。
Front Oncol. 2023 May 1;13:1126736. doi: 10.3389/fonc.2023.1126736. eCollection 2023.
3
Phosphoproteomics Profile of Chicken Cecum in the Response to Serovar Enteritidis Inoculation.

本文引用的文献

1
CMTM3 suppresses chordoma progress through EGFR/STAT3 regulated EMT and TP53 signaling pathway.CMTM3通过EGFR/STAT3调控的上皮-间质转化和TP53信号通路抑制脊索瘤进展。
Cancer Cell Int. 2021 Sep 24;21(1):510. doi: 10.1186/s12935-021-02159-5.
2
Proteomics Analysis Identified ASNS as a Novel Biomarker for Predicting Recurrence of Skull Base Chordoma.蛋白质组学分析确定天冬酰胺合成酶为预测颅底脊索瘤复发的新型生物标志物。
Front Oncol. 2021 Sep 1;11:698497. doi: 10.3389/fonc.2021.698497. eCollection 2021.
3
DEPDC1B regulates the progression of human chordoma through UBE2T-mediated ubiquitination of BIRC5.
鸡盲肠对肠炎沙门氏菌接种反应的磷酸化蛋白质组学分析
Animals (Basel). 2022 Dec 25;13(1):78. doi: 10.3390/ani13010078.
DEPDC1B 通过 UBE2T 介导的 BIRC5 泛素化调节人软骨肉瘤的进展。
Cell Death Dis. 2021 Jul 30;12(8):753. doi: 10.1038/s41419-021-04026-7.
4
Higher cMET dependence of sacral compared to clival chordoma cells: contributing to a better understanding of cMET in chordoma.骶骨脊索瘤细胞对 cMET 的依赖性高于颅底脊索瘤细胞:有助于更好地理解脊索瘤中的 cMET。
Sci Rep. 2021 Jun 14;11(1):12466. doi: 10.1038/s41598-021-92018-0.
5
AZD8055 enhances in vivo efficacy of afatinib in chordomas.AZD8055 增强 afatinib 在软骨肉瘤体内疗效。
J Pathol. 2021 Sep;255(1):72-83. doi: 10.1002/path.5739. Epub 2021 Jul 28.
6
CDK9: A Comprehensive Review of Its Biology, and Its Role as a Potential Target for Anti-Cancer Agents.细胞周期蛋白依赖性激酶9:对其生物学特性及其作为抗癌药物潜在靶点作用的全面综述
Front Oncol. 2021 May 10;11:678559. doi: 10.3389/fonc.2021.678559. eCollection 2021.
7
Chordoma-Current Understanding and Modern Treatment Paradigms.脊索瘤——当前的认识与现代治疗模式
J Clin Med. 2021 Mar 4;10(5):1054. doi: 10.3390/jcm10051054.
8
Chordoma of the sacrum and mobile spine: a narrative review.骶骨和活动脊柱脊索瘤:叙述性综述。
Spine J. 2021 Mar;21(3):500-517. doi: 10.1016/j.spinee.2020.10.009. Epub 2020 Oct 10.
9
Whole genome sequencing of skull-base chordoma reveals genomic alterations associated with recurrence and chordoma-specific survival.颅底脊索瘤的全基因组测序揭示了与复发和脊索瘤特异性生存相关的基因组改变。
Nat Commun. 2021 Feb 3;12(1):757. doi: 10.1038/s41467-021-21026-5.
10
Characteristics and overall survival in pediatric versus adult skull base chordoma: a population-based study.儿科与成人颅底脊索瘤的特征和总生存率:一项基于人群的研究。
Childs Nerv Syst. 2021 Jun;37(6):1901-1908. doi: 10.1007/s00381-021-05046-6. Epub 2021 Jan 18.