Suppr超能文献

使用单分子分子反转探针作为一种具有成本效益的高通量测序方法,以靶向与黄斑疾病相关的所有基因和基因座。

Using single molecule Molecular Inversion Probes as a cost-effective, high-throughput sequencing approach to target all genes and loci associated with macular diseases.

机构信息

Department of Human Genetics, Radboud University Medical Center, Nijmegen, The Netherlands.

Donders Institute for Brain, Cognition and Behaviour, Radboud University Medical Center, Nijmegen, The Netherlands.

出版信息

Hum Mutat. 2022 Dec;43(12):2234-2250. doi: 10.1002/humu.24489. Epub 2022 Oct 31.

Abstract

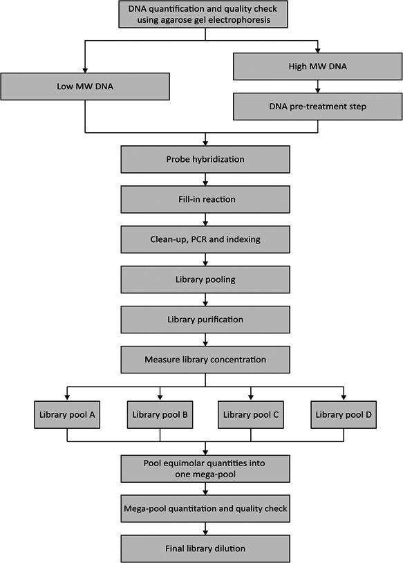
Macular degenerations (MDs) are a subgroup of retinal disorders characterized by central vision loss. Knowledge is still lacking on the extent of genetic and nongenetic factors influencing inherited MD (iMD) and age-related MD (AMD) expression. Single molecule Molecular Inversion Probes (smMIPs) have proven effective in sequencing the ABCA4 gene in patients with Stargardt disease to identify associated coding and noncoding variation, however many MD patients still remain genetically unexplained. We hypothesized that the missing heritability of MDs may be revealed by smMIPs-based sequencing of all MD-associated genes and risk factors. Using 17,394 smMIPs, we sequenced the coding regions of 105 iMD and AMD-associated genes and noncoding or regulatory loci, known pseudo-exons, and the mitochondrial genome in two test cohorts that were previously screened for variants in ABCA4. Following detailed sequencing analysis of 110 probands, a diagnostic yield of 38% was observed. This established an ''MD-smMIPs panel," enabling a genotype-first approach in a high-throughput and cost-effective manner, whilst achieving uniform and high coverage across targets. Further analysis will identify known and novel variants in MD-associated genes to offer an accurate clinical diagnosis to patients. Furthermore, this will reveal new genetic associations for MD and potential genetic overlaps between iMD and AMD.

摘要

黄斑变性(MD)是一组以中心视力丧失为特征的视网膜疾病。对于影响遗传性 MD(iMD)和年龄相关性 MD(AMD)表达的遗传和非遗传因素的程度,我们的了解仍然有限。单分子分子反转探针(smMIPs)已被证明在对斯塔加特病患者的 ABCA4 基因进行测序以识别相关编码和非编码变异方面非常有效,但是许多 MD 患者仍然存在遗传上无法解释的问题。我们假设,通过对所有与 MD 相关的基因和风险因素进行基于 smMIPs 的测序,可以揭示 MD 的缺失遗传率。使用 17,394 个 smMIPs,我们对 105 个 iMD 和 AMD 相关基因和非编码或调节基因座、已知假外显子以及先前在 ABCA4 中筛选变体的两个测试队列的线粒体基因组进行了测序。对 110 个先证者进行详细的测序分析后,观察到 38%的诊断率。这建立了一个“MD-smMIPs 面板”,能够以高通量且具有成本效益的方式进行基于基因型的方法,同时实现对目标的均匀和高覆盖率。进一步的分析将确定与 MD 相关基因中的已知和新变体,为患者提供准确的临床诊断。此外,这将揭示 MD 的新遗传关联以及 iMD 和 AMD 之间的潜在遗传重叠。

https://cdn.ncbi.nlm.nih.gov/pmc/blobs/bc65/10092144/7d699bba66ec/HUMU-43-2234-g002.jpg

文献AI研究员

20分钟写一篇综述,助力文献阅读效率提升50倍。

立即体验

用中文搜PubMed

大模型驱动的PubMed中文搜索引擎

马上搜索

文档翻译

学术文献翻译模型,支持多种主流文档格式。

立即体验