Suppr超能文献

衰老重编微环境感应以促进抗肿瘤免疫。

Senescence Rewires Microenvironment Sensing to Facilitate Antitumor Immunity.

机构信息

Department of Cancer Biology and Genetics, Memorial Sloan Kettering Cancer Center, New York, New York.

Louis V. Gerstner Jr. Graduate School of Biomedical Sciences, Memorial Sloan Kettering Cancer Center, New York, New York.

出版信息

Cancer Discov. 2023 Feb 6;13(2):432-453. doi: 10.1158/2159-8290.CD-22-0528.

Abstract

UNLABELLED

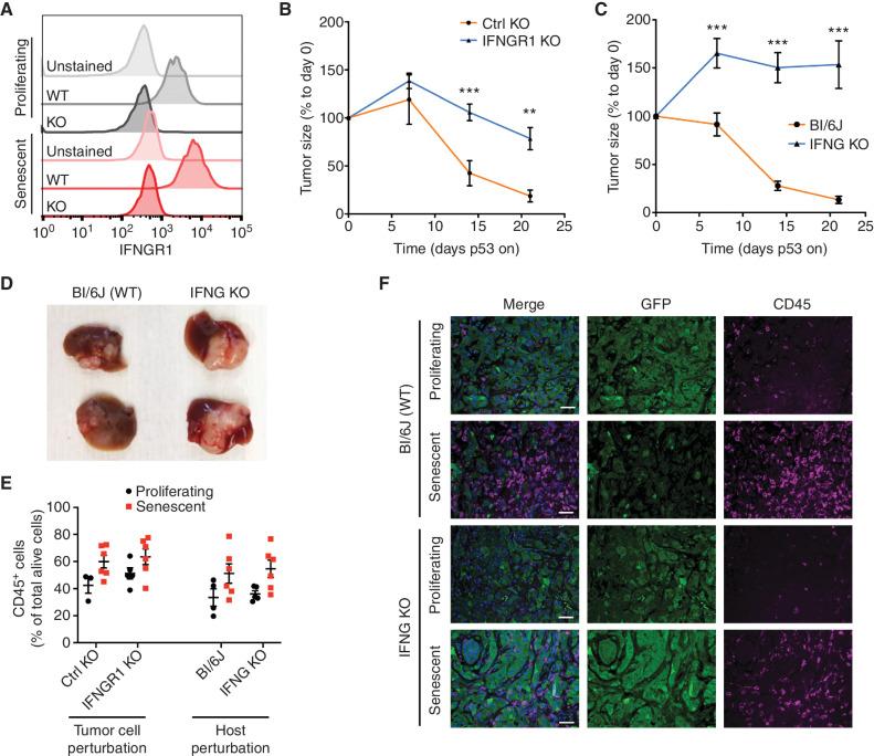
Cellular senescence involves a stable cell-cycle arrest coupled to a secretory program that, in some instances, stimulates the immune clearance of senescent cells. Using an immune-competent liver cancer model in which senescence triggers CD8 T cell-mediated tumor rejection, we show that senescence also remodels the cell-surface proteome to alter how tumor cells sense environmental factors, as exemplified by type II interferon (IFNγ). Compared with proliferating cells, senescent cells upregulate the IFNγ receptor, become hypersensitized to microenvironmental IFNγ, and more robustly induce the antigen-presenting machinery-effects also recapitulated in human tumor cells undergoing therapy-induced senescence. Disruption of IFNγ sensing in senescent cells blunts their immune-mediated clearance without disabling the senescence state or its characteristic secretory program. Our results demonstrate that senescent cells have an enhanced ability to both send and receive environmental signals and imply that each process is required for their effective immune surveillance.

SIGNIFICANCE

Our work uncovers an interplay between tissue remodeling and tissue-sensing programs that can be engaged by senescence in advanced cancers to render tumor cells more visible to the adaptive immune system. This new facet of senescence establishes reciprocal heterotypic signaling interactions that can be induced therapeutically to enhance antitumor immunity. See related article by Marin et al., p. 410. This article is highlighted in the In This Issue feature, p. 247.

摘要

未标记

细胞衰老涉及稳定的细胞周期停滞,加上一个分泌程序,在某些情况下,会刺激衰老细胞的免疫清除。我们使用一种免疫功能健全的肝癌模型,其中衰老会引发 CD8 T 细胞介导的肿瘤排斥反应,表明衰老还重塑了细胞表面蛋白质组,改变了肿瘤细胞感知环境因素的方式,例如 II 型干扰素(IFNγ)。与增殖细胞相比,衰老细胞上调 IFNγ 受体,对微环境 IFNγ 变得超敏,并且更强烈地诱导抗原呈递机制——在经历治疗诱导衰老的人类肿瘤细胞中也得到了再现。破坏衰老细胞中的 IFNγ 感测会削弱其免疫介导的清除,而不会使衰老状态或其特征性分泌程序失活。我们的结果表明,衰老细胞具有增强的发送和接收环境信号的能力,这意味着这两个过程对于它们的有效免疫监测都是必需的。

意义

我们的工作揭示了组织重塑和组织感应程序之间的相互作用,衰老可以在晚期癌症中利用这些作用使肿瘤细胞更易被适应性免疫系统识别。衰老的这一新方面建立了可以通过治疗诱导的互惠异型信号相互作用,以增强抗肿瘤免疫。请参阅 Marin 等人的相关文章,第 410 页。本文在本期特色文章中重点介绍,第 247 页。

https://cdn.ncbi.nlm.nih.gov/pmc/blobs/6369/9901536/ca5e86a41b1e/432fig1.jpg

文献检索

告别复杂PubMed语法,用中文像聊天一样搜索,搜遍4000万医学文献。AI智能推荐,让科研检索更轻松。

立即免费搜索

文件翻译

保留排版,准确专业,支持PDF/Word/PPT等文件格式,支持 12+语言互译。

免费翻译文档

深度研究

AI帮你快速写综述,25分钟生成高质量综述,智能提取关键信息,辅助科研写作。

立即免费体验