Suppr超能文献

二甲双胍通过促进自噬流来抑制血管平滑肌细胞衰老。

Metformin suppresses vascular smooth muscle cell senescence by promoting autophagic flux.

机构信息

Department of Cardiovascular Medicine, the Second Xiangya Hospital of Central South University, Changsha 410011, China.

Department of Cardiovascular Medicine, Xiangtan Central Hospital, Xiangtan 411100, China.

出版信息

J Adv Res. 2022 Nov;41:205-218. doi: 10.1016/j.jare.2021.12.009. Epub 2021 Dec 22.

Abstract

INTRODUCTION

Vascular smooth muscle cell (VSMC) senescence in the vasculature results in vascular aging as well as age-related diseases, while metformin improves the inflamm-aging profile by enhancing autophagy. However, metformin's impact on VSMC senescence is largely undefined.

OBJECTIVES

To test the hypothesis that metformin exerts an anti-senescence role by restoring autophagic activity in VSMCs and vascular tissues.

METHODS

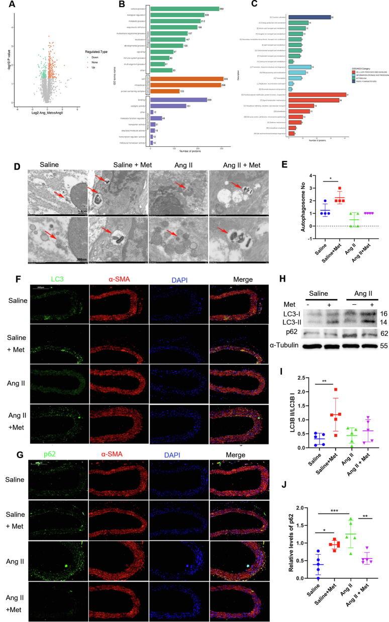
Animal models established by angiotensin II (Ang II) induction and physiological aging and senescent primary VSMCs from the aortas of elderly patients were treated with metformin. Cellular and vascular senescence were assessed by measuring the amounts of senescence-associated β-galactosidase and senescence markers, including p21 and p53. Autophagy levels were assessed by autophagy-related protein expression, transmission electron microscope, and autolysosome staining. In order to explore the underlying mechanism of the anti-senescence effects of metformin, 4D label-free quantitative proteomics and bioinformatic analyses were conducted, with subsequent experiments validating these findings.

RESULTS

Ang II-dependent senescence was suppressed by metformin in VSMCs and vascular tissues. Metformin also significantly improved arterial stiffness and alleviated structural changes in aged arteries, reduced senescence-associated secretory phenotype (SASP), and improved proliferation and migration of senescent VSMCs. Mechanistically, the proteomic analysis indicated that autophagy might contribute to metformin's anti-senescence effects. Reduced autophagic flux was observed in Ang II-induced cellular and vascular senescence; this reduction was reversed by metformin. Specifically, metformin enhanced the autophagic flux at the autophagosome-lysosome fusion level, whereas blockade of autophagosome-lysosome fusion inhibited the anti-senescence effects of metformin.

CONCLUSIONS

Metformin prevents VSMC and vascular senescence by promoting autolysosome formation.

摘要

简介

血管平滑肌细胞 (VSMC) 在血管中的衰老会导致血管老化以及与年龄相关的疾病,而二甲双胍通过增强自噬来改善炎症衰老。然而,二甲双胍对 VSMC 衰老的影响在很大程度上尚未确定。

目的

通过恢复 VSMC 和血管组织中的自噬活性来检验二甲双胍发挥抗衰老作用的假说。

方法

采用血管紧张素 II (Ang II) 诱导和生理老化的动物模型以及来自老年患者主动脉的衰老原代 VSMC 进行二甲双胍处理。通过测量衰老相关β-半乳糖苷酶和衰老标志物(包括 p21 和 p53)的含量来评估细胞和血管衰老。通过自噬相关蛋白表达、透射电镜和自噬溶酶体染色来评估自噬水平。为了探讨二甲双胍抗衰老作用的潜在机制,进行了 4D 无标记定量蛋白质组学和生物信息学分析,并通过后续实验验证了这些发现。

结果

二甲双胍抑制了 VSMC 和血管组织中 Ang II 依赖性衰老。二甲双胍还显著改善了动脉僵硬,减轻了老年动脉的结构变化,减少了衰老相关分泌表型 (SASP),并改善了衰老 VSMC 的增殖和迁移。从蛋白质组学分析的角度来看,自噬可能有助于二甲双胍的抗衰老作用。在 Ang II 诱导的细胞和血管衰老中观察到自噬通量减少;这种减少被二甲双胍逆转。具体而言,二甲双胍增强了自噬体-溶酶体融合水平的自噬通量,而自噬体-溶酶体融合的阻断抑制了二甲双胍的抗衰老作用。

结论

二甲双胍通过促进自噬溶酶体形成来预防 VSMC 和血管衰老。

https://cdn.ncbi.nlm.nih.gov/pmc/blobs/50de/9637479/5a97d8247e2a/ga1.jpg

文献AI研究员

20分钟写一篇综述,助力文献阅读效率提升50倍。

立即体验

用中文搜PubMed

大模型驱动的PubMed中文搜索引擎

马上搜索

文档翻译

学术文献翻译模型,支持多种主流文档格式。

立即体验