Suppr超能文献

反义寡核苷酸靶向人 mRNA 的 3'-UTR 提升 SHANK3 水平。

Elevation of SHANK3 Levels by Antisense Oligonucleotides Directed Against the 3'-UTR of the Human mRNA.

机构信息

Institute of Anatomy and Cell Biology and Ulm University, Ulm, Germany.

International Graduate School for Molecular Medicine, Ulm University, Ulm, Germany.

出版信息

Nucleic Acid Ther. 2023 Jan;33(1):58-71. doi: 10.1089/nat.2022.0048. Epub 2022 Nov 10.

Abstract

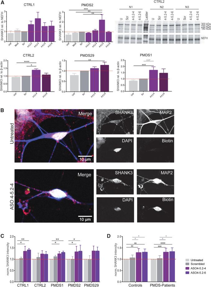
SHANK3 is a member of the SHANK family of scaffolding proteins that localize to the postsynaptic density of excitatory synapses. Mutations within the gene or haploinsufficiency is thought to be one of the major causes for Phelan-McDermid Syndrome (PMDS) that is characterized by a broad spectrum of autism-related behavioral alterations. Several approaches have already been proposed to elevate SHANK3 protein levels in PMDS patients like transcriptional activation or inhibition of SHANK3 degradation. We undertook a systematic screening approach and tested whether defined antisense oligonucleotides (ASOs) directed against the 3' untranslated region (3'-UTR) of the human mRNA are suitable to elevate SHANK3 protein levels. Using human induced pluripotent stem cells (hiPSCs) and hiPSCs-derived motoneurons from controls and PMDS patients we eventually identified two 18 nucleotide ASOs (ASO 4-5.2-4 and 4-5.2-6) that were able to increase SHANK3 protein levels by about 1.3- to 1.6-fold. These findings were confirmed by co-transfection of the identified ASOs with a GFP-SHANK3-3'-UTR construct in HEK293T cells using GFP protein expression as read-out. Based on these results we propose a novel approach to elevate SHANK3 protein concentrations by 3'-UTR specific ASOs. Further research is needed to test the suitability of -specific ASOs as pharmacological compounds also .

摘要

SHANK3 是支架蛋白 SHANK 家族的成员,定位于兴奋性突触后的密度。基因内的突变或单倍不足被认为是导致 Phelan-McDermid 综合征(PMDS)的主要原因之一,PMDS 的特征是广泛的自闭症相关行为改变。已经提出了几种方法来提高 PMDS 患者的 SHANK3 蛋白水平,如转录激活或抑制 SHANK3 降解。我们采用了系统的筛选方法,测试了针对人类 mRNA 3'非翻译区(3'-UTR)的特定反义寡核苷酸(ASO)是否适合提高 SHANK3 蛋白水平。使用人诱导多能干细胞(hiPSC)和来自对照和 PMDS 患者的 hiPSC 衍生运动神经元,我们最终确定了两种 18 个核苷酸的 ASO(ASO 4-5.2-4 和 4-5.2-6),能够将 SHANK3 蛋白水平提高约 1.3-1.6 倍。这些发现通过在 HEK293T 细胞中用 GFP-SHANK3-3'-UTR 构建体共转染鉴定的 ASO 并用 GFP 蛋白表达作为读出物得到了证实。基于这些结果,我们提出了一种通过 3'-UTR 特异性 ASO 提高 SHANK3 蛋白浓度的新方法。需要进一步研究以测试 - 特异性 ASO 作为药理学化合物的适用性。

https://cdn.ncbi.nlm.nih.gov/pmc/blobs/69a6/9940809/6fa2405e085f/nat.2022.0048_figure1.jpg

文献AI研究员

20分钟写一篇综述,助力文献阅读效率提升50倍。

立即体验

用中文搜PubMed

大模型驱动的PubMed中文搜索引擎

马上搜索

文档翻译

学术文献翻译模型,支持多种主流文档格式。

立即体验