• 文献检索
  • 文档翻译
  • 深度研究
  • 学术资讯
  • Suppr Zotero 插件Zotero 插件
  • 邀请有礼
  • 套餐&价格
  • 历史记录
应用&插件
Suppr Zotero 插件Zotero 插件浏览器插件Mac 客户端Windows 客户端微信小程序
定价
高级版会员购买积分包购买API积分包
服务
文献检索文档翻译深度研究API 文档MCP 服务
关于我们
关于 Suppr公司介绍联系我们用户协议隐私条款
关注我们

Suppr 超能文献

核心技术专利:CN118964589B侵权必究
粤ICP备2023148730 号-1Suppr @ 2026

文献检索

告别复杂PubMed语法,用中文像聊天一样搜索,搜遍4000万医学文献。AI智能推荐,让科研检索更轻松。

立即免费搜索

文件翻译

保留排版,准确专业,支持PDF/Word/PPT等文件格式,支持 12+语言互译。

免费翻译文档

深度研究

AI帮你快速写综述,25分钟生成高质量综述,智能提取关键信息,辅助科研写作。

立即免费体验

机器学习分类通过 CD28 通路调节识别早期系统性硬化症的阿巴西普反应者。

Machine-learning classification identifies patients with early systemic sclerosis as abatacept responders via CD28 pathway modulation.

机构信息

Department of Biomedical Data Science, Department of Molecular & Systems Biology, Geisel School of Medicine at Dartmouth, Lebanon, New Hampshire, USA.

Department of Dermatology, Department of Medicine, Clinical Autoimmunity Center of Excellence and University of Michigan Scleroderma Program, University of Michigan, Ann Arbor, Michigan, USA.

出版信息

JCI Insight. 2022 Dec 22;7(24):e155282. doi: 10.1172/jci.insight.155282.

DOI:10.1172/jci.insight.155282
PMID:36355434
原文链接:https://pmc.ncbi.nlm.nih.gov/articles/PMC9869963/
Abstract

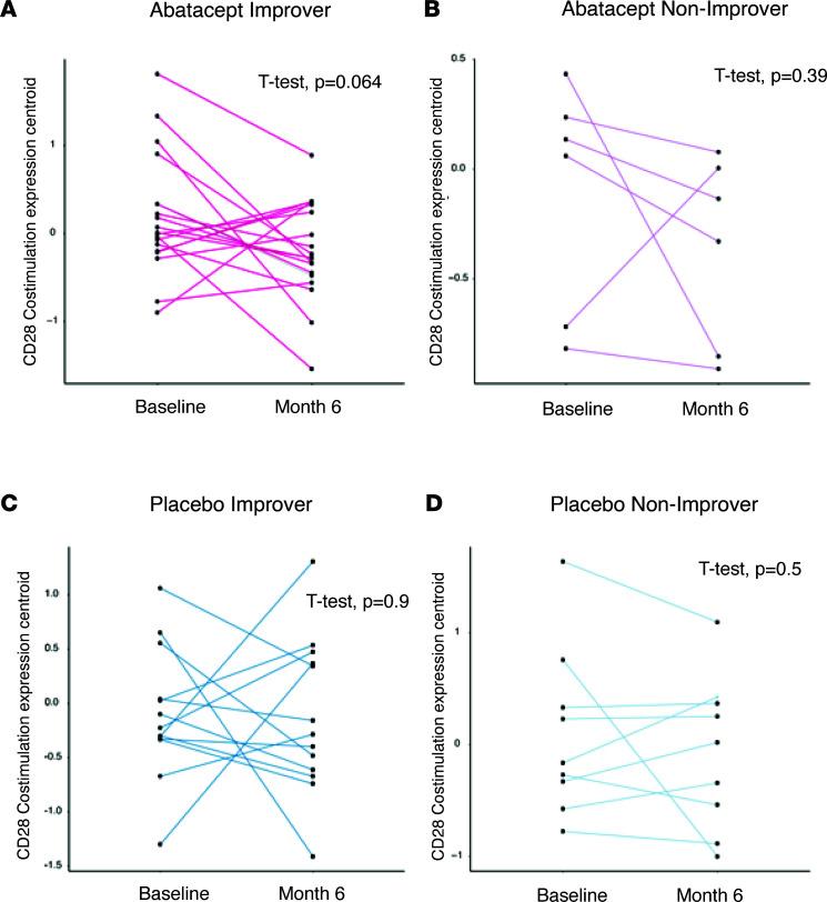
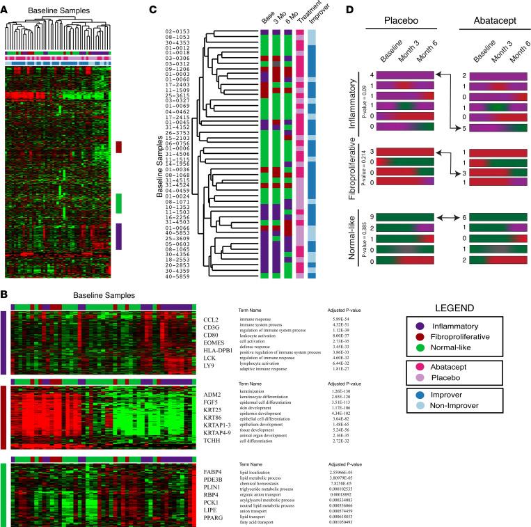
Here, the efficacy of abatacept in patients with early diffuse systemic sclerosis (dcSSc) was analyzed to test the hypothesis that patients in the inflammatory intrinsic subset would show the most significant clinical improvement. Eighty-four participants with dcSSc were randomized to receive abatacept or placebo for 12 months. RNA-Seq was performed on 233 skin paired biopsies at baseline and at 3 and 6 months. Improvement was defined as a 5-point or more than 20% change in modified Rodnan skin score (mRSS) between baseline and 12 months. Samples were assigned to intrinsic gene expression subsets (inflammatory, fibroproliferative, or normal-like subsets). In the abatacept arm, change in mRSS was most pronounced for the inflammatory and normal-like subsets relative to the placebo subset. Gene expression for participants on placebo remained in the original molecular subset, whereas inflammatory participants treated with abatacept had gene expression that moved toward the normal-like subset. The Costimulation of the CD28 Family Reactome Pathway decreased in patients who improved on abatacept and was specific to the inflammatory subset. Patients in the inflammatory subset had elevation of the Costimulation of the CD28 Family pathway at baseline relative to that of participants in the fibroproliferative and normal-like subsets. There was a correlation between improved ΔmRSS and baseline expression of the Costimulation of the CD28 Family pathway. This study provides an example of precision medicine in systemic sclerosis clinical trials.

摘要

在这里,分析了阿巴西普在早期弥漫性系统性硬化症(dcSSc)患者中的疗效,以检验以下假设,即炎症固有亚组的患者将表现出最显著的临床改善。84 名 dcSSc 患者被随机分配接受阿巴西普或安慰剂治疗 12 个月。在基线时和 3 个月和 6 个月时对 233 对皮肤活检进行了 RNA-Seq 分析。改善定义为改良 Rodnan 皮肤评分(mRSS)在基线和 12 个月之间的 5 点或超过 20%的变化。样本被分配到固有基因表达亚组(炎症、纤维增生或正常样亚组)。在阿巴西普组中,与安慰剂组相比,炎症和正常样亚组的 mRSS 变化最为明显。安慰剂组的参与者的基因表达仍保留在原始分子亚组中,而接受阿巴西普治疗的炎症组的参与者的基因表达则向正常样亚组转移。CD28 家族共刺激反应通路的共刺激在接受阿巴西普治疗后改善的患者中降低,并且是炎症亚组特有的。与纤维增生和正常样亚组相比,炎症亚组患者在基线时的 CD28 家族共刺激通路共刺激升高。改善的ΔmRSS 与基线 CD28 家族共刺激通路的表达之间存在相关性。这项研究为系统性硬化症临床试验中的精准医学提供了一个范例。

https://cdn.ncbi.nlm.nih.gov/pmc/blobs/bc9c/9869963/3654698ee469/jciinsight-7-155282-g148.jpg
https://cdn.ncbi.nlm.nih.gov/pmc/blobs/bc9c/9869963/25c608574aa8/jciinsight-7-155282-g143.jpg
https://cdn.ncbi.nlm.nih.gov/pmc/blobs/bc9c/9869963/5d6de5d6b562/jciinsight-7-155282-g144.jpg
https://cdn.ncbi.nlm.nih.gov/pmc/blobs/bc9c/9869963/fce20f85ab56/jciinsight-7-155282-g145.jpg
https://cdn.ncbi.nlm.nih.gov/pmc/blobs/bc9c/9869963/7e02b6939242/jciinsight-7-155282-g146.jpg
https://cdn.ncbi.nlm.nih.gov/pmc/blobs/bc9c/9869963/f5cf2404e094/jciinsight-7-155282-g147.jpg
https://cdn.ncbi.nlm.nih.gov/pmc/blobs/bc9c/9869963/3654698ee469/jciinsight-7-155282-g148.jpg
https://cdn.ncbi.nlm.nih.gov/pmc/blobs/bc9c/9869963/25c608574aa8/jciinsight-7-155282-g143.jpg
https://cdn.ncbi.nlm.nih.gov/pmc/blobs/bc9c/9869963/5d6de5d6b562/jciinsight-7-155282-g144.jpg
https://cdn.ncbi.nlm.nih.gov/pmc/blobs/bc9c/9869963/fce20f85ab56/jciinsight-7-155282-g145.jpg
https://cdn.ncbi.nlm.nih.gov/pmc/blobs/bc9c/9869963/7e02b6939242/jciinsight-7-155282-g146.jpg
https://cdn.ncbi.nlm.nih.gov/pmc/blobs/bc9c/9869963/f5cf2404e094/jciinsight-7-155282-g147.jpg
https://cdn.ncbi.nlm.nih.gov/pmc/blobs/bc9c/9869963/3654698ee469/jciinsight-7-155282-g148.jpg

相似文献

1
Machine-learning classification identifies patients with early systemic sclerosis as abatacept responders via CD28 pathway modulation.机器学习分类通过 CD28 通路调节识别早期系统性硬化症的阿巴西普反应者。
JCI Insight. 2022 Dec 22;7(24):e155282. doi: 10.1172/jci.insight.155282.
2
Gene expression changes reflect clinical response in a placebo-controlled randomized trial of abatacept in patients with diffuse cutaneous systemic sclerosis.在一项针对弥漫性皮肤系统性硬化症患者的阿巴西普安慰剂对照随机试验中,基因表达变化反映了临床反应。
Arthritis Res Ther. 2015 Jun 13;17(1):159. doi: 10.1186/s13075-015-0669-3.
3
Abatacept in Early Diffuse Cutaneous Systemic Sclerosis: Results of a Phase II Investigator-Initiated, Multicenter, Double-Blind, Randomized, Placebo-Controlled Trial.阿巴西普治疗早期弥漫性皮肤系统性硬化症的疗效:一项 II 期研究者发起的、多中心、双盲、随机、安慰剂对照试验的结果。
Arthritis Rheumatol. 2020 Jan;72(1):125-136. doi: 10.1002/art.41055. Epub 2019 Dec 10.
4
Minimal Clinically Important Differences for the Modified Rodnan Skin Score: Results from the Scleroderma Lung Studies (SLS-I and SLS-II).改良 Rodnan 皮肤评分的最小临床重要差异:硬皮病肺研究(SLS-I 和 SLS-II)的结果。
Arthritis Res Ther. 2019 Jan 16;21(1):23. doi: 10.1186/s13075-019-1809-y.
5
Targeting Costimulatory Pathways in Systemic Sclerosis.靶向系统性硬化症中的共刺激通路。
Front Immunol. 2018 Dec 18;9:2998. doi: 10.3389/fimmu.2018.02998. eCollection 2018.
6
Molecular signatures in skin associated with clinical improvement during mycophenolate treatment in systemic sclerosis.皮肤中的分子特征与霉酚酸酯治疗系统性硬皮病时的临床改善相关。
J Invest Dermatol. 2013 Aug;133(8):1979-89. doi: 10.1038/jid.2013.130. Epub 2013 Mar 14.
7
Impact of Innovative Treatment Using Biological Drugs for the Modulation of Diffuse Cutaneous Systemic Sclerosis: A Systematic Review.生物药物治疗弥漫性皮肤系统性硬化症的影响:系统评价。
Medicina (Kaunas). 2023 Jan 27;59(2):247. doi: 10.3390/medicina59020247.
8
A genomic meta-analysis of clinical variables and their association with intrinsic molecular subsets in systemic sclerosis.一项对系统性硬化症临床变量及其与内在分子亚群相关性的基因组荟萃分析。
Rheumatology (Oxford). 2022 Dec 23;62(1):19-28. doi: 10.1093/rheumatology/keac344.
9
Efficacy of Mycophenolate Mofetil and Oral Cyclophosphamide on Skin Thickness: Post Hoc Analyses From Two Randomized Placebo-Controlled Trials.霉酚酸酯和口服环磷酰胺对皮肤厚度的疗效:两项随机安慰剂对照试验的事后分析。
Arthritis Care Res (Hoboken). 2018 Mar;70(3):439-444. doi: 10.1002/acr.23282. Epub 2018 Feb 9.
10
Machine learning integration of scleroderma histology and gene expression identifies fibroblast polarisation as a hallmark of clinical severity and improvement.机器学习整合硬皮病组织学和基因表达,鉴定出成纤维细胞极化是临床严重程度和改善的标志。
Ann Rheum Dis. 2021 Feb;80(2):228-237. doi: 10.1136/annrheumdis-2020-217840. Epub 2020 Oct 7.

引用本文的文献

1
Elucidating Ras protein as a dual therapeutic target for inflammation and cancer: a review.阐明Ras蛋白作为炎症和癌症的双重治疗靶点:综述
Discov Oncol. 2025 Jun 7;16(1):1029. doi: 10.1007/s12672-025-02783-x.
2
The Role of Abatacept on Inflammation and Fibrosis in Hypochlorous Acid-Induced Fibrosis Mice.阿巴西普在次氯酸诱导的纤维化小鼠炎症和纤维化中的作用
Int J Rheum Dis. 2025 May;28(5):e70250. doi: 10.1111/1756-185X.70250.
3
An international perspective on the future of systemic sclerosis research.系统性硬化症研究未来的国际视角。

本文引用的文献

1
Clinical Phenotypes of Patients With Systemic Sclerosis With Distinct Molecular Signatures in Skin.皮肤具有不同分子特征的系统性硬化症患者的临床表型。
Arthritis Care Res (Hoboken). 2023 Jul;75(7):1469-1480. doi: 10.1002/acr.24998. Epub 2023 Mar 13.
2
A genomic meta-analysis of clinical variables and their association with intrinsic molecular subsets in systemic sclerosis.一项对系统性硬化症临床变量及其与内在分子亚群相关性的基因组荟萃分析。
Rheumatology (Oxford). 2022 Dec 23;62(1):19-28. doi: 10.1093/rheumatology/keac344.
3
Safety and efficacy of abatacept in early diffuse cutaneous systemic sclerosis (ASSET): open-label extension of a phase 2, double-blind randomised trial.
Nat Rev Rheumatol. 2025 Mar;21(3):174-187. doi: 10.1038/s41584-024-01217-2. Epub 2025 Feb 14.
4
Can machine learning assist in systemic sclerosis diagnosis and management? A scoping review.机器学习能否辅助系统性硬化症的诊断与管理?一项范围综述。
J Scleroderma Relat Disord. 2024 Oct;9(3):171-177. doi: 10.1177/23971983241253718. Epub 2024 May 24.
5
Scleromyositis: A distinct novel entity within the systemic sclerosis and autoimmune myositis spectrum. Implications for care and pathogenesis.硬皮病性肌炎:系统性硬化症和自身免疫性肌炎谱中的一种独特新型实体。对护理和发病机制的影响。
Front Immunol. 2023 Jan 26;13:974078. doi: 10.3389/fimmu.2022.974078. eCollection 2022.
阿巴西普治疗早期弥漫性皮肤系统性硬化症的安全性和有效性(ASSET):一项2期双盲随机试验的开放标签扩展研究
Lancet Rheumatol. 2020 Dec;2(12):e743-e753. doi: 10.1016/S2665-9913(20)30237-X. Epub 2020 Oct 19.
4
Current and Future Outlook on Disease Modification and Defining Low Disease Activity in Systemic Sclerosis.当前和未来对系统性硬化症疾病修饰和低疾病活动度的展望。
Arthritis Rheumatol. 2020 Jul;72(7):1049-1058. doi: 10.1002/art.41246. Epub 2020 May 18.
5
Abatacept in Early Diffuse Cutaneous Systemic Sclerosis: Results of a Phase II Investigator-Initiated, Multicenter, Double-Blind, Randomized, Placebo-Controlled Trial.阿巴西普治疗早期弥漫性皮肤系统性硬化症的疗效:一项 II 期研究者发起的、多中心、双盲、随机、安慰剂对照试验的结果。
Arthritis Rheumatol. 2020 Jan;72(1):125-136. doi: 10.1002/art.41055. Epub 2019 Dec 10.
6
A Machine Learning Classifier for Assigning Individual Patients With Systemic Sclerosis to Intrinsic Molecular Subsets.一种用于将系统性硬化症患者分配到内在分子亚群的机器学习分类器。
Arthritis Rheumatol. 2019 Oct;71(10):1701-1710. doi: 10.1002/art.40898. Epub 2019 Sep 2.
7
Minimal Clinically Important Differences for the Modified Rodnan Skin Score: Results from the Scleroderma Lung Studies (SLS-I and SLS-II).改良 Rodnan 皮肤评分的最小临床重要差异:硬皮病肺研究(SLS-I 和 SLS-II)的结果。
Arthritis Res Ther. 2019 Jan 16;21(1):23. doi: 10.1186/s13075-019-1809-y.
8
Feature specific quantile normalization enables cross-platform classification of molecular subtypes using gene expression data.特征特异性分位数归一化可使用基因表达数据对分子亚型进行跨平台分类。
Bioinformatics. 2018 Jun 1;34(11):1868-1874. doi: 10.1093/bioinformatics/bty026.
9
Systemic sclerosis.系统性硬化症。
Lancet. 2017 Oct 7;390(10103):1685-1699. doi: 10.1016/S0140-6736(17)30933-9. Epub 2017 Apr 13.
10
A Functional Genomic Meta-Analysis of Clinical Trials in Systemic Sclerosis: Toward Precision Medicine and Combination Therapy.系统性硬化症临床试验的功能基因组荟萃分析:迈向精准医学与联合治疗
J Invest Dermatol. 2017 May;137(5):1033-1041. doi: 10.1016/j.jid.2016.12.007. Epub 2016 Dec 21.