Department of Biology, ETH-Zürich, 8092 Zürich, Switzerland.
Department for Plant and Environmental Sciences, University of Copenhagen, 1871 Frederiksberg C, Denmark.
Sci Adv. 2022 Nov 18;8(46):eabq6971. doi: 10.1126/sciadv.abq6971. Epub 2022 Nov 16.
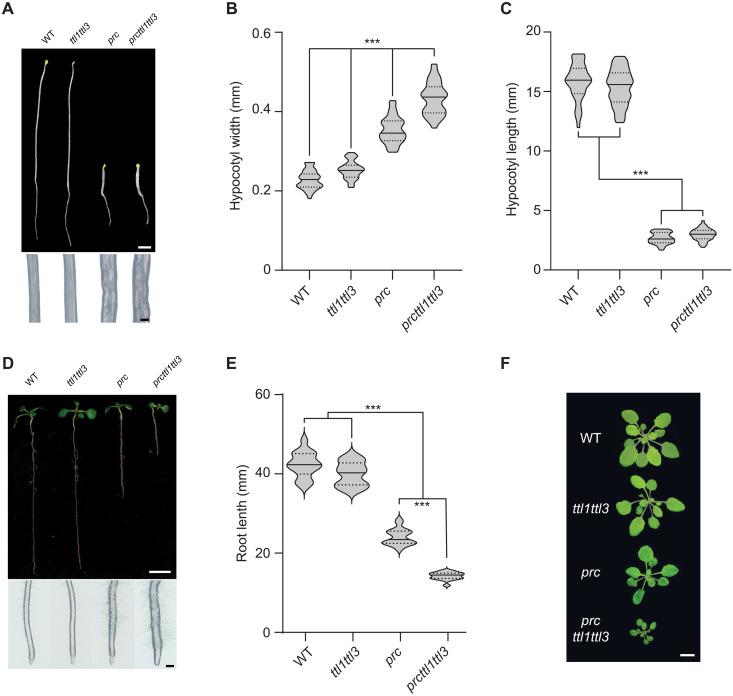
Controlled primary cell wall remodeling allows plant growth under stressful conditions, but how these changes are conveyed to adjust cellulose synthesis is not understood. Here, we identify the TETRATRICOPEPTIDE THIOREDOXIN-LIKE (TTL) proteins as new members of the cellulose synthase complex (CSC) and describe their unique and hitherto unknown dynamic association with the CSC under cellulose-deficient conditions. We find that TTLs are essential for maintaining cellulose synthesis under high-salinity conditions, establishing a stress-resilient cortical microtubule array, and stabilizing CSCs at the plasma membrane. To fulfill these functions, TTLs interact with CELLULOSE SYNTHASE 1 (CESA1) and engage with cortical microtubules to promote their polymerization. We propose that TTLs function as bridges connecting stress perception with dynamic regulation of cellulose biosynthesis at the plasma membrane.
在胁迫条件下,植物通过控制初生细胞壁的重塑来生长,但目前尚不清楚这些变化如何被传递来调节纤维素的合成。在这里,我们将四肽硫氧还蛋白样(TTL)蛋白鉴定为纤维素合酶复合体(CSC)的新成员,并描述了它们在纤维素缺乏条件下与 CSC 独特且迄今未知的动态关联。我们发现 TTL 对于在高盐条件下维持纤维素合成、建立有弹性的皮质微管阵列以及稳定质膜上的 CSC 是必需的。为了履行这些功能,TTL 与纤维素合酶 1(CESA1)相互作用,并与皮质微管结合以促进其聚合。我们提出 TTL 作为桥梁,将胁迫感知与质膜上纤维素生物合成的动态调控联系起来。