Suppr超能文献

N6-甲基腺嘌呤(m6A)RNA 甲基化由甲基转移酶复合物亚基 WTAP 介导,调节釉质发生。

N6-methyladenosine (m6A) RNA methylation mediated by methyltransferase complex subunit WTAP regulates amelogenesis.

机构信息

Department of Pediatric Dentistry, Shanghai Ninth People's Hospital, Shanghai Jiao Tong University School of Medicine, College of Stomatology, Shanghai Jiao Tong University, National Center for Stomatology, National Clinical Research Center for Oral Diseases, Shanghai Key Laboratory of Stomatology, Shanghai Research Institute of Stomatology, Shanghai, China.

Department of Pediatric Dentistry, Shanghai Ninth People's Hospital, Shanghai Jiao Tong University School of Medicine, College of Stomatology, Shanghai Jiao Tong University, National Center for Stomatology, National Clinical Research Center for Oral Diseases, Shanghai Key Laboratory of Stomatology, Shanghai Research Institute of Stomatology, Shanghai, China.

出版信息

J Biol Chem. 2022 Dec;298(12):102715. doi: 10.1016/j.jbc.2022.102715. Epub 2022 Nov 17.

Abstract

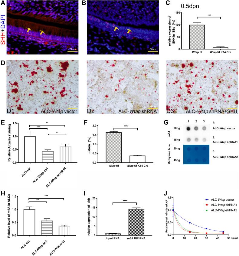
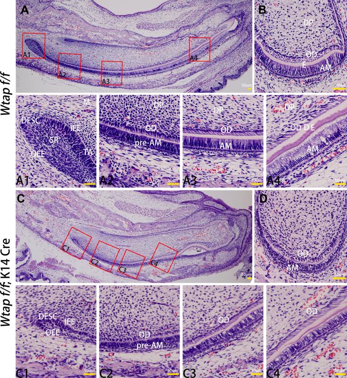
N6-methyladenosine (m6A) RNA methylation, one of the most widespread posttranscriptional modifications in eukaryotes, plays crucial roles in various developmental processes. The m6A modification process is catalyzed by a methyltransferase complex that includes Wilms tumor 1-associated protein (WTAP) as a key component. Whether the development of dental enamel is regulated by m6A RNA methylation in mammals remains unclear. Here, we reveal that WTAP is widely expressed from the early stage of tooth development. Specific inactivation of Wtap in mouse enamel epithelium by the Cre/loxp system leads to serious developmental defects in amelogenesis. In Wtap conditional KO mice, we determined that the differentiation of enamel epithelial cells into mature ameloblasts at the early stages of enamel development is affected. Mechanistically, loss of Wtap inhibits the expression of Sonic hedgehog (SHH), which plays an important role in the generation of ameloblasts from stem cells. Together, our findings provide new insights into the functional role of WTAP-mediated m6A methylation in amelogenesis in mammals.

摘要

N6-甲基腺苷(m6A)RNA 甲基化是真核生物中最广泛的转录后修饰之一,在各种发育过程中发挥着关键作用。m6A 修饰过程由甲基转移酶复合物催化,该复合物包含 Wilms 肿瘤 1 相关蛋白(WTAP)作为关键组成部分。哺乳动物牙齿釉质的发育是否受到 m6A RNA 甲基化的调节尚不清楚。在这里,我们揭示 WTAP 从牙齿发育的早期阶段就广泛表达。通过 Cre/loxp 系统特异性敲除小鼠釉质上皮细胞中的 Wtap 导致釉质发生严重的发育缺陷。在 Wtap 条件性 KO 小鼠中,我们确定釉质上皮细胞向早期釉质发育阶段的成熟成釉细胞的分化受到影响。在机制上,Wtap 的缺失抑制了 Sonic hedgehog(SHH)的表达,SHH 在干细胞生成成釉细胞中起着重要作用。总之,我们的研究结果为 WTAP 介导的 m6A 甲基化在哺乳动物釉质发生中的功能作用提供了新的见解。

https://cdn.ncbi.nlm.nih.gov/pmc/blobs/4ef8/9791132/53b11b0d17dd/gr1.jpg

文献AI研究员

20分钟写一篇综述,助力文献阅读效率提升50倍。

立即体验

用中文搜PubMed

大模型驱动的PubMed中文搜索引擎

马上搜索

文档翻译

学术文献翻译模型,支持多种主流文档格式。

立即体验