Laboratório de Desenvolvimento de Vacinas, Instituto de Ciências Biomédicas, Departamento de Microbiologia, Universidade de São Paulo, São Paulo, Brazil.
ImunoTera Soluções Terapêuticas Ltda., São Paulo, Brazil.
Front Immunol. 2022 Nov 3;13:1005937. doi: 10.3389/fimmu.2022.1005937. eCollection 2022.
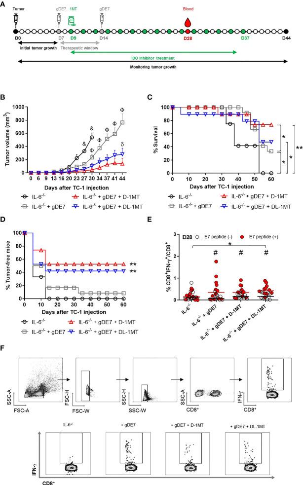
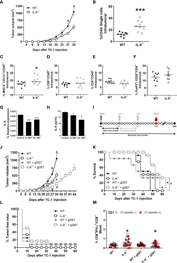
High-risk Human papillomavirus (HPV) infections represent an important public health issue. Nearly all cervical malignancies are associated with HPV, and a range of other female and male cancers, such as anogenital and oropharyngeal. Aiming to treat HPV-related tumors, our group developed vaccines based on the genetic fusion of the HSV-1 glycoprotein D (gD) with the HPV-16 E7 oncoprotein (gDE7 vaccines). Despite the promising antitumor results reached by gDE7 vaccines in mice, combined therapies may increase the therapeutic effects by improving antitumor responses and halting immune suppressive mechanisms elicited by tumor cells. Considering cancer immunosuppressive mechanisms, indoleamine-2,3-dioxygenase (IDO) enzyme and interleukin-6 (IL-6) stand out in HPV-related tumors. Since IL-6 sustained the constitutive IDO expression, here we evaluated the therapeutic outcomes achieved by the combination of active immunotherapy based on a gDE7 protein-based vaccine with adjuvant treatments involving blocking IDO, either by use of IDO inhibitors or IL-6 knockout mice. C57BL/6 wild-type (WT) and transgenic IL-6 mice were engrafted with HPV16-E6/E7-expressing TC-1 cells and treated with 1-methyl-tryptophan isoforms (D-1MT and DL-1MT), capable to inhibit IDO. , the 1MT isoforms reduced IL-6 gene expression and IL-6 secretion in TC-1 cells. , the multi-targeted treatment improved the antitumor efficacy of the gDE7-based protein vaccine. Although the gDE7 immunization achieves partial tumor mass control in combination with D-1MT or DL-1MT in WT mice or when administered in IL-6 mice, the combination of gDE7 and 1MT in IL-6 mice further enhanced the antitumor effects, reaching total tumor rejection. The outcome of the combined therapy was associated with an increased frequency of activated dendritic cells and decreased frequencies of intratumoral polymorphonuclear myeloid-derived suppressor cells and T regulatory cells. In conclusion, the present study demonstrated that IL-6 and IDO negatively contribute to the activation of immune cells, particularly dendritic cells, reducing gDE7 vaccine-induced protective immune responses and, therefore, opening perspectives for the use of combined strategies based on inhibition of IL-6 and IDO as immunometabolic adjuvants for immunotherapies against HPV-related tumors.
高危型人乳头瘤病毒(HPV)感染是一个重要的公共卫生问题。几乎所有的宫颈癌都与 HPV 有关,还有一系列其他的女性和男性癌症,如肛门生殖器和口咽。为了治疗 HPV 相关肿瘤,我们的团队开发了基于单纯疱疹病毒 1 糖蛋白 D(gD)与 HPV-16 E7 癌蛋白(gDE7 疫苗)的基因融合的疫苗。尽管 gDE7 疫苗在小鼠中取得了有希望的抗肿瘤效果,但联合治疗可能通过改善抗肿瘤反应和阻止肿瘤细胞引发的免疫抑制机制来增加治疗效果。考虑到癌症的免疫抑制机制,色氨酸 2,3-双加氧酶(IDO)酶和白细胞介素 6(IL-6)在 HPV 相关肿瘤中尤为突出。由于 IL-6 持续维持 IDO 的组成性表达,因此我们评估了基于 gDE7 蛋白疫苗的主动免疫疗法与涉及阻断 IDO 的辅助治疗(使用 IDO 抑制剂或 IL-6 敲除小鼠)相结合所获得的治疗效果。C57BL/6 野生型(WT)和转基因 IL-6 小鼠被移植了表达 HPV16-E6/E7 的 TC-1 细胞,并接受了 1-甲基色氨酸异构体(D-1MT 和 DL-1MT)的治疗,这些异构体能够抑制 IDO。结果表明,1MT 异构体降低了 TC-1 细胞中 IL-6 基因的表达和 IL-6 的分泌。结果表明,多靶点治疗改善了基于 gDE7 的蛋白疫苗的抗肿瘤疗效。尽管 gDE7 免疫接种在 WT 小鼠中与 D-1MT 或 DL-1MT 联合使用或在 IL-6 小鼠中单独使用时可部分控制肿瘤质量,但在 IL-6 小鼠中联合 gDE7 和 1MT 可进一步增强抗肿瘤作用,达到完全肿瘤排斥。联合治疗的效果与激活树突状细胞的频率增加以及肿瘤内多形核髓系来源的抑制性细胞和 T 调节细胞的频率降低有关。总之,本研究表明,IL-6 和 IDO 负向影响免疫细胞的激活,特别是树突状细胞,降低了 gDE7 疫苗诱导的保护性免疫反应,因此为基于抑制 IL-6 和 IDO 的联合策略的应用开辟了前景,作为 HPV 相关肿瘤免疫治疗的免疫代谢佐剂。