Suppr超能文献

健康中国人群肠道微生物群的空间特征和时间变化。

The Spatial Features and Temporal Changes in the Gut Microbiota of a Healthy Chinese Population.

机构信息

State Key Laboratory for Infectious Disease Prevention and Control, National Institute for Communicable Disease Control and Prevention, Chinese Center for Disease Control and Prevention, Beijing, China.

出版信息

Microbiol Spectr. 2022 Dec 21;10(6):e0131022. doi: 10.1128/spectrum.01310-22. Epub 2022 Dec 1.

Abstract

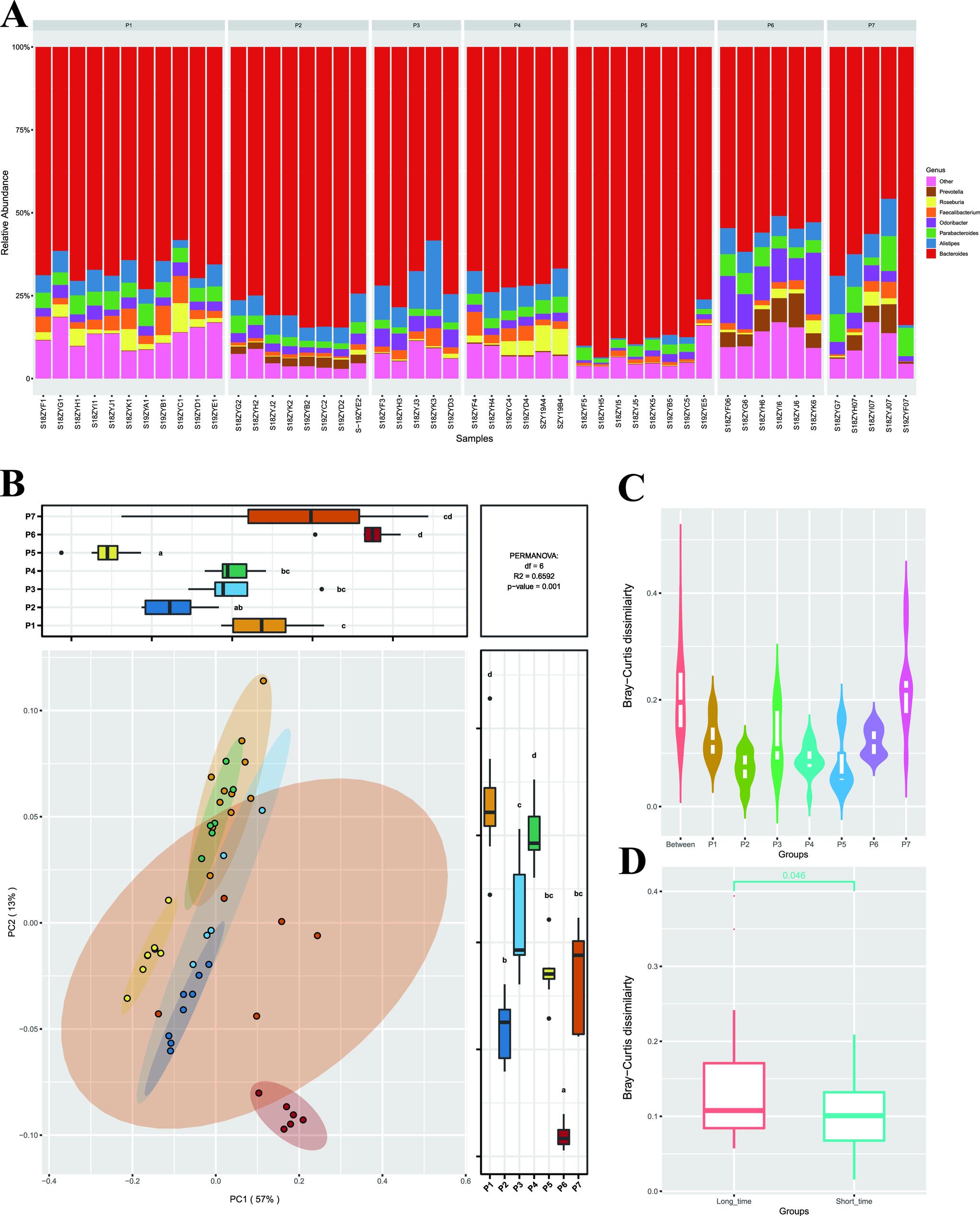
In this study, we aimed to understand the characteristics of the gut microbial composition in a healthy Chinese population and to evaluate if they differed across different regions. In addition, we aimed to understand the changes in the gut microbial composition over time. We collected 239 fecal samples from healthy Chinese adults living in four regions and performed a 1-year time cohort study in a small population in Beijing. The Chinese gut microbiota share 34 core bacterial genera and 39 core bacterial species, which exist in all collected samples. Several disease-related microorganisms (DRMs), virulence factors, and antibiotic resistance genes were found in one or more healthy Chinese samples. Differences in gut microbiota were observed in samples from different regions, locations, individuals, and time points. Compared to other factors, time was associated with a lower degree of change in the gut microbiota. Our findings revealed spatial and temporal changes in the gut microbiota of healthy Chinese individuals. Compared to fecal microbiomes of 152 samples in the publicly released the Human Microbiome Project (HMP) project from the United States, samples in this study have higher variability in the fecal microbiome, with higher richness, Shannon diversity indices, and Pielou evenness indexes, at both the genus and species levels. The microbiota data obtained in this study will provide a detailed basis for further understanding the composition of the gut microbiota in the healthy Chinese population. China accounts for approximately 1/5th of the world's total population. Differences in environment, ethnicity, and living habits could impart unique features to the structure of the gut microbiota of Chinese individuals. In 2016, we started to investigate healthy Chinese people and their gut microbiomes. Phase I results for 16S rRNA amplicons have been released. However, owing to the limitations of 16S rRNA amplicon sequencing, the gut microbiome of a healthy Chinese population could not be examined thoroughly at the species level, and the detailed changes in the gut microbiota over time need to be investigated. To address these knowledge gaps, we started a phase II study and investigated the basis for variations in the gut microbiome composition in a healthy Chinese population at the species level using shotgun metagenomics technology. In the phase II study, we also conducted a time scale analysis of fecal samples from healthy Chinese subjects, as a pioneered study, which quantitatively clarified the changes in the gut microbiota at both the spatial and temporal levels and elucidated the distribution pattern of DRMs in healthy Chinese individuals.

摘要

在这项研究中,我们旨在了解健康中国人群肠道微生物组成的特征,并评估它们是否因地区不同而有所不同。此外,我们还旨在了解肠道微生物组成随时间的变化。我们从居住在四个地区的健康中国成年人中收集了 239 份粪便样本,并对北京的一小部分人群进行了为期一年的时间队列研究。中国肠道微生物群共有 34 个核心细菌属和 39 个核心细菌种,存在于所有收集的样本中。在一个或多个健康中国样本中发现了几种与疾病相关的微生物(DRM)、毒力因子和抗生素耐药基因。在来自不同地区、地点、个体和时间点的样本中观察到肠道微生物群的差异。与其他因素相比,时间与肠道微生物群的变化程度较低相关。我们的研究结果揭示了健康中国个体肠道微生物群的时空变化。与美国人类微生物组计划(HMP)项目中公开发布的 152 个粪便样本的微生物组相比,本研究中的样本在粪便微生物组中具有更高的变异性,在属和种水平上具有更高的丰富度、香农多样性指数和皮埃洛均匀度指数。本研究获得的微生物组数据将为进一步了解健康中国人群肠道微生物群的组成提供详细的基础。中国占世界总人口的约 1/5。环境、种族和生活习惯的差异可能赋予中国个体肠道微生物群结构独特的特征。2016 年,我们开始研究健康的中国人及其肠道微生物组。16S rRNA 扩增子的第一阶段结果已经公布。然而,由于 16S rRNA 扩增子测序的限制,健康中国人群的肠道微生物组不能在物种水平上进行彻底的检查,并且需要研究肠道微生物组随时间的详细变化。为了解决这些知识空白,我们开始了第二阶段的研究,使用 shotgun 宏基因组学技术在物种水平上研究健康中国人群肠道微生物组组成的变化基础。在第二阶段的研究中,我们还对健康中国受试者的粪便样本进行了时间尺度分析,这是一项开创性的研究,定量阐明了肠道微生物组在空间和时间上的变化,并阐明了健康中国个体中 DRMs 的分布模式。

https://cdn.ncbi.nlm.nih.gov/pmc/blobs/a104/9769860/ee72a2aa3591/spectrum.01310-22-f001.jpg

文献检索

告别复杂PubMed语法,用中文像聊天一样搜索,搜遍4000万医学文献。AI智能推荐,让科研检索更轻松。

立即免费搜索

文件翻译

保留排版,准确专业,支持PDF/Word/PPT等文件格式,支持 12+语言互译。

免费翻译文档

深度研究

AI帮你快速写综述,25分钟生成高质量综述,智能提取关键信息,辅助科研写作。

立即免费体验