Suppr超能文献

肌球蛋白 1b 参与调节低氧/复氧诱导的 H9c2 细胞凋亡和自噬。

Myosin 1b Participated in the Modulation of Hypoxia/Reoxygenation-Caused H9c2 Cell Apoptosis and Autophagy.

机构信息

Clinical Nursing Teaching and Research Section, The Second Xiangya Hospital, Central South University, Changsha 410011, Hunan Province, China.

Department of Pediatric Hematology and Oncology, Children's Medical Center, The Second Xiangya Hospital, Central South University, China.

出版信息

Anal Cell Pathol (Amst). 2022 Nov 22;2022:5187304. doi: 10.1155/2022/5187304. eCollection 2022.

Abstract

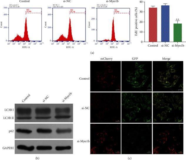
Myocardial ischemia/reperfusion (I/R) injury seriously threats the health and life of patients with ischemia heart disease. Herein, we probed the potential influence of myosin 1b (myo1b) on hypoxia/reoxygenation- (H/R-) stimulated cardiomyocyte H9c2 cell apoptosis and autophagy. After H/R stimulation, the myo1b mRNA level in H9c2 cells was tested via qRT-PCR. Myo1b overexpression plasmid (OE-myo1b) and small interfering RNA (siRNA) targeting myo1b (si-myo1b) were transfected into H9c2 cells to alter myo1b expression in H9c2 cells. Following H/R stimulation and/or OE-myo1b (or si-myo1b) transfection, H9c2 cell apoptosis, proliferation, and autophagy were detected, respectively. We found that H/R stimulation reduced the mRNA level of myo1b in H9c2 cells and resulted in H9c2 cell apoptosis, proliferation inhibition, and autophagy. Overexpression of myo1b reversed the H/R-resulted H9c2 cell apoptosis, proliferation inhibition, and autophagy. Silence of myo1b had opposite effects, which promoted H9c2 cell apoptosis, reduced cell proliferation, and accelerated cell autophagy. Taken together, Myo1b took part in the modulation of H/R-stimulated cardiomyocyte apoptosis and autophagy, which might be serve as a potential endogenous target for prevention and therapy of I/R injury.

摘要

心肌缺血/再灌注 (I/R) 损伤严重威胁着缺血性心脏病患者的健康和生命。在此,我们探讨了肌球蛋白 1b (myo1b) 对缺氧/复氧- (H/R-) 刺激心肌细胞 H9c2 细胞凋亡和自噬的潜在影响。通过 qRT-PCR 检测 H9c2 细胞中 myo1b 的 mRNA 水平。转染肌球蛋白 1b 过表达质粒 (OE-myo1b) 和针对 myo1b 的小干扰 RNA (si-myo1b) 以改变 H9c2 细胞中的 myo1b 表达。在 H/R 刺激和/或 OE-myo1b (或 si-myo1b) 转染后,分别检测 H9c2 细胞凋亡、增殖和自噬。我们发现 H/R 刺激降低了 H9c2 细胞中 myo1b 的 mRNA 水平,并导致 H9c2 细胞凋亡、增殖抑制和自噬。myo1b 的过表达逆转了 H/R 引起的 H9c2 细胞凋亡、增殖抑制和自噬。沉默 myo1b 则产生相反的效果,促进 H9c2 细胞凋亡,减少细胞增殖,并加速细胞自噬。总之,Myo1b 参与了 H/R 刺激的心肌细胞凋亡和自噬的调节,可能成为 I/R 损伤预防和治疗的潜在内源性靶点。

https://cdn.ncbi.nlm.nih.gov/pmc/blobs/ea14/9708368/1e5d9c5aa677/ACP2022-5187304.001.jpg

文献AI研究员

20分钟写一篇综述,助力文献阅读效率提升50倍。

立即体验

用中文搜PubMed

大模型驱动的PubMed中文搜索引擎

马上搜索

文档翻译

学术文献翻译模型,支持多种主流文档格式。

立即体验