Medical Microbiology and Infection Prevention, Amsterdam University Medical Centers, Location University of Amsterdam, Amsterdam, The Netherlands,
Unité de Biologie Cellulaire de l'Infection Microbionne, CNRS UMR3691, Institut Pasteur, Université de Paris Cité, Paris, France.
J Innate Immun. 2023;15(1):333-350. doi: 10.1159/000527549. Epub 2022 Dec 6.
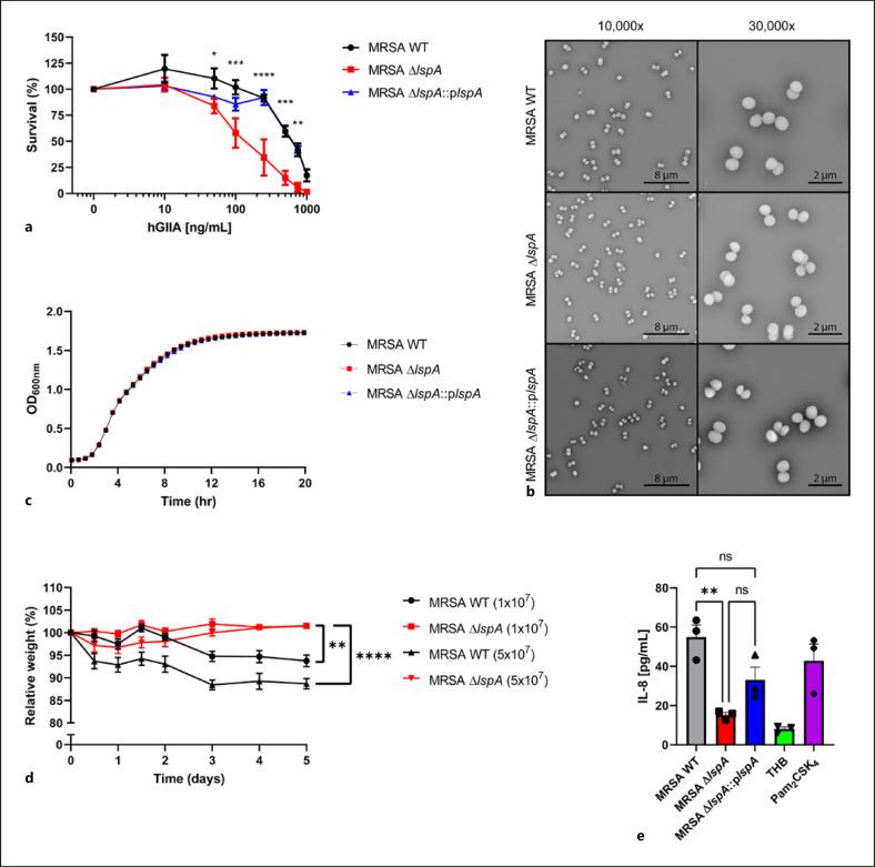
Methicillin-resistant Staphylococcus aureus (MRSA) has been classified as a high priority pathogen by the World Health Organization underlining the high demand for new therapeutics to treat infections. Human group IIA-secreted phospholipase A2 (hGIIA) is among the most potent bactericidal proteins against Gram-positive bacteria, including S. aureus. To determine hGIIA-resistance mechanisms of MRSA, we screened the Nebraska Transposon Mutant Library using a sublethal concentration of recombinant hGIIA. We identified and confirmed the role of lspA, encoding the lipoprotein signal peptidase LspA, as a new hGIIA resistance gene in both in vitro assays and an infection model in hGIIA-transgenic mice. Increased susceptibility of the lspA mutant was associated with enhanced activity of hGIIA on the cell membrane. Moreover, lspA deletion increased susceptibility to daptomycin, a last-resort antibiotic to treat MRSA infections. MRSA wild type could be sensitized to hGIIA and daptomycin killing through exposure to LspA-specific inhibitors globomycin and myxovirescin A1. Analysis of >26,000 S. aureus genomes showed that LspA is highly sequence-conserved, suggesting universal application of LspA inhibition. The role of LspA in hGIIA resistance was not restricted to MRSA since Streptococcus mutans and Enterococcus faecalis were also more hGIIA-susceptible after lspA deletion or LspA inhibition, respectively. Overall, our data suggest that pharmacological interference with LspA may disarm Gram-positive pathogens, including MRSA, to enhance clearance by innate host defense molecules and clinically applied antibiotics.
耐甲氧西林金黄色葡萄球菌(MRSA)已被世界卫生组织列为高度优先病原体,这凸显了对治疗感染的新疗法的高需求。人类 IIA 组分泌型磷脂酶 A2(hGIIA)是针对革兰氏阳性菌(包括金黄色葡萄球菌)最有效的杀菌蛋白之一。为了确定 MRSA 对 hGIIA 的耐药机制,我们使用亚致死浓度的重组 hGIIA 筛选了内布拉斯加州转座子突变体文库。我们鉴定并证实了编码脂蛋白信号肽酶 LspA 的 lspA 作为一种新的 hGIIA 耐药基因,在体外试验和 hGIIA 转基因小鼠感染模型中均发挥作用。lspA 突变体的易感性增加与 hGIIA 在细胞膜上的活性增强有关。此外,lspA 缺失增加了对达托霉素的敏感性,达托霉素是治疗 MRSA 感染的最后手段抗生素。通过暴露于 LspA 特异性抑制剂 globomycin 和 myxovirescin A1,MRSA 野生型可以对 hGIIA 和达托霉素杀伤变得敏感。对 >26000 个金黄色葡萄球菌基因组的分析表明,LspA 高度保守,表明 LspA 抑制具有普遍适用性。LspA 在 hGIIA 耐药中的作用不仅限于 MRSA,因为链球菌和粪肠球菌在 lspA 缺失或 LspA 抑制后也更易受 hGIIA 影响。总体而言,我们的数据表明,药理学干预 LspA 可能会使革兰氏阳性病原体(包括 MRSA)失去武装,从而增强先天宿主防御分子和临床应用抗生素的清除作用。