Suppr超能文献

通过生成一种不影响 IL-1β 表达的 IL-1α 基因敲除小鼠来确定 IL-1α 的独特作用。

Determining distinct roles of IL-1α through generation of an IL-1α knockout mouse with no defect in IL-1β expression.

机构信息

Department of Immunology, St. Jude Children's Research Hospital, Memphis, TN, United States.

出版信息

Front Immunol. 2022 Nov 24;13:1068230. doi: 10.3389/fimmu.2022.1068230. eCollection 2022.

Abstract

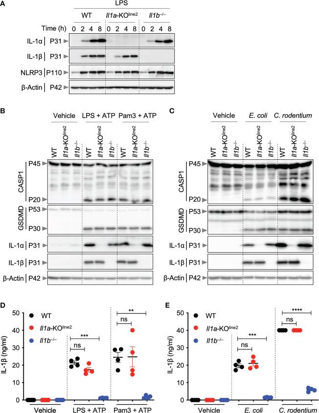
Interleukin 1α (IL-1α) and IL-1β are the founding members of the IL-1 cytokine family, and these innate immune inflammatory mediators are critically important in health and disease. Early studies on these molecules suggested that their expression was interdependent, with an initial genetic model of IL-1α depletion, the IL-1α KO mouse (-KO), showing reduced IL-1β expression. However, studies using this line in models of infection and inflammation resulted in contrasting observations. To overcome the limitations of this genetic model, we have generated and characterized a new line of IL-1α KO mice (-KO) using CRISPR-Cas9 technology. In contrast to cells from -KO, where IL-1β expression was drastically reduced, bone marrow-derived macrophages (BMDMs) from -KO mice showed normal induction and activation of IL-1β. Additionally, -KO BMDMs showed normal inflammasome activation and IL-1β expression in response to multiple innate immune triggers, including both pathogen-associated molecular patterns and pathogens. Moreover, using -KO cells, we confirmed that IL-1α, independent of IL-1β, is critical for the expression of the neutrophil chemoattractant KC/CXCL1. Overall, we report the generation of a new line of IL-1α KO mice and confirm functions for IL-1α independent of IL-1β. Future studies on the unique functions of IL-1α and IL-1β using these mice will be critical to identify new roles for these molecules in health and disease and develop therapeutic strategies.

摘要

白细胞介素 1α(IL-1α)和 IL-1β 是白细胞介素 1 细胞因子家族的创始成员,这些先天免疫炎症介质在健康和疾病中至关重要。早期对这些分子的研究表明,它们的表达是相互依赖的,最初的 IL-1α 耗竭基因模型,即 IL-1α KO 小鼠(-KO),显示 IL-1β 表达减少。然而,在感染和炎症模型中使用该品系的研究得出了相互矛盾的观察结果。为了克服该基因模型的局限性,我们使用 CRISPR-Cas9 技术生成并表征了一种新的 IL-1α KO 小鼠(-KO)。与 -KO 细胞中 IL-1β 表达明显减少相反,-KO 小鼠的骨髓来源巨噬细胞(BMDM)显示出正常的 IL-1β 诱导和激活。此外,-KO BMDM 对多种先天免疫触发物(包括病原体相关分子模式和病原体)的炎症小体激活和 IL-1β 表达表现出正常。此外,我们使用 -KO 细胞证实,IL-1α 独立于 IL-1β,对于中性粒细胞趋化因子 KC/CXCL1 的表达至关重要。总体而言,我们报告了一种新的 IL-1α KO 小鼠系的产生,并证实了 IL-1α 独立于 IL-1β 的功能。使用这些小鼠对 IL-1α 和 IL-1β 的独特功能进行的未来研究对于确定这些分子在健康和疾病中的新作用以及开发治疗策略将至关重要。

https://cdn.ncbi.nlm.nih.gov/pmc/blobs/04ad/9729281/7eeb18075362/fimmu-13-1068230-g001.jpg

文献AI研究员

20分钟写一篇综述,助力文献阅读效率提升50倍。

立即体验

用中文搜PubMed

大模型驱动的PubMed中文搜索引擎

马上搜索

文档翻译

学术文献翻译模型,支持多种主流文档格式。

立即体验