Suppr超能文献

改变的大脑功能和形态为亚临床 2 型糖尿病多发性神经病提供神经影像学证据。

Changed cerebral function and morphology serve as neuroimaging evidence for subclinical type 2 diabetic polyneuropathy.

机构信息

Department of Endocrinology, Xiangya Hospital, Central South University, Changsha, China.

Department of Radiology, Xiangya Hospital, Central South University, Changsha, China.

出版信息

Front Endocrinol (Lausanne). 2022 Nov 24;13:1069437. doi: 10.3389/fendo.2022.1069437. eCollection 2022.

Abstract

INTRODUCTION

Central and peripheral nervous systems are all involved in type 2 diabetic polyneuropathy mechanisms, but such subclinical changes and associations remain unknown. This study aims to explore subclinical changes of the central and peripheral and unveil their association.

METHODS

A total of 55 type-2 diabetes patients consisting of symptomatic (n = 23), subclinical (n = 12), and no polyneuropathy (n = 20) were enrolled in this study. Cerebral morphology, function, peripheral electrophysiology, and clinical information were collected and assessed using ANOVA and post-hoc analysis. Gaussian random field correction was used for multiple comparison corrections. Pearson/Spearman correlation analysis was used to evaluate the association of the cerebral with the peripheral.

RESULTS

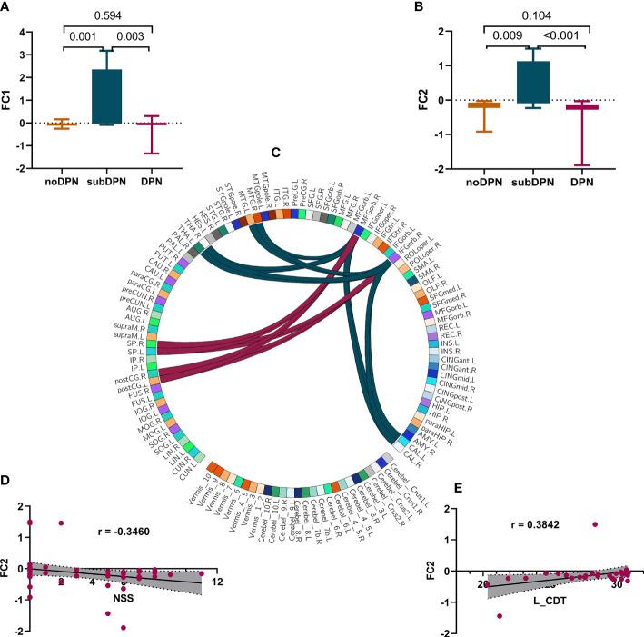
When comparing the subclinical group with no polyneuropathy groups, no statistical differences were shown in peripheral evaluations except amplitudes of tibial nerves. At the same time, functional connectivity from the orbitofrontal to bilateral postcentral and middle temporal cortex increased significantly. Gray matter volume of orbitofrontal and its functional connectivity show a transient elevation in the subclinical group compared with the symptomatic group. Besides, gray matter volume in the orbitofrontal cortex negatively correlated with the Neuropathy Symptom Score (r = -0.5871, p < 0.001), Neuropathy Disability Score (r = -0.3682, p = 0.009), and Douleur Neuropathique en 4 questions (r = -0.4403, p = 0.003), and also found correlated positively with bilateral peroneal amplitude (r > 0.4, p < 0.05) and conduction velocities of the right sensory sural nerve(r = 0.3181, p = 0.03). Similarly, functional connectivity from the orbitofrontal to the postcentral cortex was positively associated with cold detection threshold (r = 0.3842, p = 0.03) and negatively associated with Neuropathy Symptom Score (r = -0.3460, p = 0.01).

DISCUSSION

Function and morphology of brain changes in subclinical type 2 diabetic polyneuropathy might serve as an earlier biomarker. Novel insights from subclinical stage to investigate the mechanism of type 2 diabetic polyneuropathy are warranted.

摘要

简介

中枢和周围神经系统均参与 2 型糖尿病性多发性神经病的发病机制,但亚临床变化及其相关性尚不清楚。本研究旨在探讨中枢和周围神经系统的亚临床变化,并揭示它们之间的相关性。

方法

本研究共纳入 55 例 2 型糖尿病患者,其中症状性(n=23)、亚临床性(n=12)和无周围神经病(n=20)。采用方差分析和事后分析收集并评估脑形态、功能、周围神经电生理和临床资料。采用高斯随机场校正进行多重比较校正。采用 Pearson/Spearman 相关分析评估脑与周围的相关性。

结果

与无周围神经病组相比,亚临床组的周围神经评估除胫神经振幅外均无统计学差异。同时,眶额皮质与双侧后中央和颞中皮质的功能连接显著增加。与症状性组相比,亚临床组眶额皮质的灰质体积及其功能连接短暂升高。此外,眶额皮质的灰质体积与神经病变症状评分(r=-0.5871,p<0.001)、神经病变残疾评分(r=-0.3682,p=0.009)和 4 个问题的神经性疼痛评分(r=-0.4403,p=0.003)呈负相关,与双侧腓肠神经振幅(r>0.4,p<0.05)和右侧感觉腓肠神经的传导速度(r=0.3181,p=0.03)呈正相关。同样,眶额皮质到后中央皮质的功能连接与冷觉阈值呈正相关(r=0.3842,p=0.03),与神经病变症状评分呈负相关(r=-0.3460,p=0.01)。

讨论

亚临床 2 型糖尿病性多发性神经病患者的脑功能和形态变化可能作为早期生物标志物。需要从亚临床阶段探索 2 型糖尿病性多发性神经病的发病机制,为其提供新的见解。

https://cdn.ncbi.nlm.nih.gov/pmc/blobs/3538/9729333/7a0822b5ebca/fendo-13-1069437-g001.jpg

文献AI研究员

20分钟写一篇综述,助力文献阅读效率提升50倍。

立即体验

用中文搜PubMed

大模型驱动的PubMed中文搜索引擎

马上搜索

文档翻译

学术文献翻译模型,支持多种主流文档格式。

立即体验