Suppr超能文献

接触硫丹会对包括小鼠生殖系统在内的一般生物学产生长期影响。

Exposure to endosulfan can cause long term effects on general biology, including the reproductive system of mice.

作者信息

Sharma Anju, Kaninathan Arigesavan, Dahal Sumedha, Kumari Susmita, Choudhary Bibha, Raghavan Sathees C

机构信息

Department of Biochemistry, Indian Institute of Science, Bangalore, India.

Institute of Bioinformatics and Applied Biotechnology, Bangalore, India.

出版信息

Front Genet. 2022 Nov 24;13:1047746. doi: 10.3389/fgene.2022.1047746. eCollection 2022.

Abstract

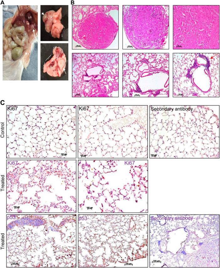
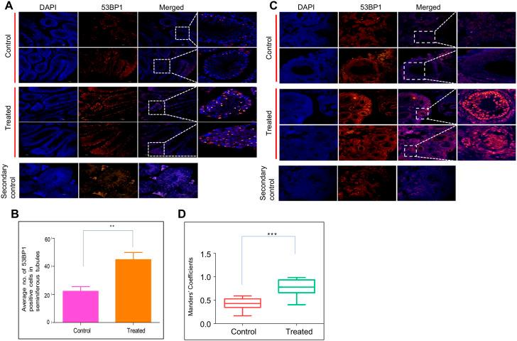
Increased infertility in humans is attributed to the increased use of environmental chemicals in the last several decades. Various studies have identified pesticides as one of the causes of reproductive toxicity. In a previous study, infertility was observed in male mice due to testicular atrophy and decreased sperm count when a sublethal dose of endosulfan (3 mg/kg) with a serum concentration of 23 μg/L was used. However, the serum concentration of endosulfan was much higher (up to 500 μg/L) in people living in endosulfan-exposed areas compared to the one used in the investigation. To mimic the situation in an experimental setup, mice were exposed to 5 mg/kg body weight of endosulfan, and reproductive toxicity and long-term impact on the general biology of animals were examined. HPLC analysis revealed a serum concentration of ∼50 μg/L of endosulfan after 24 h endosulfan exposure affected the normal physiology of mice. Histopathological studies suggest a persistent, severe effect on reproductive organs where vacuole degeneration of basal germinal epithelial cells and degradation of the interstitial matrix were observed in testes. Ovaries showed a reduction in the number of mature Graafian follicles. At the same time, mild vacuolation in liver hepatocytes and changes in the architecture of the lungs were observed. Endosulfan exposure induced DNA damage and mutations in germ cells at the molecular level. Interestingly, even after 8 months of endosulfan exposure, we observed increased DNA breaks in reproductive tissues. An increased DNA Ligase III expression was also observed, consistent with reported elevated levels of MMEJ-mediated repair. Further, we observed the generation of tumors in a few of the treated mice with time. Thus, the study not only explores the changes in the general biology of the mice upon exposure to endosulfan but also describes the molecular mechanism of its long-term effects.

摘要

人类不孕症增加归因于过去几十年环境化学物质使用的增加。各种研究已确定农药是生殖毒性的原因之一。在先前的一项研究中,当使用亚致死剂量(3毫克/千克)、血清浓度为23微克/升的硫丹时,雄性小鼠因睾丸萎缩和精子数量减少而出现不育。然而,与研究中使用的浓度相比,生活在硫丹暴露地区的人群血清中硫丹浓度要高得多(高达500微克/升)。为了在实验装置中模拟这种情况,让小鼠接触5毫克/千克体重的硫丹,并检测其生殖毒性以及对动物整体生物学的长期影响。高效液相色谱分析显示,硫丹暴露24小时后血清中硫丹浓度约为50微克/升,这影响了小鼠的正常生理。组织病理学研究表明,对生殖器官有持续、严重的影响,在睾丸中观察到基底生发上皮细胞的空泡变性和间质基质的降解。卵巢中成熟格拉夫卵泡数量减少。同时,观察到肝脏肝细胞有轻度空泡化以及肺部结构改变。硫丹暴露在分子水平上诱导生殖细胞中的DNA损伤和突变。有趣的是,即使在硫丹暴露8个月后,我们仍观察到生殖组织中的DNA断裂增加。还观察到DNA连接酶III表达增加,这与报道的微同源末端连接介导的修复水平升高一致。此外,随着时间的推移,我们在一些接受治疗的小鼠中观察到肿瘤的产生。因此,该研究不仅探讨了小鼠接触硫丹后整体生物学的变化,还描述了其长期影响的分子机制。

https://cdn.ncbi.nlm.nih.gov/pmc/blobs/ae98/9729358/ad122c3bf72f/fgene-13-1047746-g001.jpg

相似文献

1
Exposure to endosulfan can cause long term effects on general biology, including the reproductive system of mice.
Front Genet. 2022 Nov 24;13:1047746. doi: 10.3389/fgene.2022.1047746. eCollection 2022.
3
Endosulfan induces reproductive & genotoxic effect in male and female Swiss albino mice.
Lab Anim Res. 2024 May 22;40(1):22. doi: 10.1186/s42826-024-00208-4.
4
7
Induction of DNA damage and erroneous repair can explain genomic instability caused by endosulfan.
Carcinogenesis. 2016 Oct;37(10):929-40. doi: 10.1093/carcin/bgw081. Epub 2016 Aug 4.
8
9
Possible mechanisms involved in the testicular-protective property of quercetin in rats exposed to endosulfan toxicity.
Pestic Biochem Physiol. 2022 Nov;188:105224. doi: 10.1016/j.pestbp.2022.105224. Epub 2022 Sep 6.
10
Exposure to Endosulfan can result in male infertility due to testicular atrophy and reduced sperm count.
Cell Death Discov. 2015 Nov 9;1:15020. doi: 10.1038/cddiscovery.2015.20. eCollection 2015.

引用本文的文献

1
The Impact of Organic Micropollutants on the Biochemical Composition and Stress Markers in .
Molecules. 2025 Jan 21;30(3):445. doi: 10.3390/molecules30030445.
2
The adverse role of endocrine disrupting chemicals in the reproductive system.
Front Endocrinol (Lausanne). 2024 Jan 17;14:1324993. doi: 10.3389/fendo.2023.1324993. eCollection 2023.

本文引用的文献

1
SCR7, an inhibitor of NHEJ can sensitize tumor cells to ionization radiation.
Mol Carcinog. 2021 Sep;60(9):627-643. doi: 10.1002/mc.23329. Epub 2021 Jun 30.
2
Level of pesticides contamination in the major river systems: A review on South Asian countries perspective.
Heliyon. 2021 Jun 11;7(6):e07270. doi: 10.1016/j.heliyon.2021.e07270. eCollection 2021 Jun.
3
Acute toxicity analysis of an inhibitor of BCL2, Disarib, in rats.
Sci Rep. 2021 May 11;11(1):9982. doi: 10.1038/s41598-021-89387-x.
4
Acute toxicity analysis of Disarib, an inhibitor of BCL2.
Sci Rep. 2020 Sep 16;10(1):15188. doi: 10.1038/s41598-020-72058-8.
5
Pesticide residue levels in vegetables and surface waters at the Central Rift Valley (CRV) of Ethiopia.
Environ Monit Assess. 2020 Jul 27;192(8):546. doi: 10.1007/s10661-020-08452-6.
6
Effects of agricultural pesticides on the reproductive system of aquatic wildlife species, with crocodilians as sentinel species.
Mol Cell Endocrinol. 2020 Dec 1;518:110918. doi: 10.1016/j.mce.2020.110918. Epub 2020 Jun 30.
7
Pesticide Residues in Peri-Urban Bovine Milk from India and Risk Assessment: A Multicenter Study.
Sci Rep. 2020 May 15;10(1):8054. doi: 10.1038/s41598-020-65030-z.
8
Agrochemicals with estrogenic endocrine disrupting properties: Lessons Learned?
Mol Cell Endocrinol. 2020 Dec 1;518:110860. doi: 10.1016/j.mce.2020.110860. Epub 2020 May 12.
9
Insecticides and ovarian functions.
Environ Mol Mutagen. 2020 Mar;61(3):369-392. doi: 10.1002/em.22355. Epub 2020 Jan 24.
10
Pesticide exposure and genotoxic effects as measured by DNA damage and human monitoring biomarkers.
Int J Environ Health Res. 2021 Nov;31(7):805-822. doi: 10.1080/09603123.2019.1690132. Epub 2019 Nov 18.

文献AI研究员

20分钟写一篇综述,助力文献阅读效率提升50倍。

立即体验

用中文搜PubMed

大模型驱动的PubMed中文搜索引擎

马上搜索

文档翻译

学术文献翻译模型,支持多种主流文档格式。

立即体验