Suppr超能文献

柯里拉京通过抑制NLRP3炎性小体激活和细胞焦亡减轻小鼠肠道缺血/再灌注诱导的肠道和肺损伤。

Corilagin alleviates intestinal ischemia/reperfusion-induced intestinal and lung injury in mice inhibiting NLRP3 inflammasome activation and pyroptosis.

作者信息

Li Wenlian, Yang Kejia, Li Bin, Wang Yunxiang, Liu Jing, Chen Dapeng, Diao Yunpeng

机构信息

College of Pharmacy, Dalian Medical University, Dalian, China.

Dalian Anti-Infective Traditional Chinese Medicine Development Engineering Technology Research Center, Dalian, China.

出版信息

Front Pharmacol. 2022 Nov 23;13:1060104. doi: 10.3389/fphar.2022.1060104. eCollection 2022.

Abstract

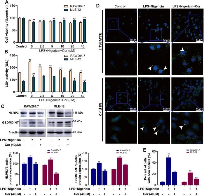
Intestinal ischemia reperfusion (II/R) is a clinical emergency that frequently occurs in a variety of clinical conditions. Severe intestinal injury results in the release of cytotoxic substances and inflammatory mediators which can activate local inflammatory response and bacterial translocation. This triggers multi-organ failure, including lung injury, which is a common complication of II/R injury and contributes to the high mortality rate. Corilagin (Cor) is a natural ellagitannin found in a variety of plants. It has many biological and pharmacological properties, including antioxidant, anti-inflammatory and anti-apoptosis activities. However, no studies have evaluated the effects and molecular mechanisms of Cor in alleviating II/R-induced intestinal and lung damage. In this study, Cor was found to significantly alleviate II/R-induced pathological damage, inflammatory response, oxidative stress, NLRP3 inflammasome activation, and pyroptosis in intestinal and lung tissues both and . Further, Cor inhibited the NLRP3 inflammasome activation and pyroptosis in RAW264.7 and MLE-12 cells induced by LPS/nigericin and that in IEC-6 cells induced by nigericin, indicating an amelioration of Cor in II/R-induced intestinal and lung injury inhibiting NLRP3 inflammasome activation and pyroptosis. Thus, Cor might be a potential therapeutic agent for II/R-induced inflammation and tissue injury.

摘要

肠道缺血再灌注(II/R)是一种临床急症,在多种临床情况下经常发生。严重的肠道损伤会导致细胞毒性物质和炎症介质的释放,从而激活局部炎症反应和细菌易位。这会引发多器官功能衰竭,包括肺损伤,肺损伤是II/R损伤的常见并发症,也是导致高死亡率的原因之一。柯里拉京(Cor)是一种存在于多种植物中的天然鞣花单宁。它具有许多生物学和药理学特性,包括抗氧化、抗炎和抗凋亡活性。然而,尚无研究评估柯里拉京在减轻II/R诱导的肠道和肺损伤方面的作用及分子机制。在本研究中,发现柯里拉京能显著减轻II/R诱导的肠道和肺组织的病理损伤、炎症反应、氧化应激、NLRP3炎性小体激活和细胞焦亡。此外,柯里拉京抑制了LPS/尼日利亚菌素诱导的RAW264.7和MLE-12细胞以及尼日利亚菌素诱导的IEC-6细胞中的NLRP3炎性小体激活和细胞焦亡,表明柯里拉京通过抑制NLRP3炎性小体激活和细胞焦亡改善II/R诱导的肠道和肺损伤。因此,柯里拉京可能是治疗II/R诱导的炎症和组织损伤的潜在药物。

https://cdn.ncbi.nlm.nih.gov/pmc/blobs/256f/9727192/580626f44754/fphar-13-1060104-g001.jpg

文献检索

告别复杂PubMed语法,用中文像聊天一样搜索,搜遍4000万医学文献。AI智能推荐,让科研检索更轻松。

立即免费搜索

文件翻译

保留排版,准确专业,支持PDF/Word/PPT等文件格式,支持 12+语言互译。

免费翻译文档

深度研究

AI帮你快速写综述,25分钟生成高质量综述,智能提取关键信息,辅助科研写作。

立即免费体验