Department of Pharmacy, Shanghai Ninth People's Hospital, Shanghai Jiao Tong University School of Medicine, Shanghai, China.
Faculty of Pharmaceutical Sciences, Shenzhen Institute of Advanced Technology, Chinese Academy of Sciences, Shenzhen, China.
Elife. 2022 Dec 13;11:e78085. doi: 10.7554/eLife.78085.
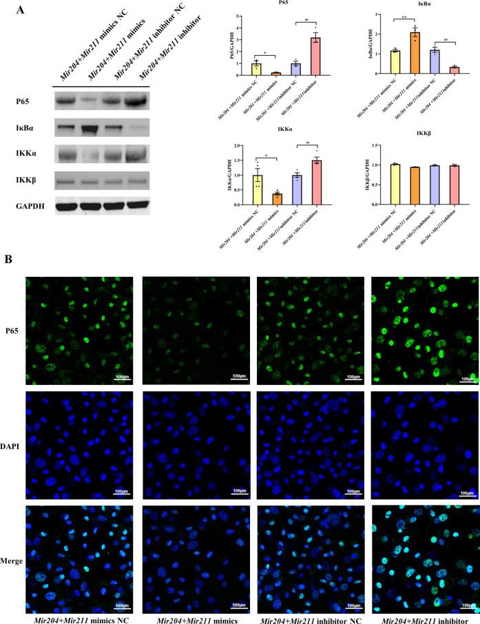
Rheumatoid arthritis (RA) is a chronic inflammatory joint disease characterized by synovial hyperplasia. and are homologous miRNAs with the same gene targeting spectrum. It is known that play an important role in protecting osteoarthritis development; however, the roles of in RA disease have not been determined. In the present study, we investigated the effects and molecular mechanisms of on synovial inflammation and hyperproliferation in RA. The effects of on the inflammation and abnormal proliferation in primary fibroblast-like synoviocytes (FLSs) were examined by gain-of-function and loss-of-function approaches in vitro and in vivo. We identified the structure-specific recognition protein 1 () as a downstream target gene of based on the bioinformatics analysis. We overexpressed and in FLS to determine the relationship between and and their effects on synovial hyperplasia. We created a collagen-induced arthritis (CIA) model in wild-type as well as double knockout (dKO) mice to induce RA phenotype and administered adeno-associated virus (AAV)-mediated - (AAV-) by intra-articular injection into dKO mice. We found that attenuated excessive cell proliferation and synovial inflammation in RA. was the downstream target gene of affected synovial proliferation and decelerated RA progression by targeting . CIA mice with deficiency displayed enhanced synovial hyperplasia and inflammation. RA phenotypes observed in deficient mice were significantly ameliorated by intra-articular delivery of AAV-, confirming the involvement of -signaling during RA development. In this study, we demonstrated that antagonize synovial hyperplasia and inflammation in RA by regulation of . may serve as novel agents to treat RA disease.
类风湿关节炎(RA)是一种慢性炎症性关节疾病,其特征为滑膜增生。miR-146a 和 miR-155 是同源 miRNA,具有相同的基因靶向谱。已知 miR-146a 在保护骨关节炎发展中发挥重要作用;然而,miR-155 在 RA 疾病中的作用尚未确定。在本研究中,我们研究了 miR-155 对 RA 滑膜炎症和过度增殖的影响及其分子机制。通过体外和体内的功能获得和功能丧失方法,研究了 miR-155 对原代成纤维样滑膜细胞(FLS)炎症和异常增殖的影响。基于生物信息学分析,我们确定结构特异性识别蛋白 1()为 miR-155 的下游靶基因。我们过表达和 ,以确定 与 之间的关系及其对滑膜过度增殖的影响。我们在野生型和 双敲除(dKO)小鼠中建立胶原诱导关节炎(CIA)模型,以诱导 RA 表型,并通过关节内注射腺相关病毒(AAV)介导的 miR-155(AAV-)到 dKO 小鼠中。我们发现 miR-155 可减弱 RA 中过度的细胞增殖和滑膜炎症。是 miR-155 影响滑膜增殖的下游靶基因,并通过靶向 来减缓 RA 的进展。缺乏 miR-155 的 CIA 小鼠表现出增强的滑膜过度增殖和炎症。关节内递送 AAV-,可显著改善缺乏 miR-155 的小鼠的 RA 表型,证实了在 RA 发展过程中 -信号的参与。在这项研究中,我们证明了 miR-155 通过调节 拮抗 RA 中的滑膜过度增殖和炎症。miR-155 可能成为治疗 RA 疾病的新型药物。