Cancer Institute and.
Department of Breast Surgery and Oncology, Key Laboratory of Cancer Prevention and Intervention, Ministry of Education, the Second Affiliated Hospital, and.
J Clin Invest. 2023 Feb 15;133(4):e162434. doi: 10.1172/JCI162434.
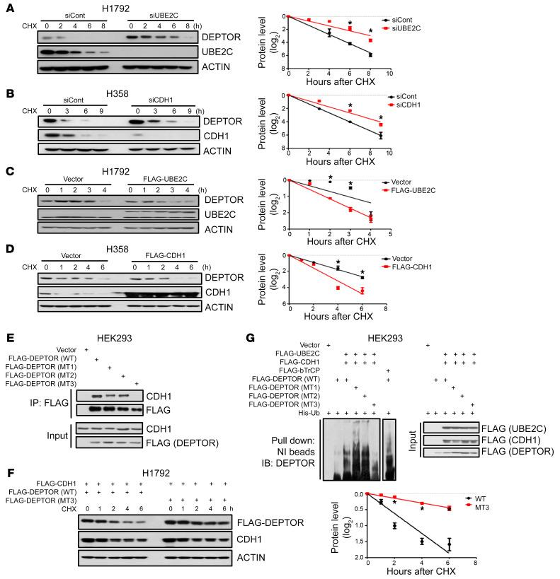
Ubiquitin-conjugating enzyme E2C (UBE2C) mediates ubiquitylation chain formation via the K11 linkage. While previous in vitro studies showed that UBE2C plays a growth-promoting role in cancer cell lines, the underlying mechanism remains elusive. Still unknown is whether and how UBE2C plays a promoting role in vivo. Here we report that UBE2C was indeed essential for growth and survival of lung cancer cells harboring Kras mutations, and UBE2C was required for KrasG12D-induced lung tumorigenesis, since Ube2c deletion significantly inhibited tumor formation and extended the lifespan of mice. Mechanistically, KrasG12D induced expression of UBE2C, which coupled with APC/CCDH1 E3 ligase to promote ubiquitylation and degradation of DEPTOR, leading to activation of mTORC signaling. Importantly, DEPTOR levels fluctuated during cell cycle progression in a manner dependent on UBE2C and CDH1, indicating their physiological connection. Finally, Deptor deletion fully rescued the tumor inhibitory effect of Ube2c deletion in the KrasG12D lung tumor model, indicating a causal role of Deptor. Taken together, our study shows that the UBE2C/CDH1/DEPTOR axis forms an oncogene and tumor suppressor cascade that regulates cell cycle progression and autophagy and validates UBE2C an attractive target for lung cancer associated with Kras mutations.
泛素连接酶 E2C(UBE2C)通过 K11 连接介导泛素链形成。虽然之前的体外研究表明 UBE2C 在癌细胞系中发挥促进生长的作用,但潜在机制仍不清楚。UBE2C 是否以及如何在体内发挥促进作用尚不清楚。在这里,我们报告 UBE2C 确实对携带 Kras 突变的肺癌细胞的生长和存活至关重要,并且 UBE2C 是 KrasG12D 诱导的肺肿瘤发生所必需的,因为 Ube2c 缺失显着抑制肿瘤形成并延长了小鼠的寿命。在机制上,KrasG12D 诱导 UBE2C 的表达,其与 APC/CCDH1 E3 连接酶结合,促进 DEPTOR 的泛素化和降解,从而激活 mTORC 信号。重要的是,DEPTOR 水平在细胞周期进程中波动,这取决于 UBE2C 和 CDH1,表明它们具有生理联系。最后,Deptor 缺失完全挽救了 Ube2c 缺失在 KrasG12D 肺肿瘤模型中的肿瘤抑制作用,表明 Deptor 的因果作用。总之,我们的研究表明,UBE2C/CDH1/DEPTOR 轴形成了一个癌基因和肿瘤抑制子级联,调节细胞周期进程和自噬,并验证了 UBE2C 是与 Kras 突变相关的肺癌的一个有吸引力的靶点。