Suppr超能文献

前体髓鞘碱性蛋白(proMBP)和丝氨酸蛋白酶抑制剂2(STC2)对妊娠相关血浆蛋白A(PAPP-A)活性共价调节的结构见解。

Structural insights into the covalent regulation of PAPP-A activity by proMBP and STC2.

作者信息

Zhong Qihang, Chu Honglei, Wang Guopeng, Zhang Cheng, Li Rong, Guo Fusheng, Meng Xinlu, Lei Xiaoguang, Zhou Youli, Ren Ruobing, Tao Lin, Li Ningning, Gao Ning, Wei Yuan, Qiao Jie, Hang Jing

机构信息

Center for Reproductive Medicine, Department of Obstetrics and Gynecology, Peking University Third Hospital, Beijing, China.

Key Laboratory of Assisted Reproduction, Ministry of Education, Beijing, China.

出版信息

Cell Discov. 2022 Dec 22;8(1):137. doi: 10.1038/s41421-022-00502-2.

Abstract

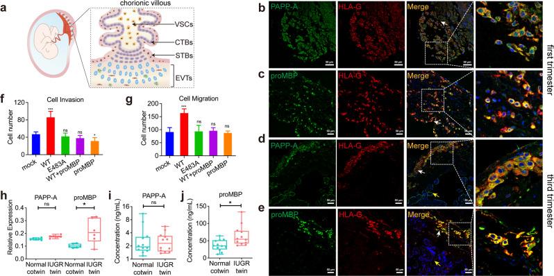
Originally discovered in the circulation of pregnant women as a protein secreted by placental trophoblasts, the metalloprotease pregnancy-associated plasma protein A (PAPP-A) is also widely expressed by many other tissues. It cleaves insulin-like growth factor-binding proteins (IGFBPs) to increase the bioavailability of IGFs and plays essential roles in multiple growth-promoting processes. While the vast majority of the circulatory PAPP-A in pregnancy is proteolytically inactive due to covalent inhibition by proform of eosinophil major basic protein (proMBP), the activity of PAPP-A can also be covalently inhibited by another less characterized modulator, stanniocalcin-2 (STC2). However, the structural basis of PAPP-A proteolysis and the mechanistic differences between these two modulators are poorly understood. Here we present two cryo-EM structures of endogenous purified PAPP-A in complex with either proMBP or STC2. Both modulators form 2:2 heterotetramer with PAPP-A and establish extensive interactions with multiple domains of PAPP-A that are distal to the catalytic cleft. This exosite-binding property results in a steric hindrance to prevent the binding and cleavage of IGFBPs, while the IGFBP linker region-derived peptides harboring the cleavage sites are no longer sensitive to the modulator treatment. Functional investigation into proMBP-mediated PAPP-A regulation in selective intrauterine growth restriction (sIUGR) pregnancy elucidates that PAPP-A and proMBP collaboratively regulate extravillous trophoblast invasion and the consequent fetal growth. Collectively, our work reveals a novel covalent exosite-competitive inhibition mechanism of PAPP-A and its regulatory effect on placental function.

摘要

金属蛋白酶妊娠相关血浆蛋白A(PAPP-A)最初是在孕妇循环系统中作为胎盘滋养层细胞分泌的一种蛋白质被发现的,它也在许多其他组织中广泛表达。它能切割胰岛素样生长因子结合蛋白(IGFBPs)以提高IGFs的生物利用度,并在多个促进生长的过程中发挥重要作用。虽然孕期循环中的绝大多数PAPP-A由于嗜酸性粒细胞主要碱性蛋白前体(proMBP)的共价抑制而处于蛋白水解无活性状态,但PAPP-A的活性也可被另一种特性不太明确的调节剂——2型抑钙素(STC2)共价抑制。然而,PAPP-A蛋白水解的结构基础以及这两种调节剂之间的机制差异仍知之甚少。在此,我们展示了内源性纯化的PAPP-A与proMBP或STC2复合物的两种冷冻电镜结构。两种调节剂均与PAPP-A形成2:2异源四聚体,并与PAPP-A远离催化裂隙的多个结构域建立广泛相互作用。这种别构位点结合特性导致空间位阻,从而阻止IGFBPs的结合和切割,而含有切割位点的IGFBP连接区衍生肽不再对调节剂处理敏感。对选择性宫内生长受限(sIUGR)妊娠中proMBP介导的PAPP-A调节的功能研究表明,PAPP-A和proMBP共同调节绒毛外滋养层细胞侵袭及随之而来的胎儿生长。总的来说,我们的工作揭示了PAPP-A一种新的共价别构位点竞争性抑制机制及其对胎盘功能的调节作用。

https://cdn.ncbi.nlm.nih.gov/pmc/blobs/786a/9780223/be16f77933d4/41421_2022_502_Fig1_HTML.jpg

文献检索

告别复杂PubMed语法,用中文像聊天一样搜索,搜遍4000万医学文献。AI智能推荐,让科研检索更轻松。

立即免费搜索

文件翻译

保留排版,准确专业,支持PDF/Word/PPT等文件格式,支持 12+语言互译。

免费翻译文档

深度研究

AI帮你快速写综述,25分钟生成高质量综述,智能提取关键信息,辅助科研写作。

立即免费体验