Jin Jian, Shan Yiyi, Zhang Liangliang, Wu Zhengchang, Wu Shenglong, Sun Mingan, Bao Wenbin
College of Animal Science and Technology, Yangzhou University, Yangzhou 225009, China.
Institute of Comparative Medicine, College of Veterinary Medicine, Yangzhou University, Yangzhou 225009, China.
Antioxidants (Basel). 2022 Nov 28;11(12):2360. doi: 10.3390/antiox11122360.
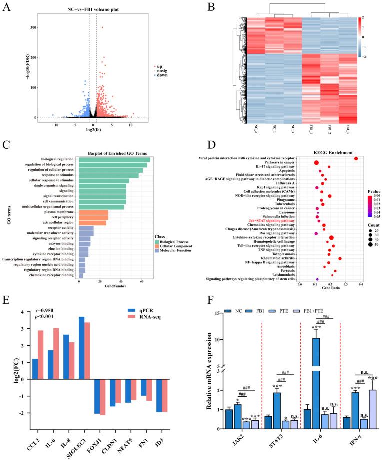
Fumonisin B1 (FB1) is a mycotoxin that poses a great threat to agricultural production and the health of humans and animals. Pterostilbene (PTE) is a natural plant polyphenolic compound with good anti-inflammatory, antioxidant and cell regeneration effects, yet its effectiveness in treating FB1-induced cytotoxicity remains to be explored. In this study, we used porcine alveolar macrophages (3D4/21) as a model to characterize the cytotoxicity induced by FB1, and to investigate the potential alleviating effect of PTE on FB1-induced cytotoxicity. We demonstrate that FB1 induces cytotoxicity, apoptosis, pro-inflammatory cytokine production and mitochondrial damage, which can be largely recovered by PTE treatment, suggesting the promising application of PTE to treat FB1-induced damage. Mechanistically, FB1 activates the JAK/STAT signaling pathway, while PTE attenuates FB1-induced cytotoxicity through the inhibition of key JAK/STAT genes such as and . Overall, our study characterized the molecular mechanism for FB1-induced cytotoxicity and found PTE to be a promising component which can alleviate FB1-induced cytotoxicity by interfering in the activation of JAK/STAT pathway.
伏马菌素B1(FB1)是一种对农业生产以及人类和动物健康构成巨大威胁的霉菌毒素。紫檀芪(PTE)是一种天然植物多酚化合物,具有良好的抗炎、抗氧化和细胞再生作用,但其在治疗FB1诱导的细胞毒性方面的有效性仍有待探索。在本研究中,我们以猪肺泡巨噬细胞(3D4/21)为模型,表征FB1诱导的细胞毒性,并研究PTE对FB1诱导的细胞毒性的潜在缓解作用。我们证明FB1诱导细胞毒性、凋亡、促炎细胞因子产生和线粒体损伤,而PTE处理可在很大程度上恢复这些损伤,这表明PTE在治疗FB1诱导的损伤方面具有广阔的应用前景。从机制上讲,FB1激活JAK/STAT信号通路,而PTE通过抑制关键的JAK/STAT基因如 和 来减轻FB1诱导的细胞毒性。总体而言,我们的研究表征了FB1诱导细胞毒性的分子机制,并发现PTE是一种有前景的成分,它可以通过干扰JAK/STAT通路的激活来减轻FB1诱导的细胞毒性。