Institute of Biochemistry, Medical Faculty, Friedrich-Alexander-University of Erlangen-Nürnberg, 91054 Erlangen, Germany.
Muscle Research Center, Friedrich-Alexander-University of Erlangen-Nürnberg, 91054 Erlangen, Germany.
Cells. 2022 Dec 7;11(24):3962. doi: 10.3390/cells11243962.
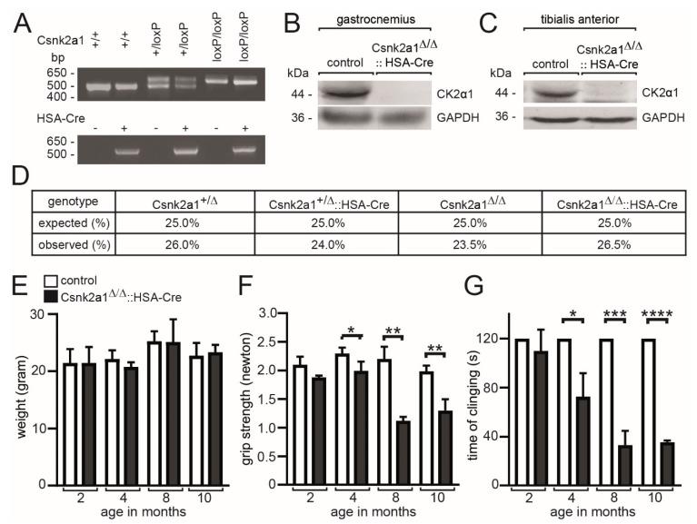
CSNK2 tetrameric holoenzyme is composed of two subunits with catalytic activity (CSNK2A1 and/or CSNK2A2) and two regulatory subunits (CSNK2B) and is involved in skeletal muscle homeostasis. Up-to-date, constitutive Csnk2a2 knockout mice demonstrated mild regenerative impairments in skeletal muscles, while conditional Csnk2b mice were linked to muscle weakness, impaired neuromuscular transmission, and metabolic and autophagic compromises. Here, for the first time, skeletal muscle-specific conditional Csnk2a1 mice were generated and characterized. The ablation of Csnk2a1 expression was ensured using a human skeletal actin-driven Cre reporter. In comparison with control mice, first, conditional knockout of CSNK2A1 resulted in age-dependent reduced grip strength. Muscle weakness was accompanied by impaired neuromuscular transmission. Second, the protein amount of other CSNK2 subunits was aberrantly changed. Third, the number of central nuclei in muscle fibers indicative of regeneration increased. Fourth, oxidative metabolism was impaired, reflected by an increase in cytochrome oxidase and accumulation of mitochondrial enzyme activity underneath the sarcolemma. Fifth, autophagic processes were stimulated. Sixth, NMJs were fragmented and accompanied by increased synaptic gene expression levels. Altogether, knockout of Csnk2a1 or Csnk2b results in diverse impairments of skeletal muscle biology.
CSNK2 四聚体全酶由具有催化活性的两个亚基(CSNK2A1 和/或 CSNK2A2)和两个调节亚基(CSNK2B)组成,参与骨骼肌的稳态。迄今为止,组成型 Csnk2a2 基因敲除小鼠的骨骼肌再生能力轻度受损,而条件性 Csnk2b 基因敲除小鼠与肌肉无力、神经肌肉传递受损、代谢和自噬受损有关。在这里,首次生成并表征了骨骼肌特异性条件性 Csnk2a1 基因敲除小鼠。使用人骨骼肌肌动蛋白驱动的 Cre 报告基因确保了 Csnk2a1 表达的缺失。与对照小鼠相比,首先,CSNK2A1 的条件性敲除导致年龄依赖性握力下降。肌肉无力伴随着神经肌肉传递受损。其次,其他 CSNK2 亚基的蛋白量发生异常变化。第三,肌纤维中中央核的数量增加,表明再生增加。第四,氧化代谢受损,反映在细胞膜下细胞色素氧化酶增加和线粒体酶活性的积累。第五,自噬过程被刺激。第六,NMJs 被碎片化,并伴有突触基因表达水平的增加。总之,Csnk2a1 或 Csnk2b 的敲除导致骨骼肌生物学的多种损伤。