Suppr超能文献

沙特本科护理专业学生对临床能力和学习环境认知的多地点评估:多变量概念模型测试

A Multisite Assessment of Saudi Bachelor Nursing Students' Perceptions of Clinical Competence and Learning Environments: A Multivariate Conceptual Model Testing.

作者信息

Abuadas Mohammad Hamdi

机构信息

Nursing Faculty-Khamis Mushait, King Khalid University, Abha 61421, Saudi Arabia.

出版信息

Healthcare (Basel). 2022 Dec 16;10(12):2554. doi: 10.3390/healthcare10122554.

Abstract

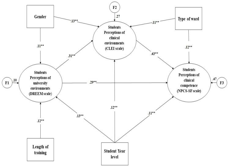
Background: It is thought that students’ perceptions of educational and clinical learning environments improve the effectiveness of curricula and professional standards. It is essential to examine the educational and clinical learning environments in which nursing students learn, as well as how nursing students evaluate particular factors of these environments. Objectives: The objectives of this study were to (1) identify nursing students’ perceptions on professional competence and learning environments in the classroom and clinical settings and (2) test a hypothetical model of variables that influence and predict students’ perceptions of learning environments and professional competencies. Methods: The study employed a descriptive cross-sectional methodological design. Five hundred and eighteen undergraduate nursing students were recruited from three Saudi Arabian universities using a convenient sampling technique. Using valid and reliable self-reported questionnaires, including the Dundee Ready Educational Environment Measure (DREEM), the modified Clinical Learning Environment Inventory (CLEI), and the Nurse Professional Competence Scale-Short (NPCS-SF), data were collected. Results: Perceptions of professional competence and learning environments were positive among nursing students. With satisfactory fit indices, the final model found that students’ perceptions of clinical competence were significantly predicted by their perceptions of the clinical environment (B = 0.43, p < 0.001), students’ perceptions of university environments (B = 0.29, p < 0.001), ward type (B = 0.12, p < 0.001), and students’ year of study (B = 0.11, p < 0.001). The students’ perceptions of clinical environments were significantly predicted by their perceptions of the university environment (B = 0.31, p < 0.001), gender (B = 0.13, p < 0.001), students’ year of study (B = 0.12, p < 0.001), and ward type (B = 0.11, p < 0.001). Moreover, the students’ perceptions of the university environment were significantly predicted by gender (B = 0.11, p < 0.001) and length of training (B = 0.12, p < 0.001). Conclusions: A range of factors might influence students’ perceptions of their professional competence and learning environments. Improving the learning environments and clinical experiences of students could enhance their clinical competence. This study’s findings provide evidence for how to enhance the learning environments in the classroom and clinical settings in order to improve students’ clinical competence, which will ultimately result in better patient outcomes. It is a top priority for nursing educators all around the world to improve classroom and clinical learning settings that foster students’ learning and professional competencies.

摘要

背景

人们认为,学生对教育和临床学习环境的认知会提高课程和专业标准的有效性。审视护理专业学生学习的教育和临床学习环境,以及护理专业学生如何评估这些环境的特定因素至关重要。

目的

本研究的目的是:(1)确定护理专业学生对课堂和临床环境中专业能力和学习环境的认知;(2)检验一个影响并预测学生对学习环境和专业能力认知的变量假设模型。

方法

本研究采用描述性横断面方法设计。采用便利抽样技术,从沙特阿拉伯的三所大学招募了518名本科护理专业学生。使用有效且可靠的自填式问卷收集数据,这些问卷包括邓迪就绪教育环境量表(DREEM)、改良的临床学习环境量表(CLEI)和护士专业能力量表简版(NPCS-SF)。

结果

护理专业学生对专业能力和学习环境的认知是积极的。最终模型的拟合指数令人满意,结果发现,学生对临床能力的认知显著受其对临床环境的认知(B = 0.43,p < 0.001)、对大学环境的认知(B = 0.29,p < 0.001)、病房类型(B = 0.12,p < 0.001)以及学生的学习年份(B = 0.11,p < 0.001)的预测。学生对临床环境的认知显著受其对大学环境的认知(B = 0.31,p < 0.001)、性别(B = 0.13,p < 0.001)、学生的学习年份(B = 0.12,p < 0.001)以及病房类型(B = 0.11,p < 0.001)的预测。此外,学生对大学环境的认知显著受性别(B = 0.11,p < 0.001)和培训时长(B = 0.12,p < 0.001)的预测。

结论

一系列因素可能会影响学生对其专业能力和学习环境的认知。改善学生的学习环境和临床体验可以提高他们的临床能力。本研究结果为如何改善课堂和临床环境以提高学生的临床能力提供了证据,这最终将带来更好的患者治疗效果。改善促进学生学习和专业能力的课堂和临床学习环境是全球护理教育工作者的首要任务。

https://cdn.ncbi.nlm.nih.gov/pmc/blobs/c991/9778137/99af996aa8a8/healthcare-10-02554-g001.jpg

文献AI研究员

20分钟写一篇综述,助力文献阅读效率提升50倍。

立即体验

用中文搜PubMed

大模型驱动的PubMed中文搜索引擎

马上搜索

文档翻译

学术文献翻译模型,支持多种主流文档格式。

立即体验