Suppr超能文献

丹酚酸化合物缓解阿霉素诱导的血小板活化和清除:化疗相关血栓形成和血小板减少症的新机制及潜在治疗方法

Doxorubicin-Induced Platelet Activation and Clearance Relieved by Salvianolic Acid Compound: Novel Mechanism and Potential Therapy for Chemotherapy-Associated Thrombosis and Thrombocytopenia.

作者信息

Ma Wenjing, Rousseau Zackary, Slavkovic Sladjana, Shen Chuanbin, Yousef George M, Ni Heyu

机构信息

Department of Laboratory Medicine and Pathobiology, University of Toronto, Toronto, ON M5S 1A1, Canada.

Department of Laboratory Medicine, LKSKI-Keenan Research Centre for Biomedical Science, St. Michael's Hospital, Toronto Platelet Immunobiology Group, Toronto, ON M5B 1W8, Canada.

出版信息

Pharmaceuticals (Basel). 2022 Nov 22;15(12):1444. doi: 10.3390/ph15121444.

Abstract

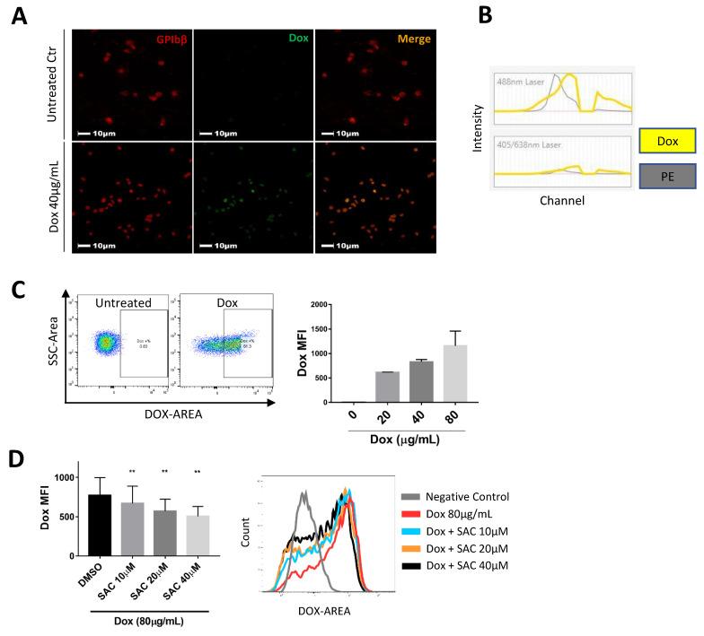
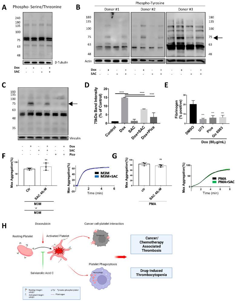
Doxorubicin (Dox) is a widely utilized chemotherapeutic; however, it carries side effects, including drug-induced immune thrombocytopenia (DITP) and increased risk of venous thromboembolism (VTE). Currently, the mechanisms for Dox-associated DITP and VTE are poorly understood, and an effective inhibitor to relieve these complications remains to be developed. In this study, we found that Dox significantly induced platelet activation and enhanced platelet phagocytosis by macrophages and accelerated platelet clearance. Importantly, we determined that salvianolic acid C (SAC), a water-soluble compound derived from Danshen root traditionally used to treat cardiovascular diseases, inhibited Dox-induced platelet activation more effectively than current standard-of-care anti-platelet drugs aspirin and ticagrelor. Mechanism studies with tyrosine kinase inhibitors indicate contributions of phospholipase C, spleen tyrosine kinase, and protein kinase C signaling pathways in Dox-induced platelet activation. We further demonstrated that Dox enhanced platelet-cancer cell interaction, which was ameliorated by SAC. Taken together, these findings suggest SAC may be a promising therapy to reduce the risk of Dox-induced DITP, VTE, and the repercussions of amplified platelet-cancer interaction in the tumor microenvironment.

摘要

阿霉素(Dox)是一种广泛应用的化疗药物;然而,它会带来副作用,包括药物诱导的免疫性血小板减少症(DITP)以及静脉血栓栓塞(VTE)风险增加。目前,对于与阿霉素相关的DITP和VTE的机制了解甚少,且仍有待开发一种有效的抑制剂来缓解这些并发症。在本研究中,我们发现阿霉素显著诱导血小板活化,并增强巨噬细胞对血小板的吞噬作用,加速血小板清除。重要的是,我们确定丹酚酸C(SAC),一种传统上用于治疗心血管疾病的源自丹参根的水溶性化合物,比当前的标准护理抗血小板药物阿司匹林和替格瑞洛更有效地抑制阿霉素诱导的血小板活化。酪氨酸激酶抑制剂的机制研究表明磷脂酶C、脾酪氨酸激酶和蛋白激酶C信号通路在阿霉素诱导的血小板活化中发挥作用。我们进一步证明阿霉素增强了血小板与癌细胞的相互作用,而SAC可改善这种相互作用。综上所述,这些发现表明SAC可能是一种有前景的治疗方法,可降低阿霉素诱导的DITP、VTE风险以及肿瘤微环境中血小板与癌症相互作用增强的影响。

https://cdn.ncbi.nlm.nih.gov/pmc/blobs/0b67/9788583/2ae6a82a2ee5/pharmaceuticals-15-01444-g001.jpg

文献AI研究员

20分钟写一篇综述,助力文献阅读效率提升50倍。

立即体验

用中文搜PubMed

大模型驱动的PubMed中文搜索引擎

马上搜索

文档翻译

学术文献翻译模型,支持多种主流文档格式。

立即体验