Suppr超能文献

一项基于社区的多组分干预对女性宫颈癌相关行为的影响——一项随机对照试验。

Effect of a community-based multicomponent intervention on cervical cancer behavior among women - A randomized controlled trial.

作者信息

George T Jisa, Batra Kiran

机构信息

College of Nursing, All India Institute of Medical Sciences, Bhopal, Madhya Pradesh, India.

Department of Medical Surgical Nursing, Silver Oaks College of Nursing, Mohali, Punjab, India.

出版信息

J Educ Health Promot. 2022 Oct 31;11:329. doi: 10.4103/jehp.jehp_1742_21. eCollection 2022.

Abstract

BACKGROUND

Cervical cancer is the leading cause of death worldwide, especially in developing countries. More than one-fifth of newly diagnosed cervical cancer cases are occurring in India. Cervical cancer is a highly preventable and curable cancer compared with other types of cancer, if detected at an early stage. The present study has been carried out to assess whether a community-based, multicomponent, nurse-led intervention program improves cervical cancer screening behavior of women.

MATERIALS AND METHODS

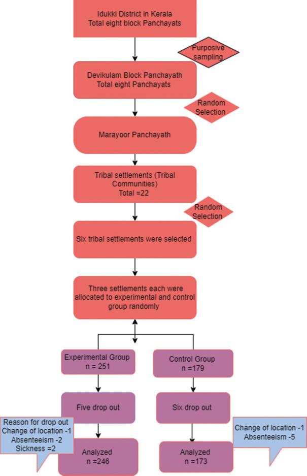
An experimental randomized controlled trial was carried out by recruiting 419 women in the age group of 30-60 years (246 in the experimental group and 173 in the control group) residing in a selected rural community (selected tribal settlements) of Idukki district of Kerala, India, using multistage cluster sampling. The intervention comprising small group education followed by reinforcement session, telephonic reminders, navigation and guidance for Pap smear, and follow-up visit by the investigator was administered to the experimental group, and the control group did not receive any intervention. Knowledge, attitude, and screening behavior of women related to prevention of cervical cancer were assessed before and twice after the intervention.

RESULTS

The experimental and control groups were homogenous in all baseline sociodemographic variables. The community-based intervention program was effective in improving knowledge ( < 0.001), attitude ( < 0.001), and screening behavior ( < 0.001) of women regarding the prevention of cervical cancer. A significant moderate positive correlation was found between knowledge and screening behavior ( = 0.408). Significant association was found between knowledge, attitude, and practice regarding prevention of cervical cancer with education, age at the time of marriage, and number of pregnancies.

CONCLUSION

The community-based, multicomponent, nurse-led intervention program was effective in improving cervical cancer screening behavior among women. Repeated motivation and reinforcement are needed to bring behavioral change and to increase uptake of screening services among rural women.

摘要

背景

宫颈癌是全球主要死因,在发展中国家尤为如此。超过五分之一新诊断的宫颈癌病例发生在印度。与其他类型癌症相比,如果能早期发现,宫颈癌是一种高度可预防和可治愈的癌症。本研究旨在评估基于社区的、多组分的、由护士主导的干预项目是否能改善女性的宫颈癌筛查行为。

材料与方法

采用多阶段整群抽样方法,在印度喀拉拉邦伊杜基区一个选定的农村社区(选定的部落定居点)招募了419名年龄在30至60岁之间的女性(实验组246名,对照组173名),进行了一项实验性随机对照试验。对实验组实施了包括小组教育随后强化课程、电话提醒、巴氏涂片检查的引导和指导以及研究者随访的干预措施,对照组未接受任何干预。在干预前以及干预后两次评估了女性与预防宫颈癌相关的知识、态度和筛查行为。

结果

实验组和对照组在所有基线社会人口统计学变量上具有同质性。基于社区的干预项目在改善女性关于预防宫颈癌的知识(<0.001)、态度(<0.001)和筛查行为(<0.001)方面是有效的。知识与筛查行为之间存在显著的中度正相关(=0.408)。在预防宫颈癌的知识、态度和实践与教育程度、结婚年龄和怀孕次数之间发现了显著关联。

结论

基于社区的、多组分的、由护士主导的干预项目在改善女性宫颈癌筛查行为方面是有效的。需要反复激励和强化以带来行为改变并增加农村女性对筛查服务的接受度。

https://cdn.ncbi.nlm.nih.gov/pmc/blobs/4162/9768704/cf500e02357c/JEHP-11-329-g001.jpg

文献AI研究员

20分钟写一篇综述,助力文献阅读效率提升50倍。

立即体验

用中文搜PubMed

大模型驱动的PubMed中文搜索引擎

马上搜索

文档翻译

学术文献翻译模型,支持多种主流文档格式。

立即体验