Suppr超能文献

高精度图谱揭示了哺乳动物基因组中罕见的N-脱氧腺苷甲基化。

High-precision mapping reveals rare N-deoxyadenosine methylation in the mammalian genome.

作者信息

Chen Li-Qian, Zhang Zhang, Chen Hong-Xuan, Xi Jian-Fei, Liu Xue-Hong, Ma Dong-Zhao, Zhong Yu-Hao, Ng Wen Hui, Chen Tao, Mak Daniel W, Chen Qi, Chen Yao-Qing, Luo Guan-Zheng

机构信息

MOE Key Laboratory of Gene Function and Regulation, Guangdong Province Key Laboratory of Pharmaceutical Functional Genes, State Key Laboratory of Biocontrol, School of Life Sciences, Sun Yat-sen University, Guangzhou, Guangdong, China.

Guangdong Cardiovascular Institute, Medical Research Center, Guangdong Provincial People's Hospital, Guangdong Academy of Medical Sciences, Guangzhou, Guangdong, China.

出版信息

Cell Discov. 2022 Dec 27;8(1):138. doi: 10.1038/s41421-022-00484-1.

Abstract

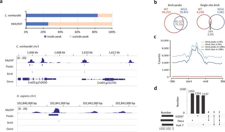
N-deoxyadenosine methylation (6mA) is the most widespread type of DNA modification in prokaryotes and is also abundantly distributed in some unicellular eukaryotes. However, 6mA levels are remarkably low in mammals. The lack of a precise and comprehensive mapping method has hindered more advanced investigations of 6mA. Here, we report a new method MM-seq (modification-induced mismatch sequencing) for genome-wide 6mA mapping based on a novel detection principle. We found that modified DNA bases are prone to form a local open region that allows capture by antibody, for example, via a DNA breathing or base-flipping mechanism. Specified endonuclease or exonuclease can recognize the antibody-stabilized mismatch-like structure and mark the exact modified sites for sequencing readout. Using this method, we examined the genomic positions of 6mA in bacteria (E. coli), green algae (C. reinhardtii), and mammalian cells (HEK239T, Huh7, and HeLa cells). In contrast to bacteria and green algae, human cells possess a very limited number of 6mA sites which are sporadically distributed across the genome of different cell types. After knocking out the RNA mA methyltransferase METTL3 in mouse ES cells, 6mA becomes mostly diminished. Our results imply that rare 6mA in the mammalian genome is introduced by RNA mA machinery via a non-targeted mechanism.

摘要

N-脱氧腺苷甲基化(6mA)是原核生物中最普遍的DNA修饰类型,在一些单细胞真核生物中也广泛分布。然而,6mA在哺乳动物中的水平极低。缺乏精确全面的图谱绘制方法阻碍了对6mA更深入的研究。在此,我们报告了一种基于新检测原理的全基因组6mA图谱绘制新方法MM-seq(修饰诱导错配测序)。我们发现修饰的DNA碱基易于形成局部开放区域,从而允许抗体捕获,例如通过DNA呼吸或碱基翻转机制。特定的内切酶或外切酶可以识别抗体稳定的错配样结构,并标记出确切的修饰位点以便进行测序读出。使用该方法,我们检测了细菌(大肠杆菌)、绿藻(莱茵衣藻)和哺乳动物细胞(HEK239T、Huh7和HeLa细胞)中6mA的基因组位置。与细菌和绿藻不同,人类细胞拥有数量非常有限的6mA位点,这些位点在不同细胞类型的基因组中呈散在分布。在敲除小鼠胚胎干细胞中的RNA mA甲基转移酶METTL3后,6mA大多消失。我们的结果表明,哺乳动物基因组中罕见的6mA是由RNA mA机制通过非靶向机制引入的。

https://cdn.ncbi.nlm.nih.gov/pmc/blobs/973c/9794812/2c44b7ba2d7a/41421_2022_484_Fig1_HTML.jpg

文献AI研究员

20分钟写一篇综述,助力文献阅读效率提升50倍。

立即体验

用中文搜PubMed

大模型驱动的PubMed中文搜索引擎

马上搜索

文档翻译

学术文献翻译模型,支持多种主流文档格式。

立即体验