Tregoning John S, Stirling David C, Wang Ziyin, Flight Katie E, Brown Jonathan C, Blakney Anna K, McKay Paul F, Cunliffe Robert F, Murugaiah Valarmathy, Fox Christopher B, Beattie Mitchell, Tam Ying K, Johansson Cecilia, Shattock Robin J
Department of Infectious Disease, Imperial College London, St. Mary's Campus, London, UK.
IDRI, Seattle, WA, USA.
Mol Ther Nucleic Acids. 2022 Dec 5;31:29-42. doi: 10.1016/j.omtn.2022.11.024. eCollection 2023 Mar 14.
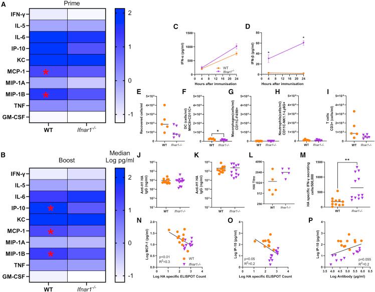
To be effective, RNA vaccines require both translation and the induction of an immune response to recruit cells to the site of immunization. These factors can pull in opposite directions with the inflammation reducing expression of the vaccine antigen. We investigated how formulation affects the acute systemic cytokine response to a self-amplifying RNA (saRNA) vaccine. We compared a cationic polymer (pABOL), a lipid emulsion (nanostructured lipid carrier, NLC), and three lipid nanoparticles (LNP). After immunization, we measured serum cytokines and compared the response to induced antibodies against influenza virus. Formulations that induced a greater cytokine response induced a greater antibody response, with a significant correlation between IP-10, MCP-1, KC, and antigen-specific antibody titers. We then investigated how innate immune sensing and signaling impacted the adaptive immune response to vaccination with LNP-formulated saRNA. Mice that lacked MAVS and are unable to signal through RIG-I-like receptors had an altered cytokine response to saRNA vaccination and had significantly greater antibody responses than wild-type mice. This indicates that the inflammation induced by formulated saRNA vaccines is not solely deleterious in the induction of antibody responses and that targeting specific aspects of RNA vaccine sensing might improve the quality of the response.
为了发挥效力,RNA疫苗既需要翻译过程,也需要诱导免疫反应,以便将细胞募集到免疫接种部位。这些因素可能朝着相反方向起作用,炎症会降低疫苗抗原的表达。我们研究了制剂如何影响对自我扩增RNA(saRNA)疫苗的急性全身细胞因子反应。我们比较了一种阳离子聚合物(pABOL)、一种脂质乳剂(纳米结构脂质载体,NLC)和三种脂质纳米颗粒(LNP)。免疫接种后,我们测量了血清细胞因子,并比较了针对流感病毒诱导抗体的反应。诱导更强细胞因子反应的制剂会诱导更强的抗体反应,IP-10、MCP-1、KC与抗原特异性抗体滴度之间存在显著相关性。然后,我们研究了天然免疫感应和信号传导如何影响对用LNP配制的saRNA疫苗接种的适应性免疫反应。缺乏MAVS且无法通过RIG-I样受体发出信号的小鼠对saRNA疫苗接种的细胞因子反应有所改变,并且其抗体反应明显强于野生型小鼠。这表明,配制的saRNA疫苗诱导的炎症在抗体反应诱导中并非完全有害,并且针对RNA疫苗感应的特定方面可能会提高反应质量。