Suppr超能文献

SUMO化缺陷型磷酸甘油酸变位酶2损害成肌分化。

Sumoylation-deficient phosphoglycerate mutase 2 impairs myogenic differentiation.

作者信息

Zhang Yi, Beketaev Ilimbek, Ma Yanlin, Wang Jun

机构信息

Hainan Provincial Key Laboratory for Human Reproductive Medicine and Genetic Research, Reproductive Medical Center, The First Affiliated Hospital of Hainan Medical University, Hainan Medical University, Haikou, China.

Stem Cell Engineering, Texas Heart Institute, Houston, TX, United States.

出版信息

Front Cell Dev Biol. 2022 Dec 14;10:1052363. doi: 10.3389/fcell.2022.1052363. eCollection 2022.

Abstract

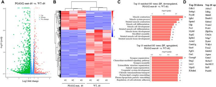
Phosphoglycerate mutase 2 (PGAM2) is a critical glycolytic enzyme that is highly expressed in skeletal muscle. In humans, naturally occurring mutations in Phosphoglycerate mutase 2 have been etiologically linked to glycogen storage disease X (GSDX). Phosphoglycerate mutase 2 activity is regulated by several posttranslational modifications such as ubiquitination and acetylation. Here, we report that Phosphoglycerate mutase 2 activity is regulated by sumoylation-a covalent conjugation involved in a wide spectrum of cellular events. We found that Phosphoglycerate mutase 2 contains two primary SUMO acceptor sites, lysine (K)49 and K176, and that the mutation of either K to arginine (R) abolished Phosphoglycerate mutase 2 sumoylation. Given that K176 is more highly evolutionarily conserved across paralogs and orthologs than K49 is, we used the CRISPR-mediated homologous recombination technique in myogenic C2C12 cells to generate homozygous K176R knock-in cells (PGAM2). Compared with wild-type (WT) C2C12 cells, PGAM2 C2C12 cells exhibited impaired myogenic differentiation, as indicated by decreased differentiation and fusion indexes. Furthermore, the results of glycolytic and mitochondrial stress assays with the XF96 Extracellular Flux analyzer revealed a reduced proton efflux rate (PER), glycolytic PER (glycoPER), extracellular acidification rate (ECAR), and oxygen consumption rate (OCR) in PGAM2 C2C12 cells, both at baseline and in response to stress. Impaired mitochondrial function was also observed in PGAM2 P19 cells, a carcinoma cell line. These findings indicate that the PGAM2-K176R mutation impaired glycolysis and mitochondrial function. Gene ontology term analysis of RNA sequencing data further revealed that several downregulated genes in PGAM2 C2C12 cells were associated with muscle differentiation/development/contraction programs. Finally, PGAM2 with either of two naturally occurring missense mutations linked to GSDX, E89A (conversion of glutamic acid 89 to alanine) or R90W (conversion of arginine 90 to tryptophan), exhibited reduced Phosphoglycerate mutase 2 sumoylation. Thus, sumoylation is an important mechanism that mediates Phosphoglycerate mutase 2 activity and is potentially implicated in Phosphoglycerate mutase 2 mutation-linked disease in humans.

摘要

磷酸甘油酸变位酶2(PGAM2)是一种关键的糖酵解酶,在骨骼肌中高度表达。在人类中,磷酸甘油酸变位酶2的自然发生突变在病因上与糖原贮积病X(GSDX)相关。磷酸甘油酸变位酶2的活性受泛素化和乙酰化等几种翻译后修饰的调节。在此,我们报告磷酸甘油酸变位酶2的活性受SUMO化调节,SUMO化是一种参与广泛细胞事件的共价结合。我们发现磷酸甘油酸变位酶2包含两个主要的SUMO受体位点,赖氨酸(K)49和K176,并且将任一K突变为精氨酸(R)都会消除磷酸甘油酸变位酶2的SUMO化。鉴于K176在旁系同源物和直系同源物中比K49在进化上更高度保守,我们在成肌C2C12细胞中使用CRISPR介导的同源重组技术来生成纯合的K176R敲入细胞(PGAM2)。与野生型(WT)C2C12细胞相比,PGAM2 C2C12细胞表现出成肌分化受损,表现为分化和融合指数降低。此外,使用XF96细胞外通量分析仪进行的糖酵解和线粒体应激试验结果显示,在基线和应激反应时,PGAM2 C2C12细胞中的质子外流率(PER)、糖酵解PER(glycoPER)、细胞外酸化率(ECAR)和耗氧率(OCR)均降低。在癌细胞系PGAM2 P19细胞中也观察到线粒体功能受损。这些发现表明PGAM2-K176R突变损害了糖酵解和线粒体功能。RNA测序数据的基因本体术语分析进一步显示,PGAM2 C2C12细胞中几个下调的基因与肌肉分化/发育/收缩程序相关。最后,与GSDX相关的两个自然发生的错义突变之一,E89A(谷氨酸89转换为丙氨酸)或R90W(精氨酸90转换为色氨酸)的PGAM2表现出磷酸甘油酸变位酶2的SUMO化降低。因此,SUMO化是介导磷酸甘油酸变位酶2活性的重要机制,并且可能与人类中磷酸甘油酸变位酶2突变相关疾病有关。

https://cdn.ncbi.nlm.nih.gov/pmc/blobs/54a7/9795042/f85acfdc1088/fcell-10-1052363-g001.jpg

文献检索

告别复杂PubMed语法,用中文像聊天一样搜索,搜遍4000万医学文献。AI智能推荐,让科研检索更轻松。

立即免费搜索

文件翻译

保留排版,准确专业,支持PDF/Word/PPT等文件格式,支持 12+语言互译。

免费翻译文档

深度研究

AI帮你快速写综述,25分钟生成高质量综述,智能提取关键信息,辅助科研写作。

立即免费体验