Suppr超能文献

谷氨酰胺通过抑制SIRT5介导的丙酮酸脱氢酶去琥珀酰化来支持巨噬细胞M2极化,从而减轻小鼠烧伤脓毒症。

Glutamine mitigates murine burn sepsis by supporting macrophage M2 polarization through repressing the SIRT5-mediated desuccinylation of pyruvate dehydrogenase.

作者信息

Zhu Yuanfeng, Chen Xiaoli, Lu Yongling, Xia Lin, Fan Shijun, Huang Qianying, Liu Xin, Peng Xi

机构信息

Clinical Medical Research Center, Southwest Hospital, Third Military Medical University (Army Medical University), Chongqing, 400038, China.

State Key Laboratory of Trauma, Burns and Combined Injury, Southwest Hospital, Third Military Medical University (Army Medical University), Chongqing, 400038, China.

出版信息

Burns Trauma. 2022 Dec 30;10:tkac041. doi: 10.1093/burnst/tkac041. eCollection 2022.

Abstract

BACKGROUND

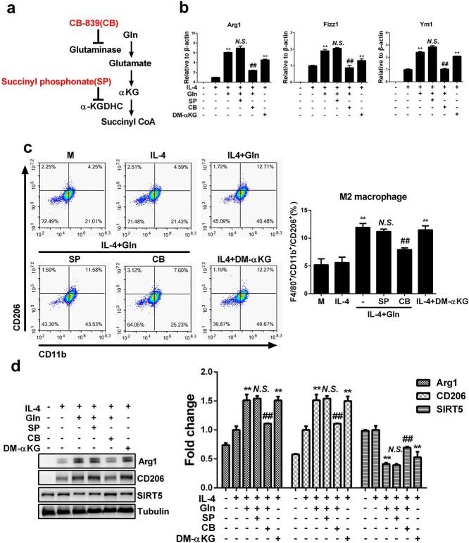
Alternative (M2)-activated macrophages drive the anti-inflammatory response against sepsis, a leading cause of death in patients suffering from burn injury. Macrophage M2 polarization is intrinsically linked with dominant oxidative phosphorylation (OXPHOS). Glutamine serves as a major anaplerotic source to fuel OXPHOS, but it remains unknown whether glutamine can modulate metabolic checkpoints in OXPHOS that favour M2 polarization. The study aims to explore whether glutamine essentially supports M2 polarization in IL-4-stimulated murine macrophages by sustaining the activity of PDH and whether glutamine augments macrophage M2 polarization and thus alleviates inflammation and organ injury in a murine burn sepsis model.

METHODS

To understand how glutamine promotes M2 activation in interleukin (IL-4)-treated murine macrophages, we detected glutamine-dependent M2 polarization and its relationship with the pyruvate dehydrogenase (PDH) complex by RT-PCR, flow cytometry and western blot. To explore how glutamine modulates PDH activity and thus supports M2 polarization, we compared the expression, phosphorylation and succinylation status of PDHA1 and then examined sirtuin SIRT5-dependent desuccinylation of PDHA1 and the effects of SIRT5 overexpression on M2 polarization by RT-PCR, flow cytometry and western blot. To determine whether glutamine or its metabolites affect M2 polarization, macrophages were cocultured with metabolic inhibitors, and then SIRT5 expression and M2 phenotype markers were examined by RT-PCR, flow cytometry and western blot. Finally, to confirm the in vivo effect of glutamine, we established a burn sepsis model by injecting Pseudomonas aeruginosa into burn wounds and observing whether glutamine alleviated proinflammatory injuries by RT-PCR, flow cytometry, western blot, immunofluorescent staining, hematoxylin-eosin staining and enzyme-linked immuno sorbent assay.

RESULTS

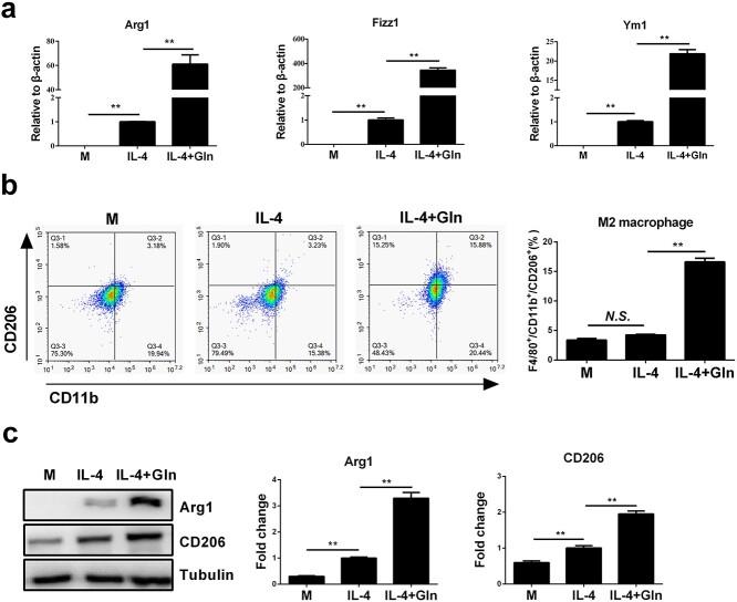
We showed that consumption of glutamine supported M2 activation in IL-4-treated murine macrophages by upregulating the activity of PDH. Mechanistically, glutamine did not affect the expression or alter the phosphorylation status of PDHA1 but instead downregulated the expression of SIRT5 and repressed SIRT5-dependent desuccinylation on PDHA1, which in turn recovered PDH activity and supported M2 polarization. This effect was implemented by its secondary metabolite α-ketoglutarate (αKG) rather than glutamine itself. Finally, we demonstrated that glutamine promoted macrophage M2 polarization in a murine burn sepsis model, thereby repressing excessive inflammation and alleviating organ injury in model mice.

CONCLUSIONS

Glutamine mitigates murine burn sepsis by essentially supporting macrophage M2 polarization, with a mechanism involving the repression of the SIRT5-mediated desuccinylation of pyruvate dehydrogenase that replenishes OXPHOS and sustains M2 macrophages.

摘要

背景

替代性(M2)活化的巨噬细胞驱动针对脓毒症的抗炎反应,脓毒症是烧伤患者死亡的主要原因。巨噬细胞M2极化与主要的氧化磷酸化(OXPHOS)内在相关。谷氨酰胺是为OXPHOS提供能量的主要回补性代谢物来源,但谷氨酰胺是否能调节OXPHOS中有利于M2极化的代谢检查点尚不清楚。本研究旨在探讨谷氨酰胺是否通过维持丙酮酸脱氢酶(PDH)的活性,从根本上支持白细胞介素-4(IL-4)刺激的小鼠巨噬细胞中的M2极化,以及谷氨酰胺是否能增强巨噬细胞M2极化,从而减轻小鼠烧伤脓毒症模型中的炎症和器官损伤。

方法

为了解谷氨酰胺如何促进白细胞介素(IL-4)处理的小鼠巨噬细胞中的M2活化,我们通过逆转录聚合酶链反应(RT-PCR)、流式细胞术和蛋白质印迹法检测了谷氨酰胺依赖性M2极化及其与丙酮酸脱氢酶(PDH)复合物的关系。为了探究谷氨酰胺如何调节PDH活性从而支持M2极化,我们比较了丙酮酸脱氢酶E1α亚基(PDHA1)的表达、磷酸化和琥珀酰化状态,然后通过RT-PCR、流式细胞术和蛋白质印迹法检测沉默调节蛋白SIRT5依赖性的PDHA1去琥珀酰化以及SIRT5过表达对M2极化的影响。为了确定谷氨酰胺或其代谢产物是否影响M2极化,将巨噬细胞与代谢抑制剂共培养,然后通过RT-PCR、流式细胞术和蛋白质印迹法检测SIRT5表达和M2表型标志物。最后,为了证实谷氨酰胺的体内作用,我们通过向烧伤创面注射铜绿假单胞菌建立了烧伤脓毒症模型,并通过RT-PCR、流式细胞术、蛋白质印迹法、免疫荧光染色、苏木精-伊红染色和酶联免疫吸附测定观察谷氨酰胺是否减轻促炎损伤。

结果

我们发现,谷氨酰胺的消耗通过上调PDH活性支持IL-4处理的小鼠巨噬细胞中的M2活化。机制上,谷氨酰胺不影响PDHA1的表达或改变其磷酸化状态,而是下调SIRT5的表达并抑制SIRT5依赖性的PDHA1去琥珀酰化,进而恢复PDH活性并支持M2极化。这种作用是由其二级代谢产物α-酮戊二酸(αKG)而非谷氨酰胺本身实现的。最后,我们证明谷氨酰胺在小鼠烧伤脓毒症模型中促进巨噬细胞M2极化,从而抑制过度炎症并减轻模型小鼠的器官损伤。

结论

谷氨酰胺通过从根本上支持巨噬细胞M2极化减轻小鼠烧伤脓毒症,其机制涉及抑制SIRT5介导的丙酮酸脱氢酶去琥珀酰化,从而补充OXPHOS并维持M2巨噬细胞。

https://cdn.ncbi.nlm.nih.gov/pmc/blobs/2b65/9801296/5d0ccb68b01c/tkac041ga.jpg

文献检索

告别复杂PubMed语法,用中文像聊天一样搜索,搜遍4000万医学文献。AI智能推荐,让科研检索更轻松。

立即免费搜索

文件翻译

保留排版,准确专业,支持PDF/Word/PPT等文件格式,支持 12+语言互译。

免费翻译文档

深度研究

AI帮你快速写综述,25分钟生成高质量综述,智能提取关键信息,辅助科研写作。

立即免费体验