Oncogenomics Section, Genetics Branch, Center for Cancer Research, National Cancer Institute, National Institutes of Health, Bethesda, MD.
Cancer Research United Kingdom Cambridge Institute, University of Cambridge, Cambridge, England.
Blood Adv. 2023 Aug 8;7(15):4218-4232. doi: 10.1182/bloodadvances.2022008977.
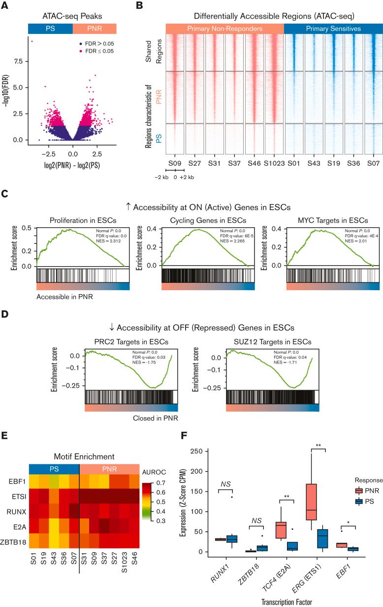
CD19 chimeric antigen receptor T-cell therapy (CD19-CAR) has changed the treatment landscape and outcomes for patients with pre-B-cell acute lymphoblastic leukemia (B-ALL). Unfortunately, primary nonresponse (PNR), sustained CD19+ disease, and concurrent expansion of CD19-CAR occur in 20% of the patients and is associated with adverse outcomes. Although some failures may be attributable to CD19 loss, mechanisms of CD19-independent, leukemia-intrinsic resistance to CD19-CAR remain poorly understood. We hypothesize that PNR leukemias are distinct compared with primary sensitive (PS) leukemias and that these differences are present before treatment. We used a multiomic approach to investigate this in 14 patients (7 with PNR and 7 with PS) enrolled in the PLAT-02 trial at Seattle Children's Hospital. Long-read PacBio sequencing helped identify 1 PNR in which 47% of CD19 transcripts had exon 2 skipping, but other samples lacked CD19 transcript abnormalities. Epigenetic profiling discovered DNA hypermethylation at genes targeted by polycomb repressive complex 2 (PRC2) in embryonic stem cells. Similarly, assays of transposase-accessible chromatin-sequencing revealed reduced accessibility at these PRC2 target genes, with a gain in accessibility of regions characteristic of hematopoietic stem cells and multilineage progenitors in PNR. Single-cell RNA sequencing and cytometry by time of flight analyses identified leukemic subpopulations expressing multilineage markers and decreased antigen presentation in PNR. We thus describe the association of a stem cell epigenome with primary resistance to CD19-CAR therapy. Future trials incorporating these biomarkers, with the addition of multispecific CAR T cells targeting against leukemic stem cell or myeloid antigens, and/or combined epigenetic therapy to disrupt this distinct stem cell epigenome may improve outcomes of patients with B-ALL.
CD19 嵌合抗原受体 T 细胞疗法 (CD19-CAR) 改变了前 B 细胞急性淋巴细胞白血病 (B-ALL) 患者的治疗前景和结果。不幸的是,20%的患者会出现原发性无反应 (PNR)、持续性 CD19+疾病和同时发生的 CD19-CAR 扩增,这与不良结果相关。尽管一些失败可能归因于 CD19 的丢失,但 CD19 独立的、白血病内在的对 CD19-CAR 的耐药机制仍知之甚少。我们假设 PNR 白血病与原发性敏感 (PS) 白血病不同,这些差异在治疗前就存在。我们使用多组学方法在西雅图儿童医院 PLAT-02 试验中招募的 14 名患者 (7 名 PNR 和 7 名 PS) 中对此进行了研究。长读长 PacBio 测序有助于鉴定出 1 名 PNR 患者,其 47%的 CD19 转录本存在外显子 2 跳跃,但其他样本缺乏 CD19 转录本异常。表观遗传分析发现多梳抑制复合物 2 (PRC2) 在胚胎干细胞中靶向基因的 DNA 超甲基化。同样,转座酶可及染色质测序的测定显示,这些 PRC2 靶基因的可及性降低,而在 PNR 中,造血干细胞和多谱系祖细胞特征的区域的可及性增加。单细胞 RNA 测序和飞行时间分析的细胞计数在 PNR 中鉴定出表达多谱系标志物和抗原呈递减少的白血病亚群。因此,我们描述了与 CD19-CAR 治疗原发性耐药相关的干细胞表观基因组。未来的试验可以将这些生物标志物与针对白血病干细胞或髓样抗原的多特异性 CAR T 细胞相结合,或添加联合表观遗传学疗法来破坏这种独特的干细胞表观基因组,从而可能改善 B-ALL 患者的治疗结果。