Reproductive Medicine Center, Department of Obstetrics and Gynecology, the First Affiliated Hospital of Anhui Medical University, Hefei 230022, China.
NHC Key Laboratory of Study on Abnormal Gametes and Reproductive Tract (Anhui Medical University), Hefei 230032, China.
Int J Biol Sci. 2023 Jan 1;19(2):393-411. doi: 10.7150/ijbs.76051. eCollection 2023.
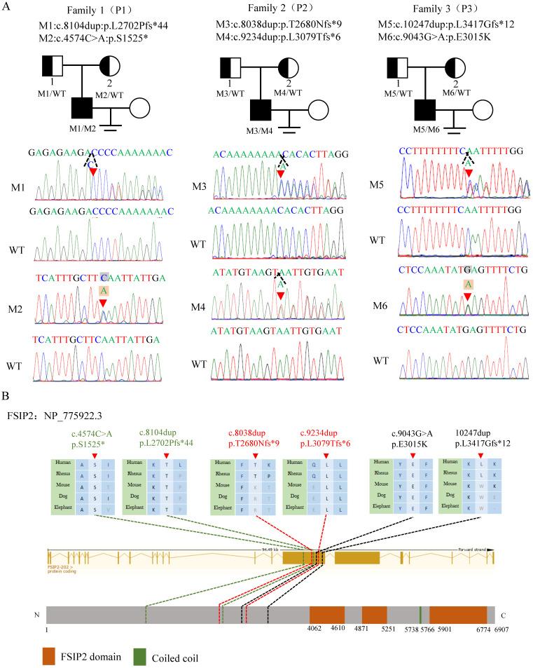
Asthenoteratozoospermia is one of the major factors for male infertility, whereas the causes of large numbers of cases are still unknown. We identified compound heterozygous variants of in three unrelated individuals from a cohort of 105 patients with asthenoteratozoospermia by exome sequencing. Deleterious variations caused severe disassembly of the fibrous sheath and axonemal defects. Intriguingly, spermatozoa in our study manifested "super-length" mitochondrial sheaths, increased levels of the mitochondrial sheath outer membrane protein TOMM20 and decreased mitochondrial ATP consumption. Dislocation or deletion of the annulus and reduction or dislocation of the annulus protein SEPT4 were also observed. While the lengthened mitochondrial sheaths were not presented in men harboring variants. Furthermore, female partners of two of three men achieved successful pregnancies following intracytoplasmic sperm injection (ICSI). Overall, we presume that FSIP2 may not only serve as a structural protein of the fibrous sheath but also as an intra-flagellar transporter involving in the axonemal assembly, mitochondrial selection and the termination of mitochondrial sheath extension during spermatogenesis, and ICSI is an effective treatment for individuals with -associated asthenoteratozoospermia.
弱精子症是男性不育的主要因素之一,而大量病例的原因仍不清楚。我们通过外显子组测序在 105 名弱精子症患者队列中 3 个无关个体中鉴定出 复合杂合变体。有害的 变异导致纤维鞘严重解体和轴丝缺陷。有趣的是,我们研究中的精子表现出“超长”线粒体鞘,线粒体鞘外膜蛋白 TOMM20 水平升高,线粒体 ATP 消耗减少。还观察到环的移位或缺失以及环蛋白 SEPT4 的减少或移位。而携带 变异的男性中并未出现线粒体鞘延长。此外,这 3 名男性中的 2 人的女性伴侣在接受胞浆内精子注射 (ICSI) 后成功怀孕。总的来说,我们推测 FSIP2 不仅可以作为纤维鞘的结构蛋白,还可以作为一种鞭毛内转运蛋白,参与轴丝组装、线粒体选择以及精子发生过程中线粒体鞘延伸的终止,而 ICSI 是治疗 - 相关弱精子症的有效方法。