CIC biomaGUNE, Basque Research and Technology Alliance (BRTA), Donostia-San Sebastián20014, Spain.
CIDETEC, Basque Research and Technology Alliance (BRTA), Parque Científico y Tecnológico de Gipuzkoa, Miramon Pasealekua, 196, Donostia-San Sebastián20014, Spain.
ACS Appl Bio Mater. 2023 Feb 20;6(2):529-542. doi: 10.1021/acsabm.2c00845. Epub 2023 Jan 16.
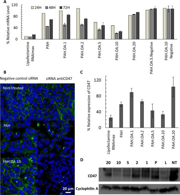
Small interference RNA (siRNA) is a tool for gene modulation, which can silence any gene involved in genetic disorders. The potential of this therapeutic tool is hampered by RNA instability in the blood stream and difficulties to reach the cytosol. Polyamine-based nanoparticles play an important role in gene delivery. Polyallylamine hydrochloride (PAH) is a polycation displaying primary amines that can be easily chemically modified to match the balance between cell viability and siRNA transfection. In this work, PAH has been covalently functionalized with oleic acid at different molar ratios by carbodiimide chemistry. The substituted polymers form polyplexes that keep positive surface charge and fully encapsulate siRNA. Oleic acid substitution improves cell viability in the pulmonary cell line A549. Moreover, 6 and 14% of oleic acid substitution show an improvement in siRNA transfection efficiency. CD47 is a ubiquitous protein which acts as "don't eat me signal." SIRPα protein of macrophages recognizes CD47, leading to tumor cell phagocytosis by macrophages. By knocking down CD47 with siRNA, cancer cells become vulnerable to be eliminated by the immune system. PAH-oleic acid substitutes show high efficacy in silencing the CD47 protein, making them a potential candidate for immunotherapy.
小干扰 RNA(siRNA)是一种基因调节工具,可以沉默任何与遗传疾病有关的基因。这种治疗工具的潜力受到血液中 RNA 不稳定性和难以进入细胞质的限制。多胺基纳米粒子在基因传递中起着重要作用。盐酸聚烯丙胺(PAH)是一种带有伯胺的聚阳离子,很容易通过碳二亚胺化学进行化学修饰,以达到细胞活力和 siRNA 转染之间的平衡。在这项工作中,通过碳二亚胺化学,以不同的摩尔比将油酸共价功能化到 PAH 上。取代的聚合物形成带正电表面电荷并完全包裹 siRNA 的聚集体。油酸取代提高了肺细胞系 A549 的细胞活力。此外,6%和 14%的油酸取代显示出提高 siRNA 转染效率的作用。CD47 是一种广泛存在的蛋白质,作为“不要吃我信号”发挥作用。巨噬细胞的 SIRPα 蛋白识别 CD47,导致巨噬细胞吞噬肿瘤细胞。通过 siRNA 敲低 CD47,癌细胞变得容易被免疫系统消除。PAH-油酸取代物在沉默 CD47 蛋白方面表现出很高的功效,使它们成为免疫治疗的潜在候选物。