• 文献检索
  • 文档翻译
  • 深度研究
  • 学术资讯
  • Suppr Zotero 插件Zotero 插件
  • 邀请有礼
  • 套餐&价格
  • 历史记录
应用&插件
Suppr Zotero 插件Zotero 插件浏览器插件Mac 客户端Windows 客户端微信小程序
定价
高级版会员购买积分包购买API积分包
服务
文献检索文档翻译深度研究API 文档MCP 服务
关于我们
关于 Suppr公司介绍联系我们用户协议隐私条款
关注我们

Suppr 超能文献

核心技术专利:CN118964589B侵权必究
粤ICP备2023148730 号-1Suppr @ 2026

文献检索

告别复杂PubMed语法,用中文像聊天一样搜索,搜遍4000万医学文献。AI智能推荐,让科研检索更轻松。

立即免费搜索

文件翻译

保留排版,准确专业,支持PDF/Word/PPT等文件格式,支持 12+语言互译。

免费翻译文档

深度研究

AI帮你快速写综述,25分钟生成高质量综述,智能提取关键信息,辅助科研写作。

立即免费体验

阿尔茨海默病 hAPP-J20 小鼠模型中初始的目标导向行为受损。

Goal-Directed Action Is Initially Impaired in a hAPP-J20 Mouse Model of Alzheimer's Disease.

机构信息

School of Life Sciences, Faculty of Science, University of Technology Sydney, Sydney, New South Wales 2007, Australia.

Centre for Neuroscience and Regenerative Medicine, St. Vincent's Centre for Applied Medical Research, St. Vincent's Health Network, Sydney, New South Wales 2010, Australia.

出版信息

eNeuro. 2023 Feb 13;10(2). doi: 10.1523/ENEURO.0363-22.2023. Print 2023 Feb.

DOI:10.1523/ENEURO.0363-22.2023
PMID:36650070
原文链接:https://pmc.ncbi.nlm.nih.gov/articles/PMC9927544/
Abstract

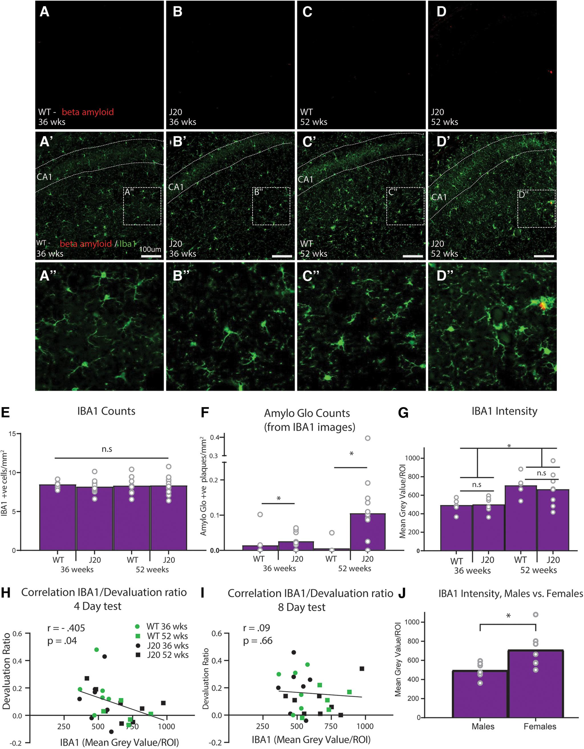
Cognitive-behavioral testing in preclinical models of Alzheimer's disease has failed to capture deficits in goal-directed action control. Here, we provide the first comprehensive investigation of goal-directed action in a transgenic mouse model of Alzheimer's disease. Specifically, we tested outcome devaluation performance in male and female human amyloid precursor protein (hAPP)-J20 mice. Mice were first trained to press left and right levers for pellet and sucrose outcomes, respectively (counterbalanced), over 4 d. On test, mice were prefed one of the outcomes to satiety and given a choice between levers. Devaluation performance was intact for 36-week-old wild-types of both sexes, who responded more on the valued relative to the devalued lever (Valued > Devalued). By contrast, devaluation was impaired (Valued = Devalued) for J20 mice of both sexes, and for 52-week-old male mice regardless of genotype. After additional lever press training (i.e., 8-d lever pressing in total), devaluation was intact for all mice, demonstrating that the initial deficits were not a result of a nonspecific impairment in reward processing, depression, or locomotor activity in J20 or aging mice. Follow-up analyses revealed that microglial expression in the dorsal CA1 region of the hippocampus was associated with poorer outcome devaluation performance on initial, but not later tests. Together, these data demonstrate that goal-directed action is initially impaired in J20 mice of both sexes and in aging male mice regardless of genotype, and that this impairment is related to neuroinflammation in the dorsal CA1 hippocampal region.

摘要

在阿尔茨海默病的临床前模型中的认知行为测试未能捕捉到目标导向动作控制的缺陷。在这里,我们首次全面研究了阿尔茨海默病转基因小鼠模型中的目标导向动作。具体来说,我们测试了雄性和雌性人淀粉样前体蛋白(hAPP)-J20 小鼠的目标导向动作的结果评价表现。首先,在 4 天内,将小鼠训练按压左右杠杆以分别获得颗粒和蔗糖的结果(平衡)。在测试中,将其中一种结果预先喂给小鼠至饱食,并让它们在杠杆之间进行选择。36 周龄的雄性和雌性野生型的结果评价表现完整,他们对有价值的杠杆(Valued > Devalued)的反应比对无价值的杠杆(Valued = Devalued)更多。相比之下,两种性别的 J20 小鼠以及无论基因型如何的 52 周龄雄性小鼠的结果评价都受损。经过额外的杠杆按压训练(即总共 8 天的杠杆按压)后,所有小鼠的结果评价都完整,表明初始缺陷不是由于 J20 或衰老小鼠中特定的奖励处理、抑郁或运动活动受损所致。后续分析表明,海马体背侧 CA1 区的小胶质细胞表达与初始测试而非后续测试中的结果评价表现较差相关。总之,这些数据表明,无论性别和基因型如何,J20 小鼠和老年雄性小鼠的目标导向动作最初都会受损,并且这种损伤与背侧 CA1 海马区的神经炎症有关。

https://cdn.ncbi.nlm.nih.gov/pmc/blobs/dd79/9927544/d43b43337514/ENEURO.0363-22.2023_f008.jpg
https://cdn.ncbi.nlm.nih.gov/pmc/blobs/dd79/9927544/af181cffc6f3/ENEURO.0363-22.2023_f001.jpg
https://cdn.ncbi.nlm.nih.gov/pmc/blobs/dd79/9927544/f65df653d12f/ENEURO.0363-22.2023_f002.jpg
https://cdn.ncbi.nlm.nih.gov/pmc/blobs/dd79/9927544/432a9682c08d/ENEURO.0363-22.2023_f003.jpg
https://cdn.ncbi.nlm.nih.gov/pmc/blobs/dd79/9927544/ac41b57d1c82/ENEURO.0363-22.2023_f004.jpg
https://cdn.ncbi.nlm.nih.gov/pmc/blobs/dd79/9927544/530525b88e90/ENEURO.0363-22.2023_f005.jpg
https://cdn.ncbi.nlm.nih.gov/pmc/blobs/dd79/9927544/f23e20c347e0/ENEURO.0363-22.2023_f006.jpg
https://cdn.ncbi.nlm.nih.gov/pmc/blobs/dd79/9927544/c5aeeaac1c8f/ENEURO.0363-22.2023_f007.jpg
https://cdn.ncbi.nlm.nih.gov/pmc/blobs/dd79/9927544/d43b43337514/ENEURO.0363-22.2023_f008.jpg
https://cdn.ncbi.nlm.nih.gov/pmc/blobs/dd79/9927544/af181cffc6f3/ENEURO.0363-22.2023_f001.jpg
https://cdn.ncbi.nlm.nih.gov/pmc/blobs/dd79/9927544/f65df653d12f/ENEURO.0363-22.2023_f002.jpg
https://cdn.ncbi.nlm.nih.gov/pmc/blobs/dd79/9927544/432a9682c08d/ENEURO.0363-22.2023_f003.jpg
https://cdn.ncbi.nlm.nih.gov/pmc/blobs/dd79/9927544/ac41b57d1c82/ENEURO.0363-22.2023_f004.jpg
https://cdn.ncbi.nlm.nih.gov/pmc/blobs/dd79/9927544/530525b88e90/ENEURO.0363-22.2023_f005.jpg
https://cdn.ncbi.nlm.nih.gov/pmc/blobs/dd79/9927544/f23e20c347e0/ENEURO.0363-22.2023_f006.jpg
https://cdn.ncbi.nlm.nih.gov/pmc/blobs/dd79/9927544/c5aeeaac1c8f/ENEURO.0363-22.2023_f007.jpg
https://cdn.ncbi.nlm.nih.gov/pmc/blobs/dd79/9927544/d43b43337514/ENEURO.0363-22.2023_f008.jpg

相似文献

1
Goal-Directed Action Is Initially Impaired in a hAPP-J20 Mouse Model of Alzheimer's Disease.阿尔茨海默病 hAPP-J20 小鼠模型中初始的目标导向行为受损。
eNeuro. 2023 Feb 13;10(2). doi: 10.1523/ENEURO.0363-22.2023. Print 2023 Feb.
2
The Time Course of Recognition Memory Impairment and Glial Pathology in the hAPP-J20 Mouse Model of Alzheimer's Disease.阿尔茨海默病 hAPP-J20 小鼠模型中的识别记忆损伤和神经胶质病理学的时程。
J Alzheimers Dis. 2019;68(2):609-624. doi: 10.3233/JAD-181238.
3
Phenotypic Differences between the Alzheimer's Disease-Related hAPP-J20 Model and Heterozygous Knock-Out Mice.阿尔茨海默病相关的hAPP-J20模型与杂合敲除小鼠之间的表型差异
eNeuro. 2021 May 13;8(3). doi: 10.1523/ENEURO.0089-21.2021. Print 2021 May-Jun.
4
Enhanced Cerebral Blood Volume under Normobaric Hyperoxia in the J20-hAPP Mouse Model of Alzheimer's Disease.阿尔茨海默病J20-hAPP小鼠模型在常压高氧下脑血容量增加
Sci Rep. 2020 May 5;10(1):7518. doi: 10.1038/s41598-020-64334-4.
5
Amyloid β Is Not the Major Factor Accounting for Impaired Adult Hippocampal Neurogenesis in Mice Overexpressing Amyloid Precursor Protein.淀粉样β蛋白并非导致过表达淀粉样前体蛋白的小鼠成年海马神经发生受损的主要因素。
Stem Cell Reports. 2016 Oct 11;7(4):707-718. doi: 10.1016/j.stemcr.2016.08.019. Epub 2016 Sep 29.
6
Age-dependent alterations of the hippocampal cell composition and proliferative potential in the hAβPPSwInd-J20 mouse.hAβPPSwInd-J20小鼠海马细胞组成和增殖潜能的年龄依赖性改变
J Alzheimers Dis. 2014;41(4):1177-92. doi: 10.3233/JAD-132717.
7
Deletion of Abca7 increases cerebral amyloid-β accumulation in the J20 mouse model of Alzheimer's disease.ABCA7 缺失导致阿尔茨海默病 J20 小鼠模型脑内淀粉样β积累增加。
J Neurosci. 2013 Mar 6;33(10):4387-94. doi: 10.1523/JNEUROSCI.4165-12.2013.
8
Many neuronal and behavioral impairments in transgenic mouse models of Alzheimer's disease are independent of caspase cleavage of the amyloid precursor protein.阿尔茨海默病转基因小鼠模型中的许多神经元和行为损伤与淀粉样前体蛋白的半胱天冬酶裂解无关。
J Neurosci. 2010 Jan 6;30(1):372-81. doi: 10.1523/JNEUROSCI.5341-09.2010.
9
Aberrant serotonergic signaling contributes to the hyperexcitability of CA1 pyramidal neurons in a mouse model of Alzheimer's disease.在阿尔茨海默病小鼠模型中,异常的血清素能信号传导导致CA1锥体神经元的过度兴奋。
Cell Rep. 2023 Mar 28;42(3):112152. doi: 10.1016/j.celrep.2023.112152. Epub 2023 Feb 22.
10
Tyrosine phosphatase PTP1B impairs presynaptic NMDA receptor-mediated plasticity in a mouse model of Alzheimer's disease.酪氨酸磷酸酶 PTP1B 损害阿尔茨海默病小鼠模型中 NMDA 受体介导的突触前可塑性。
Neurobiol Dis. 2021 Aug;156:105402. doi: 10.1016/j.nbd.2021.105402. Epub 2021 May 24.

引用本文的文献

1
Aberrant medial prefrontal cortex activity and flexible behavior in the TgF344-AD rat model of Alzheimer's disease.阿尔茨海默病TgF344-AD大鼠模型中内侧前额叶皮质异常活动与灵活行为
bioRxiv. 2025 Jul 15:2025.07.10.664159. doi: 10.1101/2025.07.10.664159.
2
Outcome devaluation as a method for identifying goal-directed behaviors in rats.结果贬值作为一种识别大鼠目标导向行为的方法。
Nat Protoc. 2025 Feb;20(2):518-538. doi: 10.1038/s41596-024-01054-3. Epub 2024 Oct 23.
3
Quantification of AMPA receptor subunits and RNA editing-related proteins in the J20 mouse model of Alzheimer's disease by capillary western blotting.

本文引用的文献

1
Outcome-selective reinstatement is predominantly context-independent, and associated with c-Fos activation in the posterior dorsomedial striatum.结果选择性复现主要与背景无关,并与后背侧纹状体的 c-Fos 激活有关。
Neurobiol Learn Mem. 2022 Jan;187:107556. doi: 10.1016/j.nlm.2021.107556. Epub 2021 Nov 16.
2
Neuropathology of Alzheimer's Disease.阿尔茨海默病的神经病理学。
Neurotherapeutics. 2022 Jan;19(1):173-185. doi: 10.1007/s13311-021-01146-y. Epub 2021 Nov 2.
3
Therapeutic potential of Nlrp1 inflammasome, Caspase-1, or Caspase-6 against Alzheimer disease cognitive impairment.
通过毛细管蛋白质免疫印迹法对阿尔茨海默病J20小鼠模型中AMPA受体亚基和RNA编辑相关蛋白进行定量分析。
Front Mol Neurosci. 2024 Jan 17;16:1338065. doi: 10.3389/fnmol.2023.1338065. eCollection 2023.
Nlrp1炎性小体、半胱天冬酶-1或半胱天冬酶-6对阿尔茨海默病认知障碍的治疗潜力。
Cell Death Differ. 2022 Mar;29(3):657-669. doi: 10.1038/s41418-021-00881-1. Epub 2021 Oct 8.
4
Beyond the GFAP-Astrocyte Protein Markers in the Brain.超越大脑中的 GFAP-星形胶质细胞蛋白标志物。
Biomolecules. 2021 Sep 14;11(9):1361. doi: 10.3390/biom11091361.
5
Detecting Amyloid-β Accumulation via Immunofluorescent Staining in a Mouse Model of Alzheimer's Disease.通过阿尔茨海默病小鼠模型的免疫荧光染色检测淀粉样β 聚集。
J Vis Exp. 2021 Apr 19(170). doi: 10.3791/62254.
6
Goal-directed actions transiently depend on dorsal hippocampus.目标导向的动作暂时依赖于背侧海马体。
Nat Neurosci. 2020 Oct;23(10):1194-1197. doi: 10.1038/s41593-020-0693-8. Epub 2020 Aug 10.
7
The Appropriate Marker for Astrocytes: Comparing the Distribution and Expression of Three Astrocytic Markers in Different Mouse Cerebral Regions.星形胶质细胞的适当标志物:比较三种星形胶质细胞标志物在不同小鼠脑区的分布和表达。
Biomed Res Int. 2019 Jun 24;2019:9605265. doi: 10.1155/2019/9605265. eCollection 2019.
8
The Time Course of Recognition Memory Impairment and Glial Pathology in the hAPP-J20 Mouse Model of Alzheimer's Disease.阿尔茨海默病 hAPP-J20 小鼠模型中的识别记忆损伤和神经胶质病理学的时程。
J Alzheimers Dis. 2019;68(2):609-624. doi: 10.3233/JAD-181238.
9
Creating a meaningful everyday life: Perceptions of relatives of people with dementia and healthcare professionals in the context of a Danish dementia village.创造有意义的日常生活:丹麦痴呆村背景下痴呆患者亲属和医疗保健专业人员的看法。
Dementia (London). 2020 Oct;19(7):2314-2331. doi: 10.1177/1471301218820480. Epub 2018 Dec 24.
10
Lipocalin 2 contributes to brain iron dysregulation but does not affect cognition, plaque load, and glial activation in the J20 Alzheimer mouse model.载脂蛋白 L2 导致脑铁代谢紊乱,但不影响 J20 阿尔茨海默病小鼠模型的认知、斑块负荷和神经胶质激活。
J Neuroinflammation. 2018 Nov 30;15(1):330. doi: 10.1186/s12974-018-1372-5.