Center for Health and Bioresources, Competence Unit Molecular Diagnostics, AIT Austrian Institute of Technology GmbH, Giefinggasse 4, 1210 Vienna, Austria.
Department of Neurosurgery, Medical University of Vienna, 1090 Vienna, Austria.
Int J Mol Sci. 2023 Jan 11;24(2):1411. doi: 10.3390/ijms24021411.
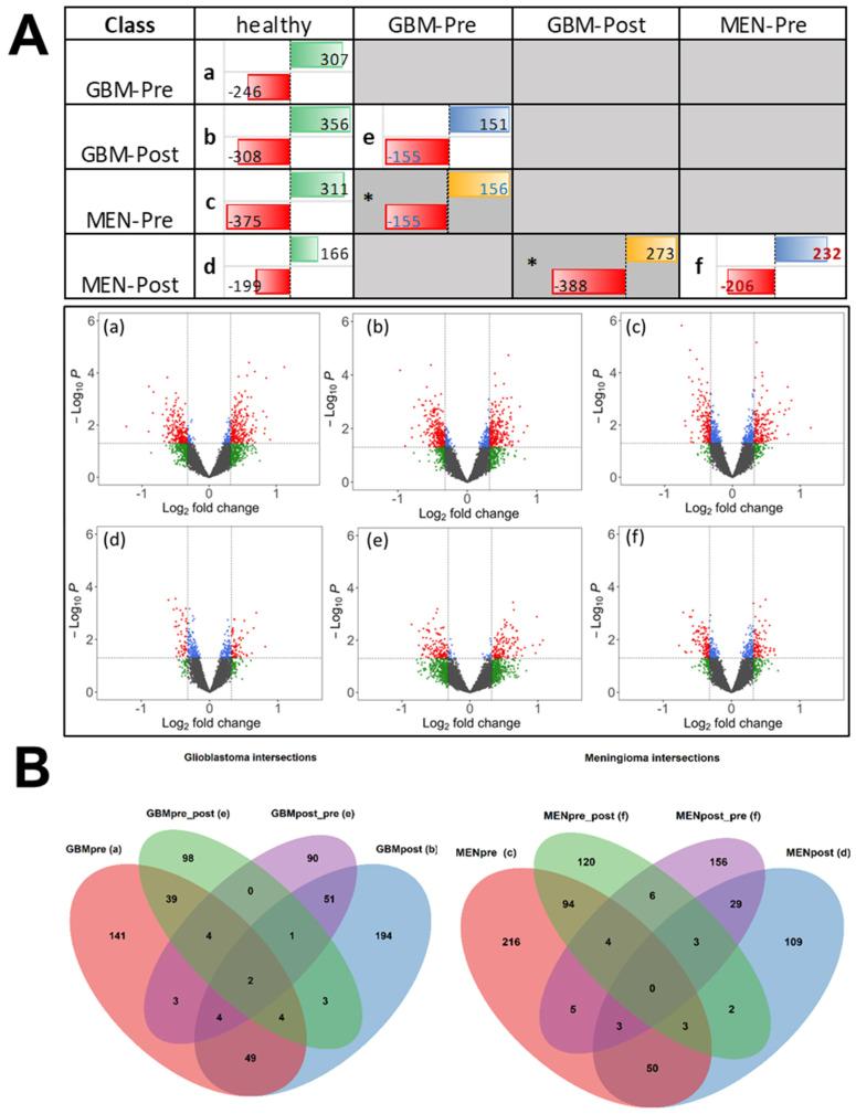
Studies on tumor-associated antigens in brain tumors are sparse. There is scope for enhancing our understanding of molecular pathology, in order to improve on existing forms, and discover new forms, of treatment, which could be particularly relevant to immuno-oncological strategies. To elucidate immunological differences, and to provide another level of biological information, we performed antibody profiling, based on a high-density protein array (containing 8173 human transcripts), using IgG isolated from the sera of = 12 preoperative and = 16 postoperative glioblastomas, = 26 preoperative and = 29 postoperative meningiomas, and = 27 healthy, cancer-free controls. Differentially reactive antigens were compared to gene expression data from an alternate public GBM data set from OncoDB, and were analyzed using the Reactome pathway browser. Protein array analysis identified approximately 350-800 differentially reactive antigens, and revealed different antigen profiles in the glioblastomas and meningiomas, with approximately 20-30%-similar and 10-15%-similar antigens in preoperative and postoperative sera, respectively. Seroreactivity did not correlate with OncoDB-derived gene expression. Antigens in the preoperative glioblastoma sera were enriched for signaling pathways, such as while the were enriched in the meningiomas. The pre-vs. postoperative seroreactivity in the glioblastomas was enriched for antigens, e.g., and lipid pathways; in the meningiomas, the antigens were and cell cycle. Antibody profiling in both tumor entities elucidated several hundred antigens and characteristic signaling pathways that may provide new insights into molecular pathology and may be of interest for the development of new treatment strategies.
脑肿瘤相关肿瘤抗原的研究较为匮乏。为了深入了解分子病理学,提高现有治疗方法的疗效,并发现新的治疗方法,如免疫肿瘤学策略,我们还有很大的探索空间。为了阐明免疫学差异,并提供另一个层次的生物学信息,我们使用从 12 例术前和 16 例术后胶质母细胞瘤、26 例术前和 29 例术后脑膜瘤以及 27 例健康、无癌症对照者血清中分离的 IgG,基于高密度蛋白质阵列(包含 8173 个人类转录本)进行了抗体分析。差异反应性抗原与 OncoDB 中的另一个公共 GBM 数据集的基因表达数据进行了比较,并使用 Reactome 通路浏览器进行了分析。蛋白质阵列分析鉴定了大约 350-800 个差异反应性抗原,并揭示了胶质母细胞瘤和脑膜瘤之间不同的抗原谱,术前和术后血清中约有 20-30%和 10-15%相似的抗原。血清反应性与 OncoDB 衍生的基因表达无关。术前胶质母细胞瘤血清中的抗原富集于信号通路,如 ;而脑膜瘤中的抗原富集于 。术前与术后胶质母细胞瘤血清中的反应性抗原分别富含 和脂质途径;在脑膜瘤中,抗原为 和细胞周期。对两种肿瘤实体的抗体分析揭示了数百种抗原和特征信号通路,这可能为分子病理学提供新的见解,并可能为新的治疗策略的发展提供参考。