Cai Tong, Wang Ning, Meng Peng, Sun Weigui, Cui Yuanshan
Department of Urology, The Affiliated Hospital of Yangzhou University, Yangzhou University, Yangzhou, Jiangsu, China.
Department of Urology, The Affiliated YantaiYuhuangding Hospital of Qingdao University, Yantai, Shandong, China.
Front Genet. 2023 Jan 4;13:1058040. doi: 10.3389/fgene.2022.1058040. eCollection 2022.
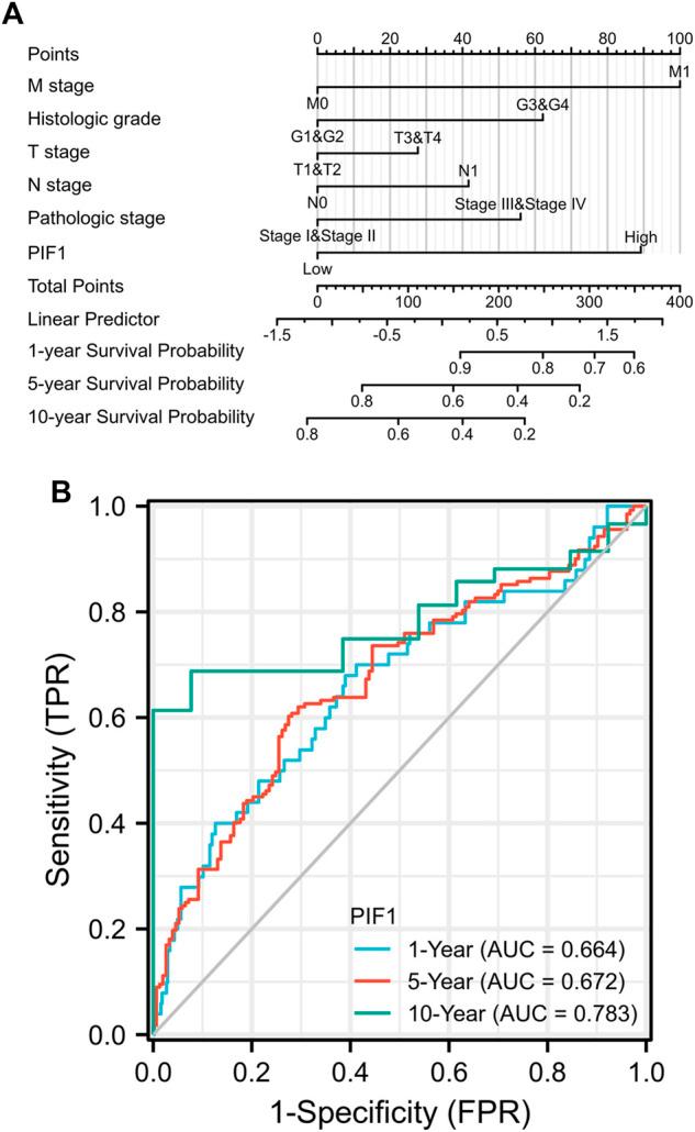
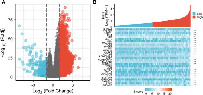
Petite Integration Factor 1 (PIF1) is a multifunctional helicase and DNA processing enzyme that plays an important role in the process of several cancer types. However, the relationship between clear cell renal cell carcinoma (ccRCC) and PIF1 remains unclear. This study aims to explore the role of PIF1 in ccRCC tumorigenesis and prognosis. Based on The Cancer Genome Atlas (TCGA) and the Gene Expression Omnibus (GEO) database, we retrieved and verified the expression of PIF1 in ccRCC tissues as well as normal tissues. To assess the protein expression of PIF1 by using the Human Protein Atlas and the Clinical Proteomic Tumor Analysis Consortium (CPTAC). We also performed receiver operating characteristic (ROC) curve analysis to differentiate the effectiveness of PIF1 in ccRCC and adjacent normal tissues. To evaluate the value of PIF1 on clinical outcomes in ccRCC patients by using multivariate methods and Kaplan‒Meier survival curves. Protein‒protein interaction (PPI) networks were made with STRING. We determined the relationship between the expression of PIF1 and immune cell infiltration with single-sample gene set enrichment analysis (ssGSEA). Compared with normal tissues, the expression of PIF1 was significantly elevated in ccRCC. The mRNA expression of PIF1 is correlated with high TNM stage and high pathologic stage. The receiver operating characteristic (ROC) curve analysis showed that PIF1 was related to an area under the curve (AUC) value of 0.928 to distinguish between ccRCC tissues and normal tissues. Kaplan‒Meier survival analysis showed that the overall survival (OS) of ccRCC patients with a high level of PIF1 was significantly shorter than that of those with a low level of PIF1. PIF1 may play an important role in the occurrence of tumors. Correlation analysis showed that PIF1-mediated carcinogenesis may participate in the process of tumor immune escape in ccRCC. PIF1 could be a reference biomarker to identify ccRCC patients with poor prognosis. PIF1 may play a distinct role in the microenvironment of ccRCC by regulating tumor infiltration of immune cells, which is a new therapeutic target to affect the growth of the tumor.
微小整合因子1(PIF1)是一种多功能解旋酶和DNA加工酶,在多种癌症类型的发生过程中发挥重要作用。然而,透明细胞肾细胞癌(ccRCC)与PIF1之间的关系仍不清楚。本研究旨在探讨PIF1在ccRCC肿瘤发生和预后中的作用。基于癌症基因组图谱(TCGA)和基因表达综合数据库(GEO),我们检索并验证了PIF1在ccRCC组织以及正常组织中的表达。通过人类蛋白质图谱和临床蛋白质组肿瘤分析联盟(CPTAC)评估PIF1的蛋白质表达。我们还进行了受试者工作特征(ROC)曲线分析,以区分PIF1在ccRCC和相邻正常组织中的有效性。通过多变量方法和Kaplan-Meier生存曲线评估PIF1对ccRCC患者临床结局的价值。使用STRING构建蛋白质-蛋白质相互作用(PPI)网络。我们通过单样本基因集富集分析(ssGSEA)确定了PIF1表达与免疫细胞浸润之间的关系。与正常组织相比,PIF1在ccRCC中的表达显著升高。PIF1的mRNA表达与高TNM分期和高病理分期相关。ROC曲线分析表明,PIF1与区分ccRCC组织和正常组织的曲线下面积(AUC)值0.928相关。Kaplan-Meier生存分析表明,PIF1水平高的ccRCC患者的总生存期(OS)明显短于PIF1水平低的患者。PIF1可能在肿瘤发生中起重要作用。相关性分析表明,PIF1介导的致癌作用可能参与ccRCC的肿瘤免疫逃逸过程。PIF1可能是识别预后不良的ccRCC患者的参考生物标志物。PIF1可能通过调节免疫细胞的肿瘤浸润在ccRCC的微环境中发挥独特作用,这是影响肿瘤生长的新治疗靶点。