Suppr超能文献

使用第三代测序技术鉴定罕见的地中海贫血变异体。

Identification of rare thalassemia variants using third-generation sequencing.

作者信息

Liu Qin, Chen Qianting, Zhang Zonglei, Peng Shiyi, Liu Jing, Pang Jialun, Jia Zhengjun, Xi Hui, Li Jiaqi, Chen Libao, Liu Yinyin, Peng Ying

机构信息

Hunan Provincial Maternal and Child Health Care Hospital, Changsha, China.

Berry Genomics Corporation, Beijing, China.

出版信息

Front Genet. 2023 Jan 4;13:1076035. doi: 10.3389/fgene.2022.1076035. eCollection 2022.

Abstract

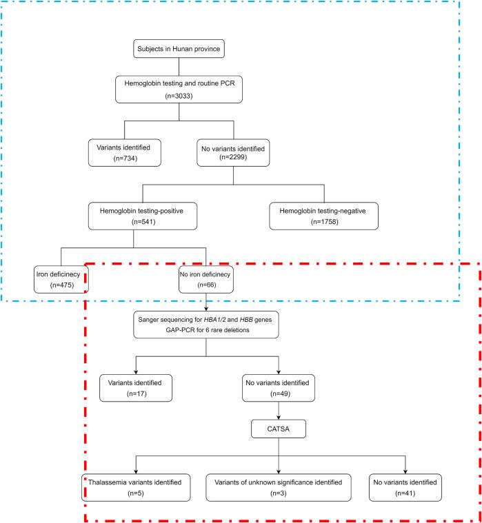
Routine PCR, Sanger sequencing, and specially designed GAP-PCR are often used in the genetic analysis of thalassemia, but all these methods have limitations. In this study, we evaluated a new third-generation sequencing-based approach termed comprehensive analysis of thalassemia alleles (CATSA) in subjects with no variants identified by routine PCR, Sanger sequencing, and specially designed GAP-PCR. Hemoglobin testing and routine PCR tests for 23 common variants were performed for 3,033 subjects. Then, Sanger sequencing and specially designed GAP-PCR were performed for a subject with no variants identified by routine PCR, no iron deficiency, and positive hemoglobin testing. Finally, the new CATSA method was conducted for the subjects with no variants identified by Sanger sequencing and specially designed GAP-PCR. In the 49 subjects tested by CATSA, eight subjects had variants identified. Sanger sequencing and independent PCR confirmed the CATSA result. In addition, it is the first time that Hb Lepore was identified in Hunan Province. In total, traditional methods identified variants in 759 of the 3,033 subjects, while CATSA identified additional variants in eight subjects. CATSA showed great advantages compared to the other genetic testing methods.

摘要

常规聚合酶链反应(PCR)、桑格测序以及专门设计的缺口PCR(GAP-PCR)常用于地中海贫血的基因分析,但所有这些方法都有局限性。在本研究中,我们对常规PCR、桑格测序以及专门设计的GAP-PCR未鉴定出变异的受试者,评估了一种基于第三代测序的新方法,即地中海贫血等位基因综合分析(CATSA)。对3033名受试者进行了血红蛋白检测和针对23种常见变异的常规PCR检测。然后,对一名常规PCR未鉴定出变异、无缺铁且血红蛋白检测呈阳性的受试者进行了桑格测序和专门设计的GAP-PCR。最后,对桑格测序和专门设计的GAP-PCR未鉴定出变异的受试者采用新的CATSA方法。在通过CATSA检测的49名受试者中,有8名受试者鉴定出了变异。桑格测序和独立PCR证实了CATSA的结果。此外,这是首次在湖南省鉴定出Hb Lepore。总体而言,传统方法在3033名受试者中的759名鉴定出了变异,而CATSA在8名受试者中鉴定出了额外的变异。与其他基因检测方法相比,CATSA显示出巨大优势。

https://cdn.ncbi.nlm.nih.gov/pmc/blobs/bb12/9845392/8f4a3d342979/fgene-13-1076035-g001.jpg

文献检索

告别复杂PubMed语法,用中文像聊天一样搜索,搜遍4000万医学文献。AI智能推荐,让科研检索更轻松。

立即免费搜索

文件翻译

保留排版,准确专业,支持PDF/Word/PPT等文件格式,支持 12+语言互译。

免费翻译文档

深度研究

AI帮你快速写综述,25分钟生成高质量综述,智能提取关键信息,辅助科研写作。

立即免费体验