Suppr超能文献

基于多组学整合的高山清明绿茶和谷雨绿茶品质差异的分子机制

The molecular mechanisms of quality difference for Alpine Qingming green tea and Guyu green tea by integrating multi-omics.

作者信息

Xiao Hongshi, Yong Jie, Xie Yijie, Zhou Haiyan

机构信息

College of Bioscience and Biotechnology, Hunan Agricultural University, Changsha, China.

Agricultural and Rural Bureau of Hefeng County, Hefeng, China.

出版信息

Front Nutr. 2023 Jan 6;9:1079325. doi: 10.3389/fnut.2022.1079325. eCollection 2022.

Abstract

INTRODUCTION

Harvest time represents one of the crucial factors concerning the quality of alpine green tea. At present, the mechanisms of the tea quality changing with harvest time have been unrevealed.

METHODS

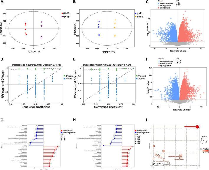
In the current study, fresh tea leaves (qmlc and gylc) and processed leaves (qmgc and gygc) picked during Qingming Festival and Guyu Festival were analyzed by means of sensory evaluation, metabolomics, transcriptomic analysis, and high-throughput sequencing, as well as their endophytic bacteria (qm16s and gy16s).

RESULTS

The results indicated qmgc possessed higher sensory quality than gygc which reflected from higher relative contents of amino acids, and soluble sugars but lower relative contents of catechins, theaflavins, and flavonols. These differential metabolites created features of light green color, prominent freshness, sweet aftertaste, and mild bitterness for qmgc.

DISCUSSION

Flavone and flavonol biosynthesis and phenylalanine metabolism were uncovered as the key pathways to differentiate the quality of qmgc and gygc. Endophytic bacteria in leaves further influence the quality by regulating the growth of tea trees and enhancing their disease resistance. Our findings threw some new clues on the tea leaves picking to pursue the balance when facing the conflicts of product quality and economic benefits.

摘要

引言

采摘时间是影响高山绿茶品质的关键因素之一。目前,茶叶品质随采摘时间变化的机制尚未明确。

方法

在本研究中,对清明时节和谷雨时节采摘的鲜叶(qmlc和gylc)及加工叶(qmgc和gygc)进行感官评价、代谢组学、转录组分析、高通量测序,并分析其内生细菌(qm16s和gy16s)。

结果

结果表明,qmgc的感官品质高于gygc,表现为氨基酸和可溶性糖的相对含量较高,而儿茶素、茶黄素和黄酮醇的相对含量较低。这些差异代谢产物使qmgc呈现出浅绿色、显著的鲜爽度、甜回味和轻微苦味的特征。

讨论

黄酮和黄酮醇生物合成以及苯丙氨酸代谢被发现是区分qmgc和gygc品质的关键途径。叶片中的内生细菌通过调节茶树生长和增强其抗病性进一步影响茶叶品质。我们的研究结果为在面对产品质量和经济效益冲突时寻求平衡的茶叶采摘提供了一些新线索。

https://cdn.ncbi.nlm.nih.gov/pmc/blobs/6aaf/9854344/27d597180a79/fnut-09-1079325-g001.jpg

文献AI研究员

20分钟写一篇综述,助力文献阅读效率提升50倍。

立即体验

用中文搜PubMed

大模型驱动的PubMed中文搜索引擎

马上搜索

文档翻译

学术文献翻译模型,支持多种主流文档格式。

立即体验