Suppr超能文献

β-氨基异丁酸通过激活血管平滑肌细胞中的 AMPK/SIRT1 通路改善高血压血管重塑。

β‑aminoisobutyric acid ameliorates hypertensive vascular remodeling via activating the AMPK/SIRT1 pathway in VSMCs.

机构信息

Department of General Surgery, the First Affiliated Hospital of Jinzhou Medical University, Jinzhou, Liaoning, China.

Department of Human Anatomy, Jinzhou Medical University, Jinzhou, Liaoning, China.

出版信息

Bioengineered. 2022 Jun;13(6):14382-14401. doi: 10.1080/21655979.2022.2085583.

Abstract

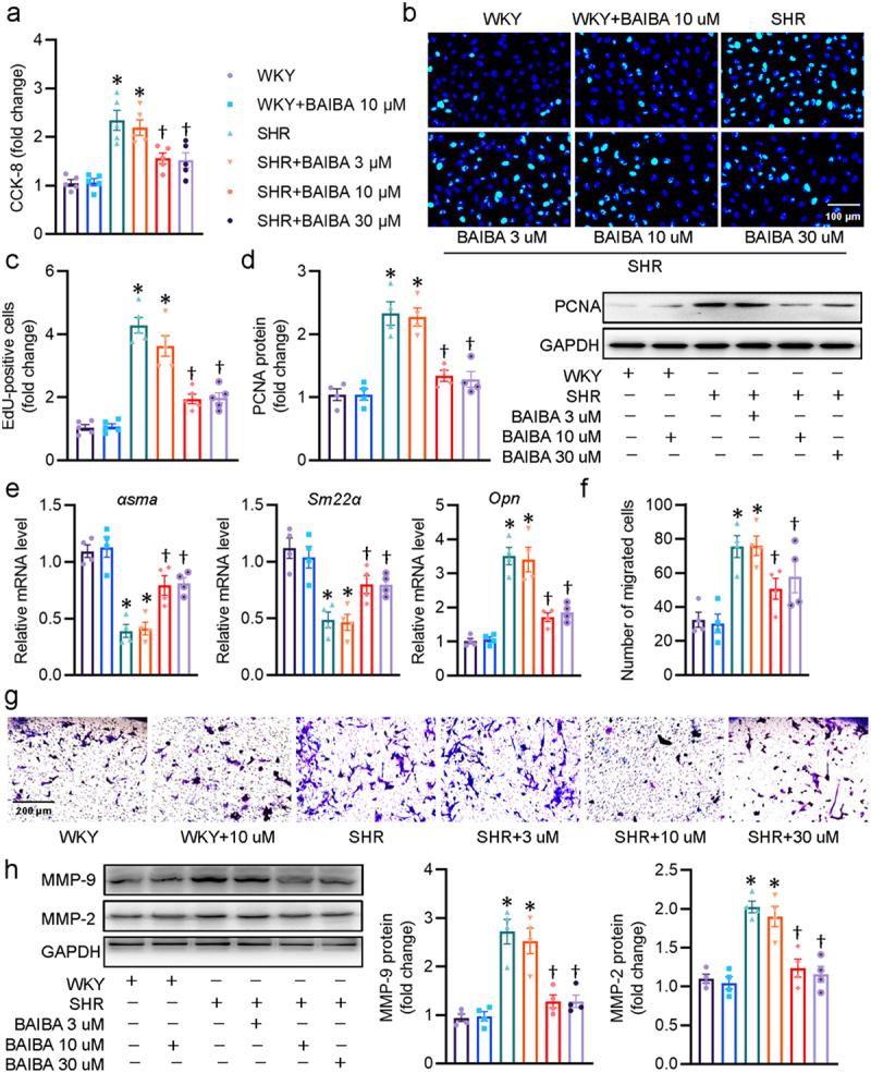
Excessive proliferation and migration of vascular smooth muscle cells (VSMCs) play a fundamental role in the pathogenesis of hypertension-related vascular remodeling. β-aminoisobutyric acid (BAIBA) is a nonprotein β-amino acid with multiple pharmacological actions. Recently, BAIBA has been shown to attenuate salt‑sensitive hypertension, but the role of BAIBA in hypertension-related vascular remodeling has yet to be fully clarified. This study examined the potential roles and underlying mechanisms of BAIBA in VSMC proliferation and migration induced by hypertension. Primary VSMCs were cultured from the aortas of Wistar-Kyoto rats (WKY) and spontaneously hypertensive rats (SHR). Our results showed that BAIBA pretreatment obviously alleviated the phenotypic transformation, proliferation, and migration of SHR-derived VSMCs. Exogenous BAIBA significantly inhibited the release of inflammatory cytokines by diminishing phosphorylation and nuclear translocation of p65 NFκB, retarding IκBα phosphorylation and degradation, as well as erasing STAT3 phosphorylation in VSMCs. Supplementation of BAIBA triggered Nrf2 dissociation from Keap1 and inhibited oxidative stress in VSMCs from SHR. Mechanistically, activation of the AMPK/sirtuin 1 (SIRT1) axis was required for BAIBA to cube hypertension-induced VSMC proliferation, migration, oxidative damage and inflammatory response. Most importantly, exogenous BAIBA alleviated hypertension, ameliorated vascular remodeling and fibrosis, abated vascular oxidative burst and inflammation in SHR, an effect that was abolished by deficiency of AMPKα1 and SIRT1. BAIBA might serve as a novel therapeutic agent to prevent vascular remodeling in the context of hypertension.

摘要

血管平滑肌细胞(VSMCs)的过度增殖和迁移在高血压相关血管重构的发病机制中起着根本作用。β-氨基异丁酸(BAIBA)是一种具有多种药理作用的非蛋白β-氨基酸。最近,BAIBA 已被证明可减轻盐敏感性高血压,但 BAIBA 在高血压相关血管重构中的作用尚未完全阐明。本研究探讨了 BAIBA 在高血压诱导的 VSMC 增殖和迁移中的潜在作用及其潜在机制。从 Wistar-Kyoto 大鼠(WKY)和自发性高血压大鼠(SHR)的主动脉中培养原代 VSMCs。我们的结果表明,BAIBA 预处理明显减轻了 SHR 来源的 VSMC 的表型转化、增殖和迁移。外源性 BAIBA 显著抑制了炎症细胞因子的释放,减少了 p65 NFκB 的磷酸化和核易位,抑制了 IκBα 的磷酸化和降解,并消除了 VSMCs 中的 STAT3 磷酸化。BAIBA 的补充触发了 Nrf2 从 Keap1 上的解离,并抑制了 SHR 中 VSMCs 的氧化应激。在机制上,激活 AMPK/sirtuin 1(SIRT1)轴是 BAIBA 抑制高血压诱导的 VSMC 增殖、迁移、氧化损伤和炎症反应所必需的。最重要的是,外源性 BAIBA 减轻了 SHR 的高血压、改善了血管重构和纤维化、减轻了血管氧化爆发和炎症,而 AMPKα1 和 SIRT1 的缺乏则消除了这一作用。BAIBA 可能成为预防高血压相关血管重构的一种新型治疗剂。

https://cdn.ncbi.nlm.nih.gov/pmc/blobs/a2be/9995136/d5496fe52253/KBIE_A_2085583_UF0001_OC.jpg

文献检索

告别复杂PubMed语法,用中文像聊天一样搜索,搜遍4000万医学文献。AI智能推荐,让科研检索更轻松。

立即免费搜索

文件翻译

保留排版,准确专业,支持PDF/Word/PPT等文件格式,支持 12+语言互译。

免费翻译文档

深度研究

AI帮你快速写综述,25分钟生成高质量综述,智能提取关键信息,辅助科研写作。

立即免费体验