Department of Oral and Maxillofacial Surgery, University Hospital Tübingen, Tübingen, Germany.
Clinic for Orthopaedic Surgery, University Hospital Tübingen, Tübingen, Germany.
Front Immunol. 2023 Jan 9;13:1024509. doi: 10.3389/fimmu.2022.1024509. eCollection 2022.
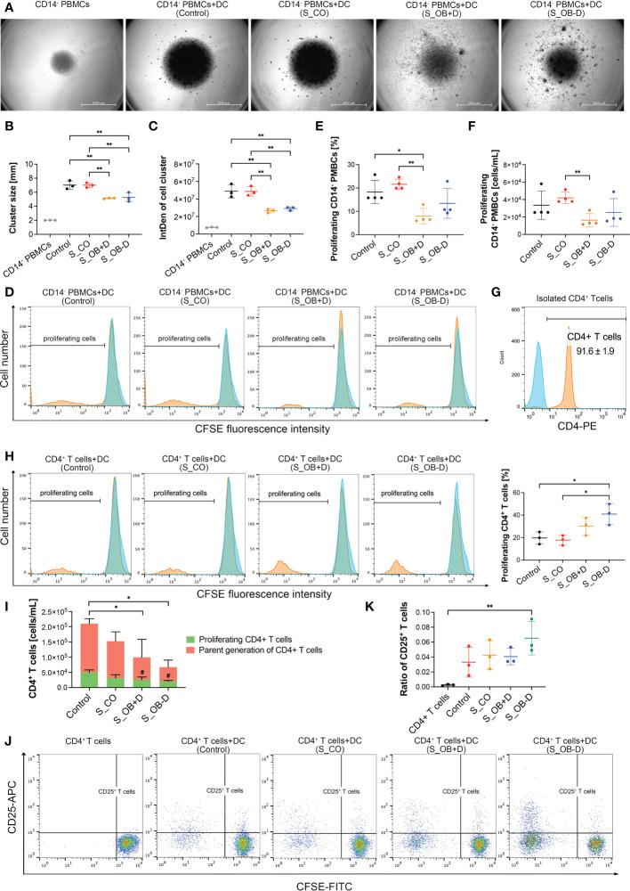
The jaw periosteal tissue is generally recognized as a suitable source for the isolation of mesenchymal stem cells (MSCs). In previous studies we showed evidence that two- and three-dimensionally cultured jaw periosteum-derived MSCs (JPCs) are able to induce a more immature phenotype of dendritic cells (DCs). To further expand our knowledge of JPCs' immunoregulative function, we investigated the effects of JPC secretomes derived from undifferentiated (CO) or osteogenically differentiated cells (treated with or without dexamethasone: OB+/-D) on CD14 monocyte-derived DCs (MoDCs). We detected a remarkably reduced formation of MoDC homotypic clusters under the influence of secretomes from osteogenically induced JPCs. Further, significantly decreased numbers of CD83 cells, up-regulated CD209 and down-regulated CD80, CD86 and CD197 expression levels were detected on the surface of MoDCs. Whereas secretomes from JPCs osteogenically stimulated with dexamethasone significantly enhanced FITC-dextran uptake capacity of MoDCs, the increase by secretomes of JPCs treated without dexamethasone did not reach significance. The analysis of mixed lymphocyte reactions revealed that OB+/-D secretomes were able to significantly reduce the numbers of proliferating CD14 peripheral blood mononuclear cells (PBMCs) and of proliferating CD4 T cells. The OB-D secretome significantly promoted the expansion of regulatory CD25 T cells. Regarding gene expression of MoDCs, remarkably up-regulated mRNA expression of CD209, HLA-DRA, CSF3, IL10 and IL8 was detected when DCs were cultured in the presence of OB+/-D secretomes. At the same time, secretomes seemed to have an impact in the down-regulation of IFNγ and IL12B gene expression. At protein level, OB+/-D secretomes significantly up-regulated IL-10 and IDO (indoleamine-pyrrole 2,3-dioxygenase) levels whereas IL-12/IL-23p40 levels were down-regulated in supernatants of MoDCs when cultured under the presence of OB+/-D secretomes. Taken together, while secretomes from untreated JPCs had only little effects on the process of maturation of MoDCs, secretomes derived from osteogenically induced JPCs were able to inhibit the phenotypic and functional maturation of MoDCs.
颌骨骨膜组织通常被认为是分离间充质干细胞(MSCs)的合适来源。在之前的研究中,我们证明了二维和三维培养的颌骨骨膜来源的间充质干细胞(JPCs)能够诱导树突状细胞(DCs)呈现更不成熟的表型。为了进一步扩展我们对 JPC 免疫调节功能的认识,我们研究了未分化(CO)或成骨诱导细胞(用或不用地塞米松处理:OB+/-D)来源的 JPC 分泌组对 CD14 单核细胞来源的树突状细胞(MoDCs)的影响。我们发现,在成骨诱导的 JPC 分泌组的影响下,MoDC 同源簇的形成明显减少。此外,MoDC 表面的 CD83 细胞数量显著减少,CD209 上调,CD80、CD86 和 CD197 表达水平下调。用地塞米松刺激成骨的 JPC 分泌组显著增加了 MoDC 的 FITC-右旋糖酐摄取能力,而未经地塞米松处理的 JPC 分泌组的增加没有达到显著水平。混合淋巴细胞反应分析表明,OB+/-D 分泌组能够显著减少增殖的 CD14 外周血单核细胞(PBMCs)和增殖的 CD4 T 细胞的数量。OB-D 分泌组显著促进了调节性 CD25 T 细胞的扩增。关于 MoDC 的基因表达,当 DC 在 OB+/-D 分泌组存在的情况下培养时,显著上调了 CD209、HLA-DRA、CSF3、IL10 和 IL8 的 mRNA 表达。同时,分泌组似乎对 IFNγ 和 IL12B 基因表达的下调有影响。在蛋白质水平上,OB+/-D 分泌组显著上调了 IL-10 和 IDO(吲哚胺-吡咯 2,3-双加氧酶)水平,而当 MoDC 在 OB+/-D 分泌组存在的情况下培养时,上清液中的 IL-12/IL-23p40 水平下调。总之,未处理的 JPC 分泌组对 MoDC 成熟过程只有很小的影响,而成骨诱导的 JPC 分泌组能够抑制 MoDC 的表型和功能成熟。