Suppr超能文献

靶向 Notch1-YAP 通路重编程巨噬细胞极化缓解小鼠急性肝损伤

Targeting Notch1-YAP Circuit Reprograms Macrophage Polarization and Alleviates Acute Liver Injury in Mice.

机构信息

Department of Physiology, Wuhan University TaiKang Medical School (School of Basic Medical Sciences), Wuhan, China; Tissue Engineering and Organ Manufacturing (TEOM) Lab, Department of Biomedical Engineering, Wuhan University TaiKang Medical School (School of Basic Medical Sciences), Wuhan, China.

Hepatobiliary Center of The First Affiliated Hospital, Nanjing Medical University, Nanjing, China; Research Unit of Liver Transplantation and Transplant Immunology, Key Laboratory of Liver Transplantation, Chinese Academy of Medical Sciences, Nanjing, China.

出版信息

Cell Mol Gastroenterol Hepatol. 2023;15(5):1085-1104. doi: 10.1016/j.jcmgh.2023.01.002. Epub 2023 Jan 25.

Abstract

BACKGROUND & AIMS: Hepatic immune system disorder plays a critical role in the pathogenesis of acute liver injury. The intrinsic signaling mechanisms responsible for dampening excessive activation of liver macrophages are not completely understood. The Notch and Hippo-YAP signaling pathways have been implicated in immune homeostasis. In this study, we investigated the interactive cell signaling networks of Notch1/YAP pathway during acute liver injury.

METHODS

Myeloid-specific Notch1 knockout (Notch1) mice and the floxed Notch1 (Notch1) mice were subjected to lipopolysaccharide/D-galactosamine toxicity. Some mice were injected via the tail vein with bone marrow-derived macrophages transfected with lentivirus-expressing YAP. Some mice were injected with YAP siRNA using an in vivo mannose-mediated delivery system.

RESULTS

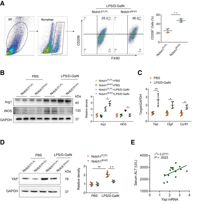
We found that the activated Notch1 and YAP signaling in liver macrophages were closely related to lipopolysaccharide/D-galactosamine-induced acute liver injury. Macrophage/neutrophil infiltration, proinflammatory mediators, and hepatocellular apoptosis were markedly ameliorated in Notch1 mice. Importantly, myeloid Notch1 deficiency depressed YAP signaling and facilitated M2 macrophage polarization in the injured liver. Furthermore, YAP overexpression in Notch1 livers exacerbated liver damage and shifted macrophage polarization toward the M1 phenotype. Mechanistically, macrophage Notch1 signaling could transcriptionally activate YAP gene expression. Reciprocally, YAP transcriptionally upregulated the Notch ligand Jagged1 gene expression and was essential for Notch1-mediated macrophage polarization. Finally, dual inhibition of Notch1 and YAP in macrophages further promoted M2 polarization and alleviated liver damage.

CONCLUSIONS

Our findings underscore a novel molecular insight into the Notch1-YAP circuit for controlling macrophage polarization in acute liver injury, raising the possibility of targeting macrophage Notch1-YAP circuit as an effective strategy for liver inflammation-related diseases.

摘要

背景与目的

肝脏免疫系统紊乱在急性肝损伤发病机制中起着关键作用。负责抑制肝巨噬细胞过度激活的内在信号机制尚未完全阐明。Notch 和 Hippo-YAP 信号通路与免疫稳态有关。在这项研究中,我们研究了 Notch1/YAP 通路在急性肝损伤过程中的细胞间信号网络的相互作用。

方法

采用髓系特异性 Notch1 敲除(Notch1)小鼠和 floxed Notch1(Notch1)小鼠进行脂多糖/半乳糖胺毒性实验。一些小鼠尾静脉注射转染有慢病毒表达 YAP 的骨髓来源巨噬细胞。一些小鼠通过体内甘露糖介导的递送系统注射 YAP siRNA。

结果

我们发现肝巨噬细胞中激活的 Notch1 和 YAP 信号与脂多糖/半乳糖胺诱导的急性肝损伤密切相关。Notch1 小鼠的巨噬细胞/中性粒细胞浸润、促炎介质和肝细胞凋亡明显改善。重要的是,髓系 Notch1 缺失抑制了 YAP 信号并促进了损伤肝脏中 M2 巨噬细胞极化。此外,在 Notch1 肝脏中过表达 YAP 加剧了肝损伤,并使巨噬细胞极化向 M1 表型转移。从机制上讲,巨噬细胞 Notch1 信号可以转录激活 YAP 基因表达。反过来,YAP 转录上调 Notch 配体 Jagged1 基因表达,是 Notch1 介导的巨噬细胞极化所必需的。最后,巨噬细胞中 Notch1 和 YAP 的双重抑制进一步促进了 M2 极化并减轻了肝损伤。

结论

我们的研究结果强调了 Notch1-YAP 通路在控制急性肝损伤中巨噬细胞极化的新分子机制,提示靶向巨噬细胞 Notch1-YAP 通路可能是治疗与肝脏炎症相关疾病的有效策略。

https://cdn.ncbi.nlm.nih.gov/pmc/blobs/2ce0/10036742/3bd2674cd3f5/fx1.jpg

文献AI研究员

20分钟写一篇综述,助力文献阅读效率提升50倍。

立即体验

用中文搜PubMed

大模型驱动的PubMed中文搜索引擎

马上搜索

文档翻译

学术文献翻译模型,支持多种主流文档格式。

立即体验