Suppr超能文献

环指蛋白 10 通过调控 AP-1/Meox2 介导吡柔比星诱导的心肌细胞凋亡。

RING Finger Protein 10 Regulates AP-1/Meox2 to Mediate Pirarubicin-Induced Cardiomyocyte Apoptosis.

机构信息

Department of Radiation Oncology, Hubei Cancer Hospital, Tongji Medical College, Huazhong University of Science and Technology, Wuhan, China.

Department of Oncology, Renmin Hospital of Wuhan University, Wuhan, China.

出版信息

Oxid Med Cell Longev. 2023 Jan 20;2023:7872193. doi: 10.1155/2023/7872193. eCollection 2023.

Abstract

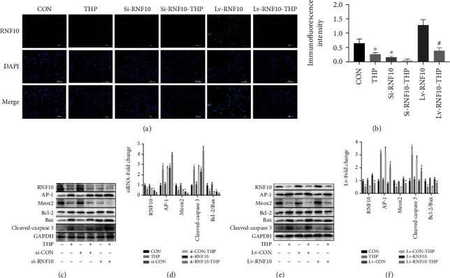
Pirarubicin (THP) is one of the classic chemotherapy drugs for cancer treatment. It is often clinically limited because of its cardiotoxicity. The occurrence and development of THP-mediated chemotherapy-related cardiotoxicity (CRC) may be reversed by RING finger protein 10 (RNF10). This study was performed with the aim of evaluating the inhibitory effect of RNF10 on THP-mediated CRC and its molecular mechanism. In vivo, we found that the expression of RNF10 decreased in THP-induced CRC rats, accompanied by Meox2 inhibition and AP-1 activation, resulting in increased cardiomyocyte apoptosis. After small interfering RNA (siRNA) and lentivirus transfection (Lv) of RNF10 in vitro, the expression of RNF10, Meox2, and AP-1 proteins and the degree of cardiomyocyte apoptosis were detected. We found that overexpression of RNF10 in H9C2 cardiomyocytes significantly promoted Meox2 and inhibited AP-1, alleviated apoptosis, and showed further inhibitory activity on THP-induced cardiomyocyte toxicity. Silencing RNF10 showed the opposite result. Our study showed that RNF10 inhibited THP-induced CRC through the activity of Meox2 and AP-1 proteins. RNF10 may be the next drug target for the treatment of CRC and other related cardiovascular diseases.

摘要

吡柔比星(THP)是癌症治疗的经典化疗药物之一。由于其心脏毒性,临床上常受到限制。RING 指蛋白 10(RNF10)的存在可能逆转 THP 介导的化疗相关心脏毒性(CRC)的发生和发展。本研究旨在评估 RNF10 对 THP 介导的 CRC 的抑制作用及其分子机制。在体内,我们发现 RNF10 的表达在 THP 诱导的 CRC 大鼠中降低,伴随着 Meox2 抑制和 AP-1 激活,导致心肌细胞凋亡增加。在体外通过 RNF10 的小干扰 RNA(siRNA)和慢病毒转染(Lv)后,检测 RNF10、Meox2 和 AP-1 蛋白的表达和心肌细胞凋亡程度。我们发现,H9C2 心肌细胞中 RNF10 的过表达显著促进 Meox2 并抑制 AP-1,减轻细胞凋亡,并对 THP 诱导的心肌细胞毒性表现出进一步的抑制活性。沉默 RNF10 则显示出相反的结果。我们的研究表明,RNF10 通过 Meox2 和 AP-1 蛋白的活性抑制 THP 诱导的 CRC。RNF10 可能成为治疗 CRC 和其他相关心血管疾病的下一个药物靶点。

https://cdn.ncbi.nlm.nih.gov/pmc/blobs/3d45/9883094/9c6dd2011955/OMCL2023-7872193.001.jpg

文献检索

告别复杂PubMed语法,用中文像聊天一样搜索,搜遍4000万医学文献。AI智能推荐,让科研检索更轻松。

立即免费搜索

文件翻译

保留排版,准确专业,支持PDF/Word/PPT等文件格式,支持 12+语言互译。

免费翻译文档

深度研究

AI帮你快速写综述,25分钟生成高质量综述,智能提取关键信息,辅助科研写作。

立即免费体验