Suppr超能文献

成年小鼠的正中隆起髓鞘持续发生更替。

Median eminence myelin continuously turns over in adult mice.

机构信息

Wellcome-MRC Institute of Metabolic Science and Medical Research Council Metabolic Disease Unit, University of Cambridge, Cambridge, UK.

Wolfson Institute for Biomedical Research, University College London, London, UK.

出版信息

Mol Metab. 2023 Mar;69:101690. doi: 10.1016/j.molmet.2023.101690. Epub 2023 Feb 4.

Abstract

OBJECTIVE

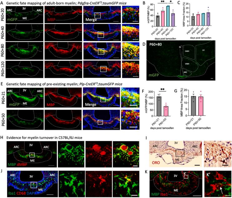
Oligodendrocyte progenitor cell differentiation is regulated by nutritional signals in the adult median eminence (ME), but the consequences on local myelination are unknown. The aim of this study was to characterize myelin plasticity in the ME of adult mice in health or in response to chronic nutritional challenge and determine its relevance to the regulation of energy balance.

METHODS

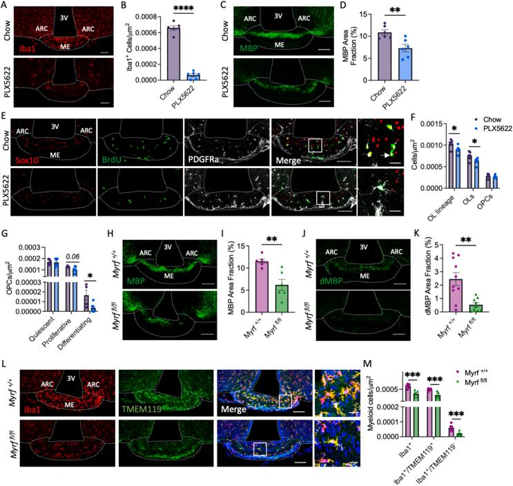
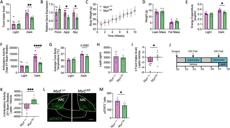
We assessed new oligodendrocyte (OL) and myelin generation and stability in the ME of healthy adult male mice using bromodeoxyuridine labelling and genetic fate mapping tools. We evaluated the contribution of microglia to ME myelin plasticity in PLX5622-treated C57BL/6J mice and in Pdgfra-Cre/ER;R26R-eYFP;Myrf mice, where adult oligodendrogenesis is blunted. Next, we investigated how high-fat feeding or caloric restriction impact ME OL lineage progression and myelination. Finally, we characterized the functional relevance of adult oligodendrogenesis on energy balance regulation.

RESULTS

We show that myelinating OLs are continuously and rapidly generated in the adult ME. Paradoxically, OL number and myelin amounts remain remarkably stable in the adult ME. In fact, the high rate of new OL and myelin generation in the ME is offset by continuous turnover of both. We show that microglia are required for continuous OL and myelin production, and that ME myelin plasticity regulates the recruitment of local immune cells. Finally, we provide evidence that ME myelination is regulated by the body's energetic status and demonstrate that ME OL and myelin plasticity are required for the regulation of energy balance and hypothalamic leptin sensitivity.

CONCLUSIONS

This study identifies a new mechanism modulating leptin sensitivity and the central control of energy balance and uncovers a previously unappreciated form of structural plasticity in the ME.

摘要

目的

成体正中隆起(ME)中的营养信号调控少突胶质前体细胞的分化,但这对局部髓鞘形成的影响尚不清楚。本研究旨在描述健康或慢性营养挑战下成年小鼠 ME 中的髓鞘可塑性,并确定其与能量平衡调节的相关性。

方法

我们使用溴脱氧尿苷(BrdU)标记和遗传谱系示踪工具,评估了健康成年雄性小鼠 ME 中新生少突胶质细胞(OL)和髓鞘的生成和稳定性。我们评估了小胶质细胞在 PLX5622 处理的 C57BL/6J 小鼠和 Pdgfra-Cre/ER;R26R-eYFP;Myrf 小鼠中的 ME 髓鞘可塑性的贡献,其中成年少突胶质细胞生成受到抑制。接下来,我们研究了高脂肪饮食或热量限制如何影响 ME OL 谱系进展和髓鞘形成。最后,我们描述了成年少突胶质细胞生成对能量平衡调节的功能相关性。

结果

我们发现成体 ME 中持续快速地产生有髓鞘的 OL。矛盾的是,成年 ME 中的 OL 数量和髓鞘量仍然非常稳定。事实上,ME 中新生 OL 和髓鞘的高生成率被两者的持续更替所抵消。我们发现小胶质细胞对于 OL 和髓鞘的持续生成是必需的,ME 的髓鞘可塑性调节了局部免疫细胞的募集。最后,我们提供了证据表明 ME 的髓鞘形成受身体能量状态的调节,并证明了 ME OL 和髓鞘可塑性对于能量平衡和下丘脑瘦素敏感性的调节是必需的。

结论

本研究确定了一种新的调节瘦素敏感性和能量平衡中枢控制的机制,并揭示了 ME 中以前未被重视的结构可塑性形式。

https://cdn.ncbi.nlm.nih.gov/pmc/blobs/59ca/9950957/8e334ef2c485/gr1.jpg

文献AI研究员

20分钟写一篇综述,助力文献阅读效率提升50倍。

立即体验

用中文搜PubMed

大模型驱动的PubMed中文搜索引擎

马上搜索

文档翻译

学术文献翻译模型,支持多种主流文档格式。

立即体验