Suppr超能文献

单细胞 RNA 测序揭示急性间隔综合征患者深筋膜中的细胞异质性。

Single-cell RNA-seq reveals cellular heterogeneity from deep fascia in patients with acute compartment syndrome.

机构信息

Department of Orthopaedic Surgery, Third Hospital of Hebei Medical University, Shijiazhuang, Hebei, China.

Orthopaedic Research Institute of Hebei Province, Shijiazhuang, Hebei, China.

出版信息

Front Immunol. 2023 Jan 18;13:1062479. doi: 10.3389/fimmu.2022.1062479. eCollection 2022.

Abstract

INTRODUCTION

High stress in the compartment surrounded by the deep fascia can cause acute compartment syndrome (ACS) that may result in necrosis of the limbs. The study aims to investigate the cellular heterogeneity of the deep fascia in ACS patients by single-cell RNA sequencing (scRNA-seq).

METHODS

We collected deep fascia samples from patients with ACS (high-stress group, HG, n=3) and patients receiving thigh amputation due to osteosarcoma (normal-stress group, NG, n=3). We utilized ultrasound and scanning electron microscopy to observe the morphologic change of the deep fascia, used multiplex staining and multispectral imaging to explore immune cell infiltration, and applied scRNA-seq to investigate the cellular heterogeneity of the deep fascia and to identify differentially expressed genes.

RESULTS

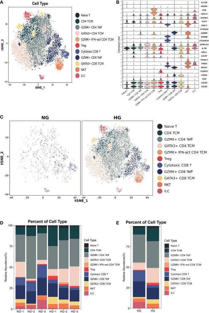
Notably, we identified GZMKinterferon-act CD4 central memory T cells as a specific high-stress compartment subcluster expressing interferon-related genes. Additionally, the changes in the proportions of inflammation-related subclusters, such as the increased proportion of M2 macrophages and decreased proportion of M1 macrophages, may play crucial roles in the balance of pro-inflammatory and anti-inflammatory in the development of ACS. Furthermore, we found that heat shock protein genes were highly expressed but metal ion-related genes (S100 family and metallothionein family) were down-regulated in various subpopulations under high stress.

CONCLUSIONS

We identified a high stress-specific subcluster and variations in immune cells and fibroblast subclusters, as well as their differentially expressed genes, in ACS patients. Our findings reveal the functions of the deep fascia in the pathophysiology of ACS, providing new approaches for its treatment and prevention.

摘要

简介

由深筋膜所包围的腔室内的高压力可导致急性筋膜间室综合征(ACS),从而可能导致肢体坏死。本研究旨在通过单细胞 RNA 测序(scRNA-seq)来研究 ACS 患者深筋膜的细胞异质性。

方法

我们收集了来自 ACS 患者(高压力组,HG,n=3)和因骨肉瘤而行大腿截肢患者(正常压力组,NG,n=3)的深筋膜样本。我们利用超声和扫描电子显微镜观察深筋膜的形态变化,使用多重染色和多光谱成像来探索免疫细胞浸润情况,并应用 scRNA-seq 来研究深筋膜的细胞异质性,并鉴定差异表达基因。

结果

值得注意的是,我们鉴定出 GZMK(干扰素激活的 CD4 中央记忆 T 细胞)是一个特定的高压力隔室亚群,表达与干扰素相关的基因。此外,炎症相关亚群比例的变化,如 M2 巨噬细胞比例的增加和 M1 巨噬细胞比例的降低,可能在 ACS 发展过程中促炎和抗炎之间的平衡中发挥重要作用。此外,我们发现热休克蛋白基因在高压力下的各种亚群中高表达,但金属离子相关基因(S100 家族和金属硫蛋白家族)下调。

结论

我们鉴定出 ACS 患者中存在高压力特异性亚群以及免疫细胞和成纤维细胞亚群的变化,以及它们的差异表达基因。我们的发现揭示了深筋膜在 ACS 病理生理学中的功能,为其治疗和预防提供了新的方法。

https://cdn.ncbi.nlm.nih.gov/pmc/blobs/a984/9889980/30952e7b6fb9/fimmu-13-1062479-g001.jpg

文献AI研究员

20分钟写一篇综述,助力文献阅读效率提升50倍。

立即体验

用中文搜PubMed

大模型驱动的PubMed中文搜索引擎

马上搜索

文档翻译

学术文献翻译模型,支持多种主流文档格式。

立即体验