Department of Medical Oncology, Dana-Farber Cancer Institute, Boston, Massachusetts, USA.
Herbert Irving Comprehensive Cancer Center, Columbia University Medical Center, New York, New York, USA.
JCI Insight. 2023 Feb 8;8(3):e152714. doi: 10.1172/jci.insight.152714.
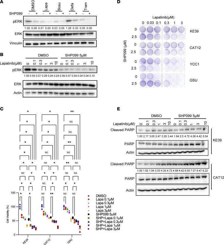
Gastroesophageal adenocarcinomas (GEAs) harbor recurrent amplification of KRAS, leading to marked overexpression of WT KRAS protein. We previously demonstrated that SHP2 phosphatase, which acts to promote KRAS and downstream MAPK pathway activation, is a target in these tumors when combined with MEK inhibition. We hypothesized that SHP2 inhibitors may serve as a foundation for developing novel combination inhibitor strategies for therapy of KRAS-amplified GEA, including with targets outside the MAPK pathway. Here, we explore potential targets to effectively augment the efficacy of SHP2 inhibition, starting with genome-wide CRISPR screens in KRAS-amplified GEA cell lines with and without SHP2 inhibition. We identify candidate targets within the MAPK pathway and among upstream RTKs that may enhance SHP2 efficacy in KRAS-amplified GEA. Additional in vitro and in vivo experiments demonstrated the potent cytotoxicity of pan-ERBB kinase inhibitions in vitro and in vivo. Furthermore, beyond targets within the MAPK pathway, we demonstrate that inhibition of CDK4/6 combines potently with SHP2 inhibition in KRAS-amplified GEA, with greater efficacy of this combination in KRAS-amplified, compared with KRAS-mutant, tumors. These results suggest therapeutic combinations for clinical study in KRAS-amplified GEAs.
胃食管腺癌(GEAs)存在 KRAS 基因的反复扩增,导致 WT KRAS 蛋白的过度表达。我们之前的研究表明,SHP2 磷酸酶是这些肿瘤的靶点,当与 MEK 抑制联合使用时,可以促进 KRAS 和下游 MAPK 通路的激活。我们假设 SHP2 抑制剂可能成为开发新型 KRAS 扩增 GEA 治疗联合抑制剂策略的基础,包括针对 MAPK 通路以外的靶点。在这里,我们从 KRAS 扩增的 GEA 细胞系的全基因组 CRISPR 筛选开始,探索了可能有效增强 SHP2 抑制作用的潜在靶点,这些细胞系同时存在或不存在 SHP2 抑制。我们确定了 MAPK 通路内和上游 RTKs 中的候选靶点,这些靶点可能增强 KRAS 扩增 GEA 中的 SHP2 功效。额外的体外和体内实验表明,pan-ERBB 激酶抑制剂在体外和体内均具有强大的细胞毒性。此外,除了 MAPK 通路内的靶点之外,我们还证明 CDK4/6 抑制剂与 SHP2 抑制剂在 KRAS 扩增的 GEA 中联合使用具有强大的功效,与 KRAS 突变型肿瘤相比,这种联合使用在 KRAS 扩增型肿瘤中的效果更强。这些结果表明,在 KRAS 扩增的 GEAs 中进行临床研究的治疗组合。