• 文献检索
  • 文档翻译
  • 深度研究
  • 学术资讯
  • Suppr Zotero 插件Zotero 插件
  • 邀请有礼
  • 套餐&价格
  • 历史记录
应用&插件
Suppr Zotero 插件Zotero 插件浏览器插件Mac 客户端Windows 客户端微信小程序
定价
高级版会员购买积分包购买API积分包
服务
文献检索文档翻译深度研究API 文档MCP 服务
关于我们
关于 Suppr公司介绍联系我们用户协议隐私条款
关注我们

Suppr 超能文献

核心技术专利:CN118964589B侵权必究
粤ICP备2023148730 号-1Suppr @ 2026

文献检索

告别复杂PubMed语法,用中文像聊天一样搜索,搜遍4000万医学文献。AI智能推荐,让科研检索更轻松。

立即免费搜索

文件翻译

保留排版,准确专业,支持PDF/Word/PPT等文件格式,支持 12+语言互译。

免费翻译文档

深度研究

AI帮你快速写综述,25分钟生成高质量综述,智能提取关键信息,辅助科研写作。

立即免费体验

血小板衍生的线粒体减轻5-氟尿嘧啶诱导的对骨相关间充质干细胞的损伤。

Platelet-Derived Mitochondria Attenuate 5-FU-Induced Injury to Bone-Associated Mesenchymal Stem Cells.

作者信息

Chen Yutong, Liu Zhixin, An Ning, Zhang Jing, Meng Weicheng, Wang Wenting, Wu Xiaoshuang, Hu Xingbin, Chen Yaozhen, Yin Wen

机构信息

Department of Transfusion Medicine, Xijing Hospital, Fourth Military Medical University, Xi'an 710032, China.

出版信息

Stem Cells Int. 2023 Jan 30;2023:7482546. doi: 10.1155/2023/7482546. eCollection 2023.

DOI:10.1155/2023/7482546
PMID:36756493
原文链接:https://pmc.ncbi.nlm.nih.gov/articles/PMC9902133/
Abstract

BACKGROUND

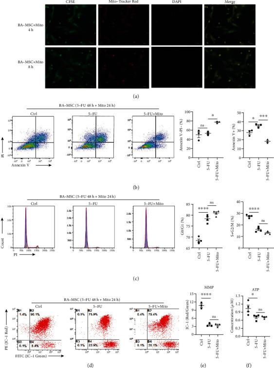
Myelosuppression is a common condition during chemotherapy. Bone-associated mesenchymal stem cells (BA-MSCs) play an essential role in the composition of the hematopoietic microenvironment and support hematopoietic activity. However, chemotherapy-induced damage to BA-MSCs is rarely studied. Recent studies have shown that platelets promote the wound-healing capability of MSCs by mitochondrial transfer. Therefore, this study is aimed at investigating the chemotherapy-induced damage to BA-MSCs and the therapeutic effect of platelet-derived mitochondria. . We established and BA-MSC chemotherapy injury models using the chemotherapy agent 5-fluorouracil (5-FU). Changes in the mitochondrial dynamics were detected by transmission electron microscopy, and the expression of mitochondrial fusion and fission genes was analyzed by qRT-PCR. In addition, mitochondrial functions were also explored by flow cytometry and luminometer. Platelet-derived mitochondria were incubated with 5-FU-damaged BA-MSCs to repair the injury, and BA-MSC functional changes were examined to assess the therapy efficacy. The mechanism of treatment was explored by studying the expression of mitochondrial fission and fusion genes and hematopoietic regulatory factor genes in BA-MSCs.

RESULTS

Stimulation with 5-FU increased the apoptosis and suppressed cell cycle progression of BA-MSCs both and . In addition, 5-FU chemotherapy inhibited the hematopoietic regulatory ability and disrupted the mitochondrial dynamics and functions of BA-MSCs. The mitochondrial membrane potential and ATP content of 5-FU-injured BA-MSCs were decreased. Interestingly, when platelet-derived mitochondria were transferred to BA-MSCs, the 5-FU-induced apoptosis was alleviated, and the hematopoietic regulatory ability of 5-FU-injured BA-MSCs was effectively improved by upregulating the expression of mitochondrial fusion genes and hematopoietic regulatory factor genes.

CONCLUSION

BA-MSCs were severely damaged by 5-FU chemotherapy both and . Meanwhile, platelet-derived mitochondria could attenuate the 5-FU-induced injury to BA-MSCs, which provides future research directions for exploring the treatment strategies for chemotherapy-injured BA-MSCs and establishes a research basis for related fields.

摘要

背景

骨髓抑制是化疗期间的常见情况。骨相关间充质干细胞(BA-MSCs)在造血微环境的组成中起重要作用,并支持造血活性。然而,化疗对BA-MSCs的损伤很少被研究。最近的研究表明,血小板通过线粒体转移促进间充质干细胞的伤口愈合能力。因此,本研究旨在调查化疗对BA-MSCs的损伤以及血小板衍生线粒体的治疗效果。我们使用化疗药物5-氟尿嘧啶(5-FU)建立了BA-MSC化疗损伤模型。通过透射电子显微镜检测线粒体动力学变化,并通过qRT-PCR分析线粒体融合和裂变基因的表达。此外,还通过流式细胞术和发光计探索线粒体功能。将血小板衍生的线粒体与5-FU损伤的BA-MSCs孵育以修复损伤,并检查BA-MSC功能变化以评估治疗效果。通过研究BA-MSCs中线粒体裂变和融合基因以及造血调节因子基因的表达来探索治疗机制。

结果

5-FU刺激增加了BA-MSCs的凋亡并抑制了其细胞周期进程。此外,5-FU化疗抑制了造血调节能力,破坏了BA-MSCs的线粒体动力学和功能。5-FU损伤的BA-MSCs的线粒体膜电位和ATP含量降低。有趣的是,当血小板衍生的线粒体转移到BA-MSCs时,5-FU诱导的凋亡得到缓解,并且通过上调线粒体融合基因和造血调节因子基因的表达有效地改善了5-FU损伤的BA-MSCs的造血调节能力。

结论

5-FU化疗对BA-MSCs造成了严重损伤。同时,血小板衍生的线粒体可以减轻5-FU对BA-MSCs的损伤,这为探索化疗损伤的BA-MSCs的治疗策略提供了未来的研究方向,并为相关领域建立了研究基础。

https://cdn.ncbi.nlm.nih.gov/pmc/blobs/363d/9902133/a2adaec189a1/SCI2023-7482546.008.jpg
https://cdn.ncbi.nlm.nih.gov/pmc/blobs/363d/9902133/58c8a2d301f9/SCI2023-7482546.001.jpg
https://cdn.ncbi.nlm.nih.gov/pmc/blobs/363d/9902133/6b657cc6815e/SCI2023-7482546.002.jpg
https://cdn.ncbi.nlm.nih.gov/pmc/blobs/363d/9902133/1784de9e2307/SCI2023-7482546.003.jpg
https://cdn.ncbi.nlm.nih.gov/pmc/blobs/363d/9902133/95cb51e8d38d/SCI2023-7482546.004.jpg
https://cdn.ncbi.nlm.nih.gov/pmc/blobs/363d/9902133/ad0e33f89fa7/SCI2023-7482546.005.jpg
https://cdn.ncbi.nlm.nih.gov/pmc/blobs/363d/9902133/91cff5e6ff9a/SCI2023-7482546.006.jpg
https://cdn.ncbi.nlm.nih.gov/pmc/blobs/363d/9902133/8efb420dbdfd/SCI2023-7482546.007.jpg
https://cdn.ncbi.nlm.nih.gov/pmc/blobs/363d/9902133/a2adaec189a1/SCI2023-7482546.008.jpg
https://cdn.ncbi.nlm.nih.gov/pmc/blobs/363d/9902133/58c8a2d301f9/SCI2023-7482546.001.jpg
https://cdn.ncbi.nlm.nih.gov/pmc/blobs/363d/9902133/6b657cc6815e/SCI2023-7482546.002.jpg
https://cdn.ncbi.nlm.nih.gov/pmc/blobs/363d/9902133/1784de9e2307/SCI2023-7482546.003.jpg
https://cdn.ncbi.nlm.nih.gov/pmc/blobs/363d/9902133/95cb51e8d38d/SCI2023-7482546.004.jpg
https://cdn.ncbi.nlm.nih.gov/pmc/blobs/363d/9902133/ad0e33f89fa7/SCI2023-7482546.005.jpg
https://cdn.ncbi.nlm.nih.gov/pmc/blobs/363d/9902133/91cff5e6ff9a/SCI2023-7482546.006.jpg
https://cdn.ncbi.nlm.nih.gov/pmc/blobs/363d/9902133/8efb420dbdfd/SCI2023-7482546.007.jpg
https://cdn.ncbi.nlm.nih.gov/pmc/blobs/363d/9902133/a2adaec189a1/SCI2023-7482546.008.jpg

相似文献

1
Platelet-Derived Mitochondria Attenuate 5-FU-Induced Injury to Bone-Associated Mesenchymal Stem Cells.血小板衍生的线粒体减轻5-氟尿嘧啶诱导的对骨相关间充质干细胞的损伤。
Stem Cells Int. 2023 Jan 30;2023:7482546. doi: 10.1155/2023/7482546. eCollection 2023.
2
Mitochondrial transfer from bone mesenchymal stem cells protects against tendinopathy both in vitro and in vivo.骨间充质干细胞的线粒体转移可在体外和体内保护肌腱病。
Stem Cell Res Ther. 2023 Apr 26;14(1):104. doi: 10.1186/s13287-023-03329-0.
3
Platelet-derived respiratory-competent mitochondria transfer to mesenchymal stem cells to promote wound healing via metabolic reprogramming.血小板衍生的具有呼吸功能的线粒体转移至间充质干细胞,通过代谢重编程促进伤口愈合。
Platelets. 2022 Feb 17;33(2):171-173. doi: 10.1080/09537104.2021.1961717. Epub 2022 Feb 3.
4
Mitochondrial Transfer and Regulators of Mesenchymal Stromal Cell Function and Therapeutic Efficacy.线粒体转移与间充质基质细胞功能及治疗效果的调节因子
Front Cell Dev Biol. 2020 Dec 7;8:603292. doi: 10.3389/fcell.2020.603292. eCollection 2020.
5
Intercellular mitochondrial transfer as a means of revitalizing injured glomerular endothelial cells.细胞间线粒体转移作为一种使受损肾小球内皮细胞恢复活力的手段。
World J Stem Cells. 2022 Sep 26;14(9):729-743. doi: 10.4252/wjsc.v14.i9.729.
6
Bone Marrow Mesenchymal Stem Cells Attenuate Mitochondria Damage Induced by Hypoxia in Mouse Trophoblasts.骨髓间充质干细胞减轻小鼠滋养层细胞中缺氧诱导的线粒体损伤。
PLoS One. 2016 Apr 21;11(4):e0153729. doi: 10.1371/journal.pone.0153729. eCollection 2016.
7
Metabolic Syndrome Impairs 3D Mitochondrial Structure, Dynamics, and Function in Swine Mesenchymal Stem Cells.代谢综合征损害猪骨髓间充质干细胞的 3D 线粒体结构、动态和功能。
Stem Cell Rev Rep. 2020 Oct;16(5):933-945. doi: 10.1007/s12015-020-09988-3.
8
ELABELA ameliorates hypoxic/ischemic-induced bone mesenchymal stem cell apoptosis via alleviation of mitochondrial dysfunction and activation of PI3K/AKT and ERK1/2 pathways.ELABELA 通过减轻线粒体功能障碍和激活 PI3K/AKT 和 ERK1/2 通路来改善缺氧/缺血诱导的骨髓间充质干细胞凋亡。
Stem Cell Res Ther. 2020 Dec 14;11(1):541. doi: 10.1186/s13287-020-02063-1.
9
Platelets Facilitate the Wound-Healing Capability of Mesenchymal Stem Cells by Mitochondrial Transfer and Metabolic Reprogramming.血小板通过线粒体转移和代谢重编程促进间充质干细胞的伤口愈合能力。
Cell Metab. 2021 Feb 2;33(2):283-299.e9. doi: 10.1016/j.cmet.2020.12.006. Epub 2021 Jan 4.
10
Characterization of intercellular communication and mitochondrial donation by mesenchymal stromal cells derived from the human lung.人肺间充质基质细胞的细胞间通讯及线粒体捐赠的特征分析
Stem Cell Res Ther. 2016 Jul 12;7(1):91. doi: 10.1186/s13287-016-0354-8.

引用本文的文献

1
Treatment patterns and clinical outcomes in Chinese patients with NSCLC with alterations resistant to EGFR-TKI therapy.对EGFR-TKI治疗耐药的非小细胞肺癌中国患者的治疗模式及临床结局
Mol Clin Oncol. 2025 Jul 4;23(3):81. doi: 10.3892/mco.2025.2876. eCollection 2025 Sep.
2
Umbilical Cord Mesenchymal Stem Cell-Derived Apoptotic Extracellular Vesicles Improve 5-FU-Induced Delayed Wound Healing by Mitochondrial Transfer.脐带间充质干细胞来源的凋亡细胞外囊泡通过线粒体转移改善5-氟尿嘧啶诱导的延迟伤口愈合。
Pharmaceutics. 2025 Apr 1;17(4):453. doi: 10.3390/pharmaceutics17040453.
3
Ganoderma spore lipid ameliorates docetaxel, cisplatin, and 5-fluorouracil chemotherapy-induced damage to bone marrow mesenchymal stem cells and hematopoiesis.

本文引用的文献

1
Platelet-derived respiratory-competent mitochondria transfer to mesenchymal stem cells to promote wound healing via metabolic reprogramming.血小板衍生的具有呼吸功能的线粒体转移至间充质干细胞,通过代谢重编程促进伤口愈合。
Platelets. 2022 Feb 17;33(2):171-173. doi: 10.1080/09537104.2021.1961717. Epub 2022 Feb 3.
2
In-cytoplasm mitochondrial transplantation for mesenchymal stem cells engineering and tissue regeneration.用于间充质干细胞工程和组织再生的胞质内线粒体移植
Bioeng Transl Med. 2021 Sep 28;7(1):e10250. doi: 10.1002/btm2.10250. eCollection 2022 Jan.
3
Caspase-3/NLRP3 signaling in the mesenchymal stromal niche regulates myeloid-biased hematopoiesis.
灵芝孢子油改善多西他赛、顺铂和 5-氟尿嘧啶化疗引起的骨髓间充质干细胞损伤和造血功能障碍。
BMC Complement Med Ther. 2024 Apr 12;24(1):158. doi: 10.1186/s12906-024-04445-x.
4
Glutaminolysis regulates endometrial fibrosis in intrauterine adhesion via modulating mitochondrial function.谷氨酰胺分解代谢通过调节线粒体功能调控宫腔粘连中的子宫内膜纤维化。
Biol Res. 2024 Apr 1;57(1):13. doi: 10.1186/s40659-024-00492-3.
Caspase-3/NLRP3 信号在间充质基质龛中调节偏向髓系的造血。
Stem Cell Res Ther. 2021 Nov 20;12(1):579. doi: 10.1186/s13287-021-02640-y.
4
Platelets and tumor-associated RNA transfer.血小板与肿瘤相关 RNA 的转移。
Blood. 2021 Jun 10;137(23):3181-3191. doi: 10.1182/blood.2019003978.
5
Platelets maintain vascular barrier function in the absence of injury or inflammation.在没有损伤或炎症的情况下,血小板维持血管屏障功能。
J Thromb Haemost. 2021 May;19(5):1145-1148. doi: 10.1111/jth.15240. Epub 2021 Feb 17.
6
Platelets Facilitate the Wound-Healing Capability of Mesenchymal Stem Cells by Mitochondrial Transfer and Metabolic Reprogramming.血小板通过线粒体转移和代谢重编程促进间充质干细胞的伤口愈合能力。
Cell Metab. 2021 Feb 2;33(2):283-299.e9. doi: 10.1016/j.cmet.2020.12.006. Epub 2021 Jan 4.
7
Mitochondrial Transfer and Regulators of Mesenchymal Stromal Cell Function and Therapeutic Efficacy.线粒体转移与间充质基质细胞功能及治疗效果的调节因子
Front Cell Dev Biol. 2020 Dec 7;8:603292. doi: 10.3389/fcell.2020.603292. eCollection 2020.
8
Hemostasis vs. homeostasis: Platelets are essential for preserving vascular barrier function in the absence of injury or inflammation.止血与内稳:血小板对于在无损伤或炎症的情况下维持血管屏障功能至关重要。
Proc Natl Acad Sci U S A. 2020 Sep 29;117(39):24316-24325. doi: 10.1073/pnas.2007642117. Epub 2020 Sep 14.
9
Bioenergetics Consequences of Mitochondrial Transplantation in Cardiomyocytes.线粒体移植对心肌细胞的生物能量学影响。
J Am Heart Assoc. 2020 Apr 7;9(7):e014501. doi: 10.1161/JAHA.119.014501. Epub 2020 Mar 23.
10
Platelet-Rich Plasma Improves the Wound Healing Potential of Mesenchymal Stem Cells through Paracrine and Metabolism Alterations.富血小板血浆通过旁分泌和代谢改变提高间充质干细胞的伤口愈合潜能。
Stem Cells Int. 2019 Oct 31;2019:1234263. doi: 10.1155/2019/1234263. eCollection 2019.