Department of Gastroenterology, Institute of Digestive Diseases of PLA, Cholestatic Liver Diseases Certer, and Center for Metabolic Associated Fatty Liver Disease, the First Affiliated Hospital (Southwest Hospital) to Third Military Medical University (Army Medical University), Chongqing, 400038, PR China.
Department of Hematology, the Third Affiliated Hospital (Daping Hospital), Third Military Medical University (Army Medical University), Chongqing, 400042, PR China.
Nat Commun. 2023 Feb 9;14(1):29. doi: 10.1038/s41467-022-34606-w.
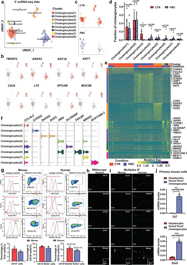
Cholangiocytes play a crucial role in bile formation. Cholangiocyte injury causes cholestasis, including primary biliary cholangitis (PBC). However, the etiology of PBC remains unclear despite being characterized as an autoimmune disease. Using single-cell RNA sequencing (scRNA-seq), fluorescence-activated-cell-sorting, multiplex immunofluorescence (IF) and RNAscope analyses, we identified unique DUOX2ACE2 small cholangiocytes in human and mouse livers. Their selective decrease in PBC patients was associated with the severity of disease. Moreover, proteomics, scRNA-seq, and qPCR analyses indicated that polymeric immunoglobulin receptor (pIgR) was highly expressed in DUOX2ACE2 cholangiocytes. Serum anti-pIgR autoantibody levels were significantly increased in PBC patients, regardless of positive and negative AMA-M2. Spatial transcriptomics and multiplex IF revealed that CD27 memory B and plasma cells accumulated in the hepatic portal tracts of PBC patients. Collectively, DUOX2ACE2 small cholangiocytes are pathogenic targets in PBC, and preservation of DUOX2ACE2 cholangiocytes and targeting anti-pIgR autoantibodies may be valuable strategies for therapeutic interventions in PBC.
胆管细胞在胆汁形成中起着至关重要的作用。胆管细胞损伤会导致胆汁淤积,包括原发性胆汁性胆管炎 (PBC)。然而,尽管 PBC 被认为是一种自身免疫性疾病,但它的病因仍不清楚。通过单细胞 RNA 测序 (scRNA-seq)、荧光激活细胞分选、多重免疫荧光 (IF) 和 RNAscope 分析,我们在人和小鼠肝脏中鉴定出独特的 DUOX2ACE2 小胆管细胞。它们在 PBC 患者中的选择性减少与疾病的严重程度有关。此外,蛋白质组学、scRNA-seq 和 qPCR 分析表明,多聚免疫球蛋白受体 (pIgR) 在 DUOX2ACE2 胆管细胞中高度表达。无论 AMA-M2 阳性还是阴性,PBC 患者的血清抗 pIgR 自身抗体水平均显著升高。空间转录组学和多重 IF 显示,CD27 记忆 B 和浆细胞在 PBC 患者的肝门部聚集。总之,DUOX2ACE2 小胆管细胞是 PBC 的致病性靶标,保留 DUOX2ACE2 胆管细胞并靶向抗 pIgR 自身抗体可能是 PBC 治疗干预的有价值策略。