• 文献检索
  • 文档翻译
  • 深度研究
  • 学术资讯
  • Suppr Zotero 插件Zotero 插件
  • 邀请有礼
  • 套餐&价格
  • 历史记录
应用&插件
Suppr Zotero 插件Zotero 插件浏览器插件Mac 客户端Windows 客户端微信小程序
定价
高级版会员购买积分包购买API积分包
服务
文献检索文档翻译深度研究API 文档MCP 服务
关于我们
关于 Suppr公司介绍联系我们用户协议隐私条款
关注我们

Suppr 超能文献

核心技术专利:CN118964589B侵权必究
粤ICP备2023148730 号-1Suppr @ 2026

文献检索

告别复杂PubMed语法,用中文像聊天一样搜索,搜遍4000万医学文献。AI智能推荐,让科研检索更轻松。

立即免费搜索

文件翻译

保留排版,准确专业,支持PDF/Word/PPT等文件格式,支持 12+语言互译。

免费翻译文档

深度研究

AI帮你快速写综述,25分钟生成高质量综述,智能提取关键信息,辅助科研写作。

立即免费体验

产前隐性肌联蛋白病的一系列临床严重程度。

A spectrum of clinical severity of recessive titinopathies in prenatal.

作者信息

Qi Yiming, Ji Xueqi, Ding Hongke, Wang Yunan, Liu Xin, Zhang Yan, Yin Aihua

机构信息

Prenatal Diagnosis Centre, Guangdong Women and Children Hospital, Guangzhou, China.

Maternal and Children Metabolic-Genetic Key Laboratory, Guangdong Women and Children Hospital, Guangzhou, China.

出版信息

Front Genet. 2023 Jan 25;13:1064474. doi: 10.3389/fgene.2022.1064474. eCollection 2022.

DOI:10.3389/fgene.2022.1064474
PMID:36761691
原文链接:https://pmc.ncbi.nlm.nih.gov/articles/PMC9907677/
Abstract

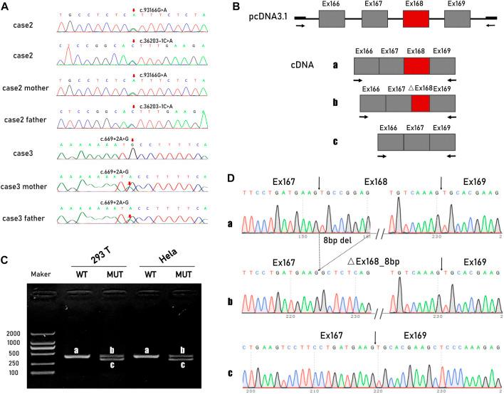
Variants in TTN are associated with a broad range of clinical phenotypes, from dominant adult-onset dilated cardiomyopathy to recessive infantile-onset myopathy. However, few foetal cases have been reported for multiple reasons. Next-generation sequencing has facilitated the prenatal identification of a growing number of suspected titinopathy variants. We investigated six affected foetuses from three families, completed the intrauterine course of the serial phenotypic spectrum of TTN, and discussed the genotype-phenotype correlations from a broader perspective. The recognizable prenatal feature onset at the second trimester was started with reduced movement, then contracture 3-6 weeks later, followed with/without hydrops, finally at late pregnancy was accompanied with polyhydramnio (major) or oligohydramnios. Two cases with typical arthrogryposis-hydrops sequences identified a meta-only transcript variant c.36203-1G>T. Deleterious transcriptional consequences of the substitution were verified by minigene splicing analysis. Case 3 identified a homozygous splicing variant in the constitutively expressed Z-disc. It presented a milder phenotype than expected, which was presumably saved by the isoform of corons. A summary of the foetal-onset titinopathy cases implied that variants in TTN present with a series of signs and a spectrum of clinical severity, which followed the dosage/positional effect; the meta-only transcript allele involvement may be a prerequisite for the development of fatal hydrops.

摘要

TTN基因的变异与广泛的临床表型相关,从显性成人起病的扩张型心肌病到隐性婴儿起病的肌病。然而,由于多种原因,胎儿病例报道较少。新一代测序技术有助于产前识别越来越多疑似的肌联蛋白病变异。我们研究了来自三个家庭的六名患病胎儿,完成了TTN基因连续表型谱的宫内病程,并从更广泛的角度讨论了基因型与表型的相关性。可识别的产前特征在孕中期开始,表现为胎动减少,3-6周后出现挛缩,随后伴有或不伴有水肿,妊娠晚期最终伴有羊水过多(主要)或羊水过少。两例典型的关节挛缩-水肿序列病例鉴定出一种仅含meta转录本的变异c.36203-1G>T。通过小基因剪接分析证实了该替代的有害转录后果。病例3在组成性表达的Z盘区鉴定出一个纯合剪接变异。其表现出比预期更轻的表型,这可能是由corons异构体挽救的。胎儿期起病的肌联蛋白病病例总结表明,TTN基因变异表现出一系列体征和临床严重程度谱,遵循剂量/位置效应;仅含meta转录本等位基因的参与可能是致命水肿发生的先决条件。

https://cdn.ncbi.nlm.nih.gov/pmc/blobs/f457/9907677/5f4c29d53607/fgene-13-1064474-g003.jpg
https://cdn.ncbi.nlm.nih.gov/pmc/blobs/f457/9907677/a29d8ef65275/fgene-13-1064474-g001.jpg
https://cdn.ncbi.nlm.nih.gov/pmc/blobs/f457/9907677/f7942b18caff/fgene-13-1064474-g002.jpg
https://cdn.ncbi.nlm.nih.gov/pmc/blobs/f457/9907677/5f4c29d53607/fgene-13-1064474-g003.jpg
https://cdn.ncbi.nlm.nih.gov/pmc/blobs/f457/9907677/a29d8ef65275/fgene-13-1064474-g001.jpg
https://cdn.ncbi.nlm.nih.gov/pmc/blobs/f457/9907677/f7942b18caff/fgene-13-1064474-g002.jpg
https://cdn.ncbi.nlm.nih.gov/pmc/blobs/f457/9907677/5f4c29d53607/fgene-13-1064474-g003.jpg

相似文献

1
A spectrum of clinical severity of recessive titinopathies in prenatal.产前隐性肌联蛋白病的一系列临床严重程度。
Front Genet. 2023 Jan 25;13:1064474. doi: 10.3389/fgene.2022.1064474. eCollection 2022.
2
Biallelic truncating TTN variants in M-band encoding exons cause a fetal lethal titinopathy.双等位基因截断 TTN 变异在 M 带编码外显子中导致胎儿致死性肌联蛋白病。
Prenat Diagn. 2024 Jan;44(1):81-87. doi: 10.1002/pd.6491. Epub 2023 Dec 26.
3
A homozygous TTN gene variant associated with lethal congenital contracture syndrome.一种与致死性先天性挛缩综合征相关的TTN基因纯合变异体。
Am J Med Genet A. 2018 Apr;176(4):1001-1005. doi: 10.1002/ajmg.a.38639.
4
Genotype-phenotype correlations in recessive titinopathies.隐性肌联蛋白病的基因型-表型相关性
Genet Med. 2020 Dec;22(12):2029-2040. doi: 10.1038/s41436-020-0914-2. Epub 2020 Aug 11.
5
Recurrent TTN metatranscript-only c.39974-11T>G splice variant associated with autosomal recessive arthrogryposis multiplex congenita and myopathy.与常染色体隐性多发先天性关节挛缩症和肌病相关的 TTN 仅转录本 c.39974-11T>G 剪接变异的复发性。
Hum Mutat. 2020 Feb;41(2):403-411. doi: 10.1002/humu.23938. Epub 2019 Dec 3.
6
Recognizable Pattern of Arthrogryposis and Congenital Myopathy Caused by the Recurrent TTN Metatranscript-only c.39974-11T > G Splice Variant.由复发性TTN仅元转录本c.39974-11T>G剪接变异引起的先天性多发性关节挛缩症和先天性肌病的可识别模式。
Neuropediatrics. 2022 Oct;53(5):309-320. doi: 10.1055/a-1859-0800. Epub 2022 May 23.
7
Identification of four TTN variants in three families with fetal akinesia deformation sequence.在三个患有胎儿运动障碍序列畸形的家族中鉴定出四个 TTN 变异体。
BMC Med Genomics. 2024 Jun 27;17(1):170. doi: 10.1186/s12920-024-01946-z.
8
Recessive TTN truncating mutations define novel forms of core myopathy with heart disease.隐性 TTN 截断突变定义了伴有心脏病的新型核心肌病。
Hum Mol Genet. 2014 Feb 15;23(4):980-91. doi: 10.1093/hmg/ddt494. Epub 2013 Oct 8.
9
Novel compound heterozygous TTN variants as a cause of severe neonatal congenital contracture syndrome without cardiac involvement diagnosed with rapid trio exome sequencing.快速三核苷酸外显子组测序诊断不伴有心脏受累的严重新生儿先天性挛缩综合征为新型 TTN 复合杂合变异所致。
Neuromuscul Disord. 2021 Aug;31(8):783-787. doi: 10.1016/j.nmd.2021.05.004. Epub 2021 May 24.
10
A 'second truncation' in TTN causes early onset recessive muscular dystrophy.TTN基因中的“第二次截短”会导致早发性隐性肌肉营养不良。
Neuromuscul Disord. 2017 Nov;27(11):1009-1017. doi: 10.1016/j.nmd.2017.06.013. Epub 2017 Jun 22.

引用本文的文献

1
Congenital Titinopathies Linked to Mutations in Metatranscript-Only Exons.与仅元转录本外显子突变相关的先天性肌联蛋白病
Int J Mol Sci. 2024 Dec 3;25(23):12994. doi: 10.3390/ijms252312994.
2
Novel TTN Mutation Causing Severe Congenital Myopathy and Uncertain Association with Infantile Hydrocephalus.导致严重先天性肌病的新型TTN突变以及与婴儿脑积水的不确定关联。
Case Rep Genet. 2023 Jul 18;2023:5535083. doi: 10.1155/2023/5535083. eCollection 2023.

本文引用的文献

1
In Vitro Fertilization Using Preimplantation Genetic Testing in a Romanian Couple Carrier of Mutations in the TTN Gene: A Case Report and Literature Review.罗马尼亚一对携带TTN基因突变的夫妇采用植入前基因检测的体外受精:病例报告与文献综述
Diagnostics (Basel). 2021 Dec 10;11(12):2328. doi: 10.3390/diagnostics11122328.
2
Truncated titin proteins and titin haploinsufficiency are targets for functional recovery in human cardiomyopathy due to mutations.截短的肌联蛋白蛋白和肌联蛋白部分功能缺失是由于基因突变导致的人类心肌病功能恢复的靶点。
Sci Transl Med. 2021 Nov 3;13(618):eabd3079. doi: 10.1126/scitranslmed.abd3079.
3
Novel compound heterozygous TTN variants as a cause of severe neonatal congenital contracture syndrome without cardiac involvement diagnosed with rapid trio exome sequencing.
快速三核苷酸外显子组测序诊断不伴有心脏受累的严重新生儿先天性挛缩综合征为新型 TTN 复合杂合变异所致。
Neuromuscul Disord. 2021 Aug;31(8):783-787. doi: 10.1016/j.nmd.2021.05.004. Epub 2021 May 24.
4
ACMG SF v3.0 list for reporting of secondary findings in clinical exome and genome sequencing: a policy statement of the American College of Medical Genetics and Genomics (ACMG).美国医学遗传学与基因组学学会(ACMG)关于临床外显子组和基因组测序中次要发现报告的ACMG SF v3.0清单:一项政策声明
Genet Med. 2021 Aug;23(8):1381-1390. doi: 10.1038/s41436-021-01172-3. Epub 2021 May 20.
5
The molecular basis for sarcomere organization in vertebrate skeletal muscle.脊椎动物骨骼肌肌节组织的分子基础。
Cell. 2021 Apr 15;184(8):2135-2150.e13. doi: 10.1016/j.cell.2021.02.047. Epub 2021 Mar 24.
6
Mechanisms of tv-Related Dilated Cardiomyopathy: Insights from Zebrafish Models.电视相关扩张型心肌病的机制:来自斑马鱼模型的见解。
J Cardiovasc Dev Dis. 2021 Jan 25;8(2):10. doi: 10.3390/jcdd8020010.
7
The importance of an integrated genotype-phenotype strategy to unravel the molecular bases of titinopathies.解析肌联蛋白病分子基础的综合基因型-表型策略的重要性。
Neuromuscul Disord. 2020 Nov;30(11):877-887. doi: 10.1016/j.nmd.2020.09.032. Epub 2020 Sep 28.
8
Neurogenetic fetal akinesia and arthrogryposis: genetics, expanding genotype-phenotypes and functional genomics.神经遗传型胎儿运动不能和关节弯曲症:遗传学、扩展的基因型-表型和功能基因组学。
J Med Genet. 2021 Sep;58(9):609-618. doi: 10.1136/jmedgenet-2020-106901. Epub 2020 Oct 15.
9
Genotype-phenotype correlations in recessive titinopathies.隐性肌联蛋白病的基因型-表型相关性
Genet Med. 2020 Dec;22(12):2029-2040. doi: 10.1038/s41436-020-0914-2. Epub 2020 Aug 11.
10
Improved Criteria for the Classification of Titin Variants in Inherited Skeletal Myopathies.遗传性骨骼肌病中肌联蛋白变异分类标准的改进。
J Neuromuscul Dis. 2020;7(2):153-166. doi: 10.3233/JND-190423.