Suppr超能文献

β-葡聚糖可缓解刚地弓形虫感染小鼠的目标导向行为缺陷。

β-Glucan alleviates goal-directed behavioral deficits in mice infected with Toxoplasma gondii.

机构信息

Jiangsu Key Laboratory of Immunity and Metabolism, Department of Pathogen Biology and Immunology, Xuzhou Medical University, Xuzhou, 221004, Jiangsu, China.

The Second Clinical Medical College, Xuzhou Medical University, Xuzhou, 221004, Jiangsu, China.

出版信息

Parasit Vectors. 2023 Feb 13;16(1):65. doi: 10.1186/s13071-023-05686-4.

Abstract

BACKGROUND

Toxoplasma gondii (T. gondii) is a neuroinvasive parasite causing neuroinflammation, which in turn is associated with a higher risk for several psycho-behavioral disorders. There is an urgent need to identify drugs capable of improving cognitive deficits induced by T. gondii infection. β-Glucan, an active ingredient in mushrooms, could significantly enhance immunity. However, the effects of β-glucan against neuroinflammation and cognitive decline induced by T. gondii infection remain unknown. The present study aimed to investigate the neuroprotective effect of β-glucan on goal-directed behavior of mice chronically infected by T. gondii Wh6 strain.

METHODS

A mice model of chronic T. gondii Wh6 infection was established by infecting mice by oral gavage with 10 cysts of T. gondii Wh6. Intraperitoneal injection of β-glucan was manipulated 2 weeks before T. gondii infection. Performance of the infected mice on the Y-maze test and temporal order memory (TOM) test was used to assess the goal-directed behavior. Golgi-Cox staining, transmission electron microscopy, immunofluorescence, real-time PCR and western blot assays were used to detect prefrontal cortex-associated pathological change and neuroinflammation.

RESULTS

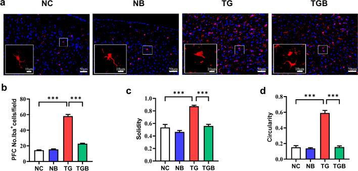
The administration of β-glucan significantly prevented T. gondii Wh6-induced goal-directed behavioral impairment as assessed behaviorally by the Y-maze test and TOM test. In the prefrontal cortex, β-glucan was able to counter T. gondii Wh6-induced degeneration of neurites, impairment of synaptic ultrastructure and decrease of pre- and postsynaptic protein levels. Also, β-glucan significantly prevented the hyperactivation of pro-inflammatory microglia and astrocytes, as well as the upregulation of proinflammatory cytokines caused by chronic T. gondii Wh6 infection.

CONCLUSIONS

This study revealed that β-glucan prevents goal-directed behavioral impairment induced by chronic T. gondii infection in mice. These findings suggest that β-glucan may be an effective drug candidate to prevent T. gondii-associated psycho-behavioral disorders including goal-directed behavioral injury.

摘要

背景

刚地弓形虫(T. gondii)是一种神经侵袭性寄生虫,可引起神经炎症,进而导致多种心理行为障碍的风险增加。因此,迫切需要确定能够改善弓形虫感染引起的认知缺陷的药物。β-葡聚糖是蘑菇中的一种活性成分,可显著增强免疫力。然而,β-葡聚糖对弓形虫感染引起的神经炎症和认知能力下降的影响尚不清楚。本研究旨在探讨β-葡聚糖对慢性感染弓形虫 Wh6 株的小鼠目标导向行为的神经保护作用。

方法

通过口腔灌胃感染 10 个弓形虫 Wh6 囊包建立慢性 T. gondii Wh6 感染的小鼠模型。β-葡聚糖的腹腔注射在弓形虫感染前 2 周进行。采用 Y 迷宫测试和时间顺序记忆(TOM)测试评估感染小鼠的目标导向行为。高尔基染色、透射电镜、免疫荧光、实时 PCR 和 Western blot 检测检测前额叶皮质相关的病理变化和神经炎症。

结果

β-葡聚糖显著预防了 T. gondii Wh6 诱导的目标导向行为障碍,这通过 Y 迷宫测试和 TOM 测试进行了行为评估。在大脑前额叶皮质中,β-葡聚糖能够抵抗弓形虫 Wh6 诱导的神经突退行性变、突触超微结构损伤和突触前、后蛋白水平降低。此外,β-葡聚糖还能显著预防慢性弓形虫 Wh6 感染引起的促炎小胶质细胞和星形胶质细胞的过度激活,以及促炎细胞因子的上调。

结论

本研究表明,β-葡聚糖可预防慢性弓形虫感染引起的小鼠目标导向行为障碍。这些发现表明,β-葡聚糖可能是一种有效的候选药物,可预防包括目标导向行为损伤在内的与弓形虫相关的心理行为障碍。

https://cdn.ncbi.nlm.nih.gov/pmc/blobs/556d/9926625/5dd6e41c18d4/13071_2023_5686_Fig1_HTML.jpg

文献AI研究员

20分钟写一篇综述,助力文献阅读效率提升50倍。

立即体验

用中文搜PubMed

大模型驱动的PubMed中文搜索引擎

马上搜索

文档翻译

学术文献翻译模型,支持多种主流文档格式。

立即体验