Suppr超能文献

一种与氧化应激相关的新型预后模型,用于预测肺腺癌的治疗效果。

A novel prognostic model related to oxidative stress for treatment prediction in lung adenocarcinoma.

作者信息

Peng Haijun, Li Xiaoqing, Luan Yanchao, Wang Changjing, Wang Wei

机构信息

Department of Thoracic Surgery, Hebei Chest Hospital, Hebei Provincial Key Laboratory of Lung Disease, Shijiazhuang, Hebei, China.

出版信息

Front Oncol. 2023 Jan 31;13:1078697. doi: 10.3389/fonc.2023.1078697. eCollection 2023.

Abstract

BACKGROUND

The prognostic model based on oxidative stress for lung adenocarcinoma (LUAD) remains unclear.

METHODS

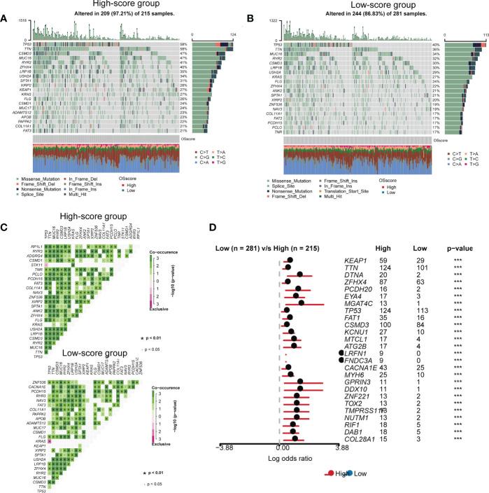
The information of LUAD patients were acquired from TCGA dataset. We also collected two external datasets from GEO for verification. Oxidative stress-related genes (ORGs) were extracted from Genecards. We performed machine learning algorithms, including Univariate Cox regression, Random Survival Forest, and Least Absolute Shrinkage and Selection Operator (Lasso) analyses on the ORGs to build the OS-score and OS-signature. We drew the Kaplan-Meier and time-dependent receiver operating characteristic curve (ROC) to evaluate the efficacy of the OS-signature in predicting the prognosis of LUAD. We used GISTIC 2.0 and maftool algorithms to explore Genomic mutation of OS-signature. To analyze characteristic of tumor infiltrating immune cells, ESTIMATE, TIMER2.0, MCPcounter and ssGSEA algorithms were applied, thus evaluating the immunotherapeutic strategies. Chemotherapeutics sensitivity analysis was based on pRRophetic package. Finally, PCR assays was also used to detect the expression values of related genes in the OS-signature in cell lines.

RESULTS

Ten ORGs with prognostic value and the OS-signature containing three prognostic ORGs were identified. The significantly better prognosis of LUAD patients was observed in LUAD patients. The efficiency and accuracy of OS-signature in predicting prognosis for LUAD patients was confirmed by survival ROC curves and two external validation data sets. It was clearly observed that patients with high OS-scores had lower immunomodulators levels (with a few exceptions), stromal score, immune score, ESTIMATE score and infiltrating immune cell populations. On the contrary, patients with higher OS-scores were more likely to have higher tumor purity. PCR assays showed that, MRPL44 and CYCS were significantly higher expressed in LUAD cell lines, while CAT was significantly lower expressed.

CONCLUSION

The novel oxidative stress-related model we identified could be used for prognosis and treatment prediction in lung adenocarcinoma.

摘要

背景

基于氧化应激的肺腺癌(LUAD)预后模型仍不明确。

方法

从TCGA数据集中获取LUAD患者的信息。我们还从GEO收集了两个外部数据集进行验证。从Genecards中提取氧化应激相关基因(ORGs)。我们对ORGs进行了机器学习算法,包括单变量Cox回归、随机生存森林和最小绝对收缩和选择算子(Lasso)分析,以构建OS评分和OS特征。我们绘制了Kaplan-Meier曲线和时间依赖性受试者工作特征曲线(ROC),以评估OS特征在预测LUAD预后方面的效果。我们使用GISTIC 2.0和maftool算法探索OS特征的基因组突变。为了分析肿瘤浸润免疫细胞的特征,应用了ESTIMATE、TIMER2.0、MCPcounter和ssGSEA算法,从而评估免疫治疗策略。化疗敏感性分析基于pRRophetic软件包。最后,还使用PCR检测细胞系中OS特征相关基因的表达值。

结果

鉴定出10个具有预后价值的ORGs和包含3个预后ORGs的OS特征。在LUAD患者中观察到明显更好的预后。生存ROC曲线和两个外部验证数据集证实了OS特征在预测LUAD患者预后方面的效率和准确性。清楚地观察到,OS评分高的患者免疫调节因子水平较低(有少数例外)、基质评分、免疫评分、ESTIMATE评分和浸润免疫细胞群体较低。相反,OS评分较高的患者肿瘤纯度更高的可能性更大。PCR检测表明,MRPL44和CYCS在LUAD细胞系中表达明显更高,而CAT表达明显更低。

结论

我们鉴定的新型氧化应激相关模型可用于肺腺癌的预后和治疗预测。

https://cdn.ncbi.nlm.nih.gov/pmc/blobs/0d43/9927401/74efbf266b7a/fonc-13-1078697-g001.jpg

文献AI研究员

20分钟写一篇综述,助力文献阅读效率提升50倍。

立即体验

用中文搜PubMed

大模型驱动的PubMed中文搜索引擎

马上搜索

文档翻译

学术文献翻译模型,支持多种主流文档格式。

立即体验