Suppr超能文献

和 是与儿童肥胖相关代谢功能障碍相关的棕色脂肪组织发育的潜在调节因子。

, and Are Potential Regulators of Brown Adipose Tissue Development Associated with Obesity-Related Metabolic Dysfunction in Children.

机构信息

Center for Pediatric Research Leipzig (CPL), Hospital for Children & Adolescents, University of Leipzig, 04103 Leipzig, Germany.

Medical Department III-Endocrinology, Nephrology, Rheumatology, University of Leipzig Medical Center, 04103 Leipzig, Germany.

出版信息

Int J Mol Sci. 2023 Feb 4;24(4):3085. doi: 10.3390/ijms24043085.

Abstract

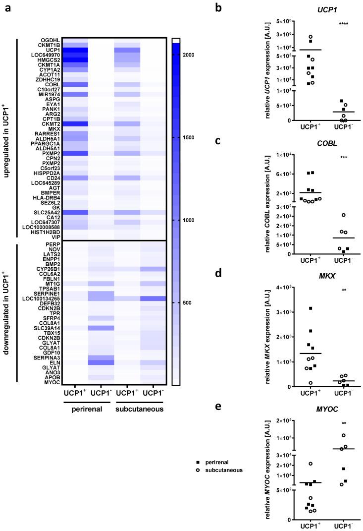
Obesity is already accompanied by adipose tissue (AT) dysfunction and metabolic disease in children and increases the risk of premature death. Due to its energy-dissipating function, brown AT (BAT) has been discussed as being protective against obesity and related metabolic dysfunction. To analyze the molecular processes associated with BAT development, we investigated genome-wide expression profiles in brown and white subcutaneous and perirenal AT samples of children. We identified 39 upregulated and 26 downregulated genes in uncoupling protein 1 (UCP1)-positive compared to UCP1-negative AT samples. We prioritized for genes that had not been characterized regarding a role in BAT biology before and selected cordon-bleu WH2 repeat protein (), mohawk homeobox () and myocilin () for further functional characterization. The siRNA-mediated knockdown of and during brown adipocyte differentiation in vitro resulted in decreased expression, while the inhibition of led to increased expression. Furthermore, , and expression in the subcutaneous AT of children is related to obesity and parameters of AT dysfunction and metabolic disease, such as adipocyte size, leptin levels and HOMA-IR. In conclusion, we identify , and as potential regulators of BAT development and show an association of these genes with early metabolic dysfunction in children.

摘要

肥胖症已经伴随着儿童的脂肪组织(AT)功能障碍和代谢疾病,并增加了过早死亡的风险。由于其散热功能,棕色 AT(BAT)被认为对肥胖症和相关代谢功能障碍具有保护作用。为了分析与 BAT 发育相关的分子过程,我们研究了儿童棕色和白色皮下和肾周 AT 样本的全基因组表达谱。与 UCP1 阴性 AT 样本相比,我们在 UCP1 阳性 AT 样本中发现了 39 个上调和 26 个下调基因。我们优先考虑以前没有特征化在 BAT 生物学中作用的基因,并选择了 cordon-bleu WH2 重复蛋白()、mohawk homeobox()和 myocilin()进行进一步的功能表征。在体外棕色脂肪细胞分化过程中,siRNA 介导的 和 的敲低导致 表达降低,而 的抑制导致 表达增加。此外,儿童皮下 AT 中的 、 和 表达与肥胖症以及 AT 功能障碍和代谢疾病的参数相关,如脂肪细胞大小、瘦素水平和 HOMA-IR。总之,我们确定 、 和 为 BAT 发育的潜在调节剂,并显示这些基因与儿童早期代谢功能障碍相关。

https://cdn.ncbi.nlm.nih.gov/pmc/blobs/9aca/9964948/614f4df50025/ijms-24-03085-g001.jpg

文献AI研究员

20分钟写一篇综述,助力文献阅读效率提升50倍。

立即体验

用中文搜PubMed

大模型驱动的PubMed中文搜索引擎

马上搜索

文档翻译

学术文献翻译模型,支持多种主流文档格式。

立即体验