Suppr超能文献

间充质干细胞通过CX3CL1的靶向递送引发抗PD1免疫疗法。

Mesenchymal stem cells elicits Anti-PD1 immunotherapy by targeted delivery of CX3CL1.

作者信息

Liu Jize, Ma Xiaomin, Liu Chuxuan, Cheng Yang, Li Bingjun, Zhang Wenjie, Zeng Runzhi, Chen Qishuai, Zhang Yun, Hu Sanyuan

机构信息

Department of General Surgery, The First Affiliated Hospital of Shandong First Medical University and Shandong Provincial Qianfoshan Hospital, Jinan, China.

Shandong First Medical University and Shandong Academy of Medical Sciences, Jinan, China.

出版信息

Front Pharmacol. 2023 Feb 8;14:1136614. doi: 10.3389/fphar.2023.1136614. eCollection 2023.

Abstract

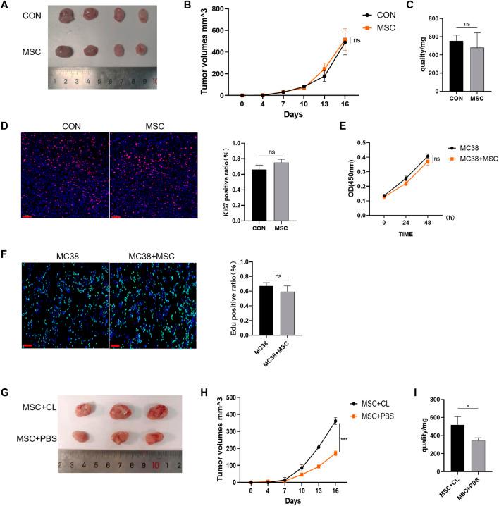
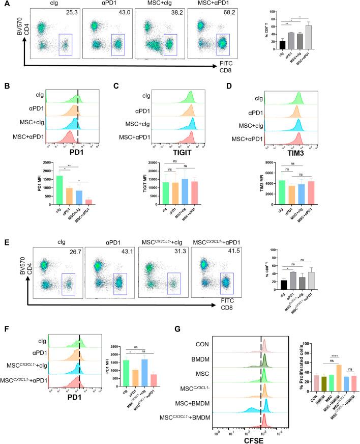
Anti-PD1/PDL1 monotherapy has failed to acquire sufficiently ideal results in most solid tumors. Mesenchymal stem cells (MSCs) have been reported to exert therapeutic effects on some tumors, but the functions of MSCs in colorectal cancer (CRC) need further research. In this study, we aimed to investigate the therapeutic effect and the improvement of sensitivity of MSCs to anti-PD1 antibodies (αPD1) in CRC and to evaluate the possible mechanism. The relative distribution of immune cells in tumor microenvironment was examined after the mice were treated with MSC and/or αPD1. Our study revealed that MSC recruits CX3CR1 macrophages and promotes M1 polarization to inhibit tumor growth highly secretion of CX3CL1.The combination of MSC and αPD1 was superior to monotherapy against CRC. MSC inhibits PD1 expression on CD8 T cells by facilitating M1 macrophage polarization, which promotes the proliferation of CD8 T cells, thus improving the sensitivity to αPD1 therapy in CRC. Additionally, the above therapeutic effect disappeared after inhibiting the secretion of CX3CL1 in MSC. Our MSC-based immunotherapeutic strategy simultaneously recruited and activated immune effector cells at the tumor site, suggesting that the combination of MSC and αPD1 could be a potential therapy for CRC.

摘要

抗PD1/PDL1单药治疗在大多数实体瘤中未能取得足够理想的效果。据报道,间充质干细胞(MSC)对某些肿瘤具有治疗作用,但MSC在结直肠癌(CRC)中的功能仍需进一步研究。在本研究中,我们旨在探讨MSC对CRC的治疗效果以及其对αPD1抗体(αPD1)敏感性的改善情况,并评估其可能的机制。在用MSC和/或αPD1处理小鼠后,检测肿瘤微环境中免疫细胞的相对分布。我们的研究表明,MSC招募CX3CR1巨噬细胞并促进M1极化以抑制肿瘤生长,这与CX3CL1的高分泌有关。MSC与αPD1联合使用对CRC的治疗效果优于单药治疗。MSC通过促进M1巨噬细胞极化来抑制CD8 T细胞上PD1的表达,从而促进CD8 T细胞的增殖,进而提高CRC对αPD1治疗的敏感性。此外,抑制MSC中CX3CL1的分泌后,上述治疗效果消失。我们基于MSC的免疫治疗策略在肿瘤部位同时招募并激活了免疫效应细胞,这表明MSC与αPD1联合使用可能是CRC的一种潜在治疗方法。

https://cdn.ncbi.nlm.nih.gov/pmc/blobs/f1ca/9944415/d3e681a78949/fphar-14-1136614-g001.jpg

文献AI研究员

20分钟写一篇综述,助力文献阅读效率提升50倍。

立即体验

用中文搜PubMed

大模型驱动的PubMed中文搜索引擎

马上搜索

文档翻译

学术文献翻译模型,支持多种主流文档格式。

立即体验